恭喜杰圣新西兰客户L女士4月7日成功获批六分制工签!
2025新西兰工签红利爆棚!杰圣助力,递交即拿签!机遇难得,冲!
【客户背景】从事财务工作
【移民目的】生活、工作
【申请项目】新西兰六分制技术移民
【申请过程】
2025/03/20 递交工签
2025/04/07 顺利获批
在移民这条充满挑战与机遇的道路上,每一个选择都可能改写人生轨迹。L女士的经历,便是“选择大于努力”这句话的生动写照。
2023年,L女士将目光投向了加拿大的PEIWP项目。然而,加拿大移民政策的复杂性和不确定性超出了她的想象。漫长的等待,政策的频繁以及项目推进的诸多限制,让她的移民之路变得异常艰难。
2024年末,杰圣移民团队凭借敏锐的行业洞察力,捕捉到了新西兰工签移民政策的重大利好时机,立刻建议L女士及时换“赛道”。六分制作为新西兰技术移民的主要通道,只需学历、工作经验或收入中选择一项达到6分,即可申请永居。
L女士对杰圣非常信任,同样十分认同团队给出的专业判断,在材料准备上也配合的相当默契、认真。果然,L女士于2025年4月7日就顺利获批新西兰六分制工签。
“把握最佳移民机遇,定制最优项目方案”,从来不只是杰圣的一句口号, 而是始终践行的标准。
L女士的成功移民,离不开杰圣顾问的丰富经验、专业律师的协作以及团队的紧密配合。她的故事证明,移民路上,正确的选择往往比努力更重要。无需漫长等待,无需繁琐流程,六分制移民,轻松开启新西兰之旅。
成为客户伙伴,达成客户需求,帮助客户筛选最佳移民路径,为其量身定制个性化服务方案一直是杰圣的强项。选择杰圣,就是选择成功。
扫码联系杰圣移民专家,免费咨询!
2025年,新西兰移民政策的调整诚意满满,为全球申请者提供了一个通往梦想的通道。
2025年新西兰工签移民的红利与机遇:
取消工资中位数要求:2025年3月起,新西兰取消了认证雇主工作签证的工资中位数要求。
工作经验要求降低:工作经验要求从3年降低到2年,更多技能型人才符合申请资格。
签证有效期延长:部分职业的签证有效期延长至3年,增强了签证持有者的稳定性。
取消英语要:投资移民不再要求英语能力。
资产配置灵活:投资类别扩展至科技、绿色能源等创新领域,政府还专门成立 “投资局”,提供一站式服务,简化申请流程。
无需EOI打分:绿名单职业的申请者无需经过繁琐的EOI打分程序,可直接递交移民申请。
一步到位获绿卡:符合条件的申请者可直接获得居民签证,享受新西兰的福利。
这一系列移民政策调整诚意满满,从工签、投资移民到技术移民,全方位释放利好讯息!
无论是技术工人、高净值投资者还是教育从业者,都能在新西兰找到属于自己的机会。
六分制、绿名单以及新赛道投资成为2025年新西兰移民与经济发展的三大亮点,为不同背景和需求的申请人提供了多样化的选择。
六分制移民旨在吸引高学历、高技能或高收入的人才。该政策不设配额,只要满足条件即可申请。
打分细则
学历/收入/职业注册:三选一,其中博士学历可直接获得6分,硕士学历需1年新西兰工作经验,本科学历需3年新西兰工作经验。
新西兰工作经验:根据工作经验年限可获得1-3分的额外加分。
六分制的优势
打分机制简单直观,申请人更容易理解和操作;审批速度快,常在数月内完成。
六分制的挑战
申请者需要在新西兰获得一份符合要求的工作邀,这可能需要一定的努力和时间。
绿名单是新西兰为吸引特定紧缺职业人才而设立的快速移民通道。
绿名单分为两类:一级绿名单(Tier 1)和二级绿名单(Tier 2)。
一级绿名单(直接居留通道)
二级绿名单(工作转居留通道)
绿名单的优势
优势在于其高通过率和短审批周期。申请者无需经过繁琐的EOI打分程序,即可快速获得永居权。
绿名单的局限性
申请人的职业必须严格匹配绿名单上的职位,且需要获得新西兰雇主的认证邀请。

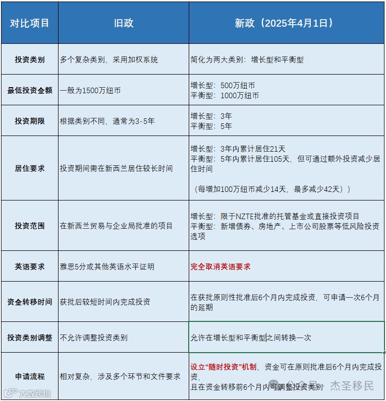
新西兰政府为了吸引更多的海外投资,对投资移民政策进行了调整。
增长型投资(Growth Category)
最低投资额:500万纽币;投资期限至少3年;居住要求:3年内累计居住21天;投资方向:直接投资新西兰企业或管理基金。
平衡型投资(Balanced Category)
最低投资额:1000万纽币;投资期限:至少5年;居住要求:5年内累计居住105天;投资方向:包括债券、上市股票、慈善事业、房地产开发以及增长类别允许的投资。
投资移民的优势
新的投资移民政策降低了英语要求,拓宽了投资项目类别,使得更多投资者有机会参与新西兰的经济建设。

新西兰移民政策丰富多样,不同的移民路径各有千秋。如何从中选择适合自己的移民路径,成为迈向新西兰新生活的关键一步。【杰报】3大主流方式解锁“移居天堂”新西兰:中国申请人的独特优势与成功案例全解析!
杰圣移民提醒申请人:选择比努力更重要,专业移民顾问的指导能帮助您精准定位,避免走弯路!无论是技术移民、投资移民还是其他途径,杰圣都能为您提供量身定制的移民方案,助您顺利开启新西兰之旅。【杰报】祝贺L先生新西兰工签申请4天“秒过”! 极速审核通道来袭,移民黄金时代正当时!





