2025年4月1日,新西兰投资移民新政正式生效!这次政策改革堪称“史上最友好”,为全球投资者打开了一扇通往“机遇之城”的黄金大门。

新政在投资类别、申请门槛、居住要求等多个关键维度进行了优化调整,精准地满足了高净值申请人的核心需求,为新西兰经济发展注入了新活力。
在全球多国家纷纷收紧移民政策的当下,新西兰另辟蹊径,走出了一条与众不同的道路。
新西兰投资移民新政降低了申请条件,还提供了更多元化的投资选择和更灵活的居住要求,为希望在新西兰创造新生活的移民提供了“超级福利”。
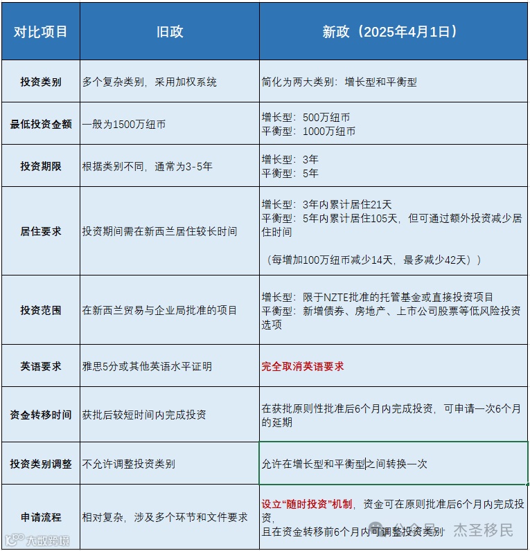
新政采用双轨制投资类别:“增长类别”(Growth Category)和“平衡类别”(Balanced Category)。
最低投资额:500万纽币。
投资期限:至少3年。
居住要求:3年内累计居住21天。
投资方向:直接投资新西兰企业或管理基金。
最低投资额:1000万纽币。
投资期限:至少5年。
居住要求:5年内累计居住105天。
投资方向:包括债券、上市股票、慈善事业、房地产开发以及增长类别允许的投资。
新政简化了申请流程,设立“随时投资”机制。
投资者在原则批准后有6个月时间完成投资,如遇特殊情况可申请延期6个月。
投资者在资金转移前的6个月内,可根据自身情况自由调整投资类别。
此次新政的最大亮点是取消了英语语言测试的要求。这一改变极大地降低了非英语国家投资者的申请门槛,使得更多中国中产及高净值家庭能够轻松进入新西兰市场。
新政扩展了可接受的投资范围,包括债券、房地产开发、慈善事业等低风险投资选项。这不仅为投资者提供了更多元化的资产配置选择,也为新西兰的经济发展注入了更多活力。
新政对居住要求进行了优化。增长类别的投资者仅需在投资期间累计居住21天,而平衡类别的投资者虽然需要累计居住105天,但可以通过增加投资金额来减少居住时间。投资者可以根据自身资金状况和时间安排,选择最适合的投资路径。
新政承诺快速处理申请,投资者能够在较短时间内获得身份。这对于希望尽快移民新西兰的投资者来说,是一个重要的吸引力。
2025年新西兰投资移民新政与旧政的详细对比表格:
* 增长型投资:投资保持核查时间点:24个月、36个月。
* 平衡型投资:投资1100万纽币:减少14天;投资1200万纽币:减少28天;投资1300万纽币:减少42天。
新政取消对投资移民申请人的英语能力测试要求。
新西兰2025年投资移民新,正朝着更加开放和灵活的方向发展。此次改革使得新西兰投资移民政策更具吸引力,尤其是对于中国等非英语国家的投资者来说,提供了更多的机会和便利。
扫码联系杰圣移民专家,免费咨询!
2025年新西兰投资移民新政为不同类型的投资者提供了极具吸引力的申请条件。
希望快速获得永居身份、享受高性价比生活、接受优质教育的申请人,都能在新政中找到适合自己的投资类别和申请路径。
适合类别:增长型投资和平衡型投资。
优势:新政降低了投资门槛,投资选择更灵活,居住要求也大幅降低。
适合类别:新政取消了英语语言测试,无论是增长型还是平衡型,均无需提供英语成绩。
优势:更多非英语母语的投资者能够轻松申请。
适合类别:增长型投资。
优势:投资500万纽币,3年内累计居住21天即可获得身份,审批速度快,居住要求低。
4.追求稳健投资的投资者
适合类别:平衡型投资。
优势:投资1000万纽币,投资范围广泛,包括债券、上市股票、房地产开发项目等。
适合类别:平衡型投资。
优势:可以投资1000万纽币,5年内累计居住105天,子女可获得学生签证,享受新西兰的教育福利。
杰圣移民凭借专业丰富的经验和定制化方案,积累了海量新西兰移民的成功案例,为不同条件背景的申请人移民之路助力护航。
2025年,新西兰投资移民红利时代已来,低门槛移民梦想触手可及!
在当今全球化的时代,一个国家的身份不仅代表着归属感,更意味着诸多实际利益与机遇。
新西兰以其安全、稳定的社会环境和优质的教育、医疗资源而闻名。2025年,新西兰护照在全球最强护照排名中位列第五。
新西兰护照持有者可免签或落地签进入多个国家和地区。
新西兰提供完善的医疗、教育和养老福利。
增长型投资允许直接投资新西兰企业,可能获得较高回报。
新西兰的政治和社会环境稳定,是投资移民的理想选择。
投资者及其家庭可以享受新西兰的优质生活和教育资源。
新西兰公民在澳大利亚享有特殊居留权,可自由工作和生活,这为投资者提供了更多的机会和选择。
新西兰已成为中国投资移民的优质之选。根据新西兰统计局的数据,截至2024年11月,中国申请人在新西兰的净移民人数接近8,000人,签证获批率超过95%!
对于中国申请人来讲,与澳大利亚、美加、欧洲等其他国家相比,新西兰在投资门槛、居住要求和投资类别上均具有强大竞争力。
杰圣移民提醒
鉴于每个申请人的背景和资产状况不同,杰圣移民专家会对申请人进行专业、全面的详细评估。杰圣不仅帮助申请人更好地理解新政的具体要求,还能根据个人情况制定最合适的移民策略。选择杰圣,就是选择成功!
移民须趁早,每个移民项目都有最佳申请窗口期。如果您正在规划获取新西兰身份,请立刻与我们杰圣移民专家联系!我们将为您快速量身定制一个最适合且最稳妥高效的移民方案!
拨打杰圣移民专家电话👉:010-51281122 获取免费咨询
如果您正在考虑移民,需要免费评估
了解更多移民信息,即刻扫码联系杰圣移民专家
👇👇⬇️⬇️
关于杰圣
杰圣移民驰骋行业二十八年,立于行业潮头。在助力客户申请过程中一再实现突破,创造行业佳绩,用自身的专业与实力助海量申请人在众多移民项目中脱颖而出。以专业为后盾、以经验为利刃,货真价实做到真正从客户的角度、客户的利益来考虑并解决问题!
二十八年间,杰圣以自身品牌的魅力以及深厚的企业实力,凝聚了一支强大的资深团队,以贴心、专业的态度为客户服务,也积累了海量成功案例,凭借对移民的深入把握以及严谨职业操守,已助数千家庭“移”路顺风,实现未来发展的新蓝图。未来杰圣还将更加努力,突破自我,帮助更多申请人实现海外发展的中国梦!选择杰圣!选择成功!
近期案例
【冬至报喜】贴签通知如纷飞白雪飘来!加拿大入境政策有变化!【圣诞大礼】之二:一天4家移民签证!这一“操心”就是两年!
【批量获邀】感谢安省老铁送的批量ITA!优质资源+精准匹配=稳!年末了,雇主也来“搞事情”?【成功案例】萨省雇主担保从递交到拿下提名纸仅8天!杰圣高铁直通加拿大!
杰圣文化
>2019杰圣金秋慰亲之旅第二站:“杰圣老友”——爱德华王子岛!
>2019杰圣金秋慰亲之旅第三站:“踏访新不伦瑞克省随记!”
点击“阅读原文” ,免费获取移民方案





