
各种发电原理图及设备运行动图
↓↓↓

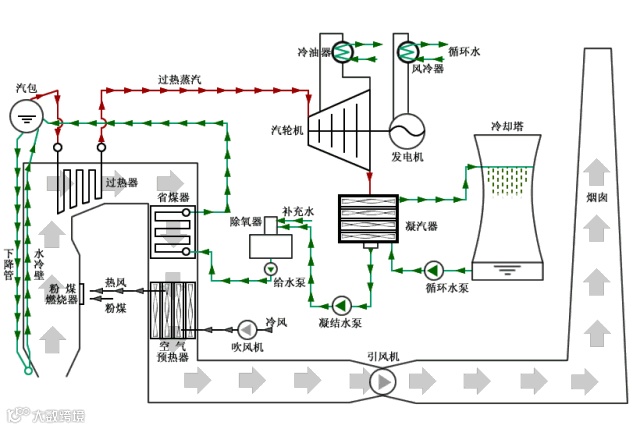
▲ 火力发电流程原理

▲ 核能发电流程原理

▲ 水力发电流程原理

▲ 光热发电原理

▲ 垃圾发电原理

▲ 蒸汽吸收式制冷原理

▲ 尿素热解脱硝流程原理

▲ 湿法脱硫工艺原理


▲ 钢球磨煤机内煤的破碎原理

▲ 碎煤机工作原理

▲ 螺旋输送机(绞龙)原理




▲ 多管电除尘器

▲ 立式旋风水膜除尘器


▲ 电除尘

▲ 液力耦合器原理

▲ 除氧器横截面图

▲ 气动门工作原理

▲ 液压系统工作原理


▲ ETS动作原理

▲ MTS动作原理

▲ OPC动作原理

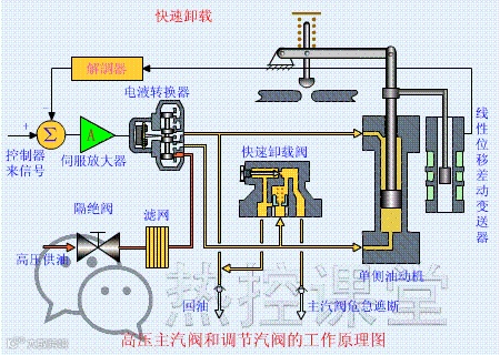
▲ 快速卸载原理

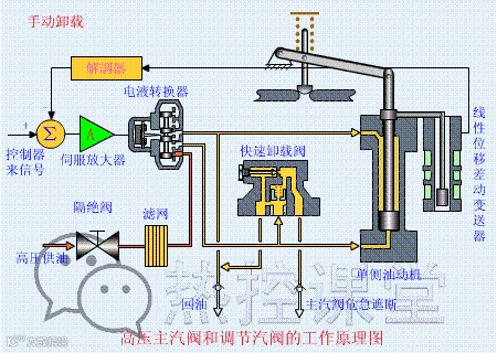
▲ 手动卸载原理

▲ 手动遮断及复位原理(75S)

▲ 调门关原理

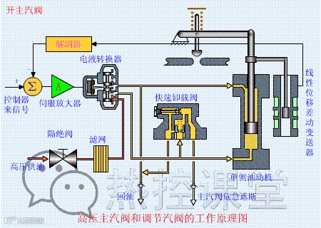
▲ 调门开原理

▲ 远程遥控复位原理(55S)

▲ 遮断原理(90S)





▲ 各类阀门原理

▲ 孔板流量计

▲ 文丘里流量计

▲ 涡街流量计

▲ 压力表原理



▲ 翻板式液位计原理

▲ 地磅秤原理

▲ 皮带秤原理





▲ 水环真空泵原理


▲ 风机挡板门原理
▲ 螺杆压缩机原理

▲ 减速机构造与原理


▲ 电机原理动图






▲ 压滤机原理

▲ RO膜工作原理


▲ 滚动轴承原理

▲ 滑动轴承构造与原理

内容来源:通用机械

