
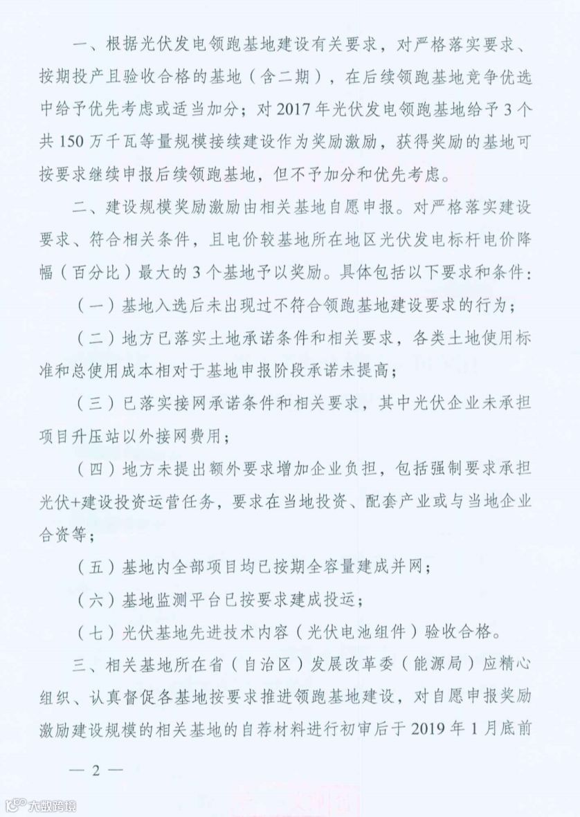
近日,国家能源局综合司发布《关于光伏发电领跑基地奖励激励有关事项的通知》,对于严格落实要求、按期投产且验收合格的基地(含二期)在后续领跑基地竞争优选中给予优先考虑或适当加分;对2017年光伏发电基地给予3个共150万千瓦等量规模连续建设作为奖励激励。
原文如下:






林洋掌舵人再获殊荣,陆永华总裁被评为“改革开放40年南通优秀民营企业家”
CSPV现场直击 | 林洋能源接棒下届中国太阳级硅及光伏发电研讨会


林洋新能源
近日,国家能源局综合司发布《关于光伏发电领跑基地奖励激励有关事项的通知》,对于严格落实要求、按期投产且验收合格的基地(含二期)在后续领跑基地竞争优选中给予优先考虑或适当加分;对2017年光伏发电基地给予3个共150万千瓦等量规模连续建设作为奖励激励。
原文如下:







