
国家发展改革委 国家能源局关于建立健全可再生能源电力消纳保障机制的通知
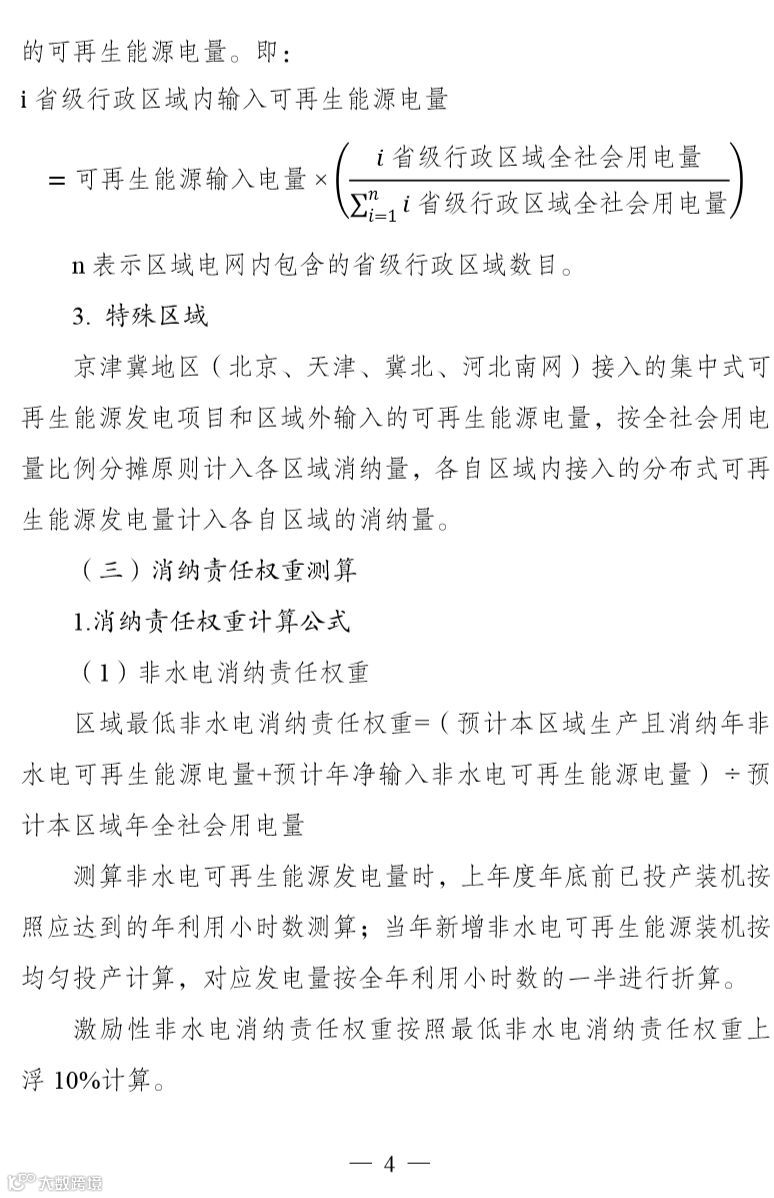
发改能源〔2019〕807号
各省、自治区、直辖市、新疆生产建设兵团发展改革委(能源局)、经信委(工信委、工信厅),国家能源局各派出监管机构,国家电网有限公司、中国南方电网有限责任公司、内蒙古电力(集团)有限责任公司、中国华能集团公司、中国大唐集团公司、中国华电集团公司、国家能源投资集团公司、国家电力投资集团公司、中国能源建设集团有限公司、中国电力建设集团有限公司、中国节能环保集团公司、中国核工业集团公司、中国广核集团有限公司、中国华润集团公司、中国长江三峡集团公司、国家开发投资集团有限公司、中国光大集团、国家开发银行、电力规划设计总院、水电水利规划设计总院、国家可再生能源中心:
为深入贯彻党中央领导人关于推动能源生产和消费革命的重要论述,加快构建清洁低碳、安全高效的能源体系,促进可再生能源开发利用,依据《中华人民共和国可再生能源法》《关于加快培育和发展战略性新兴产业的决定》《能源发展战略行动计划(2014-2020年)》,决定对各省级行政区域设定可再生能源电力消纳责任权重,建立健全可再生能源电力消纳保障机制。现将有关事项和政策措施通知如下。
一、对电力消费设定可再生能源电力消纳责任权重。可再生能源电力消纳责任权重是指按省级行政区域对电力消费规定应达到的可再生能源电量比重,包括可再生能源电力总量消纳责任权重(简称“总量消纳责任权重”)和非水电可再生能源电力消纳责任权重(简称“非水电消纳责任权重”)。满足总量消纳责任权重的可再生能源电力包括全部可再生能源发电种类;满足非水电消纳责任权重的可再生能源电力包括除水电以外的其他可再生能源发电种类。对各省级行政区域规定应达到的最低可再生能源电力消纳责任权重(简称“最低消纳责任权重”),按超过最低消纳责任权重一定幅度确定激励性消纳责任权重。
二、按省级行政区域确定消纳责任权重。国务院能源主管部门组织有关机构,按年度对各省级行政区域可再生能源电力消纳责任权重进行统一测算,向各省级能源主管部门征求意见。各省级能源主管部门会同经济运行管理部门在国家电网有限公司(简称“国家电网”)、中国南方电网有限责任公司(简称“南方电网”)所属省级电网企业和省属地方电网企业技术支持下,对国务院能源主管部门统一测算提出的消纳责任权重进行研究后向国务院能源主管部门反馈意见。国务院能源主管部门结合各方面反馈意见,综合论证后于每年3月底前向各省级行政区域下达当年可再生能源电力消纳责任权重。
三、各省级能源主管部门牵头承担消纳责任权重落实责任。各省级能源主管部门会同经济运行管理部门、所在地区的国务院能源主管部门派出监管机构按年度组织制定本省级行政区域可再生能源电力消纳实施方案(简称“消纳实施方案”),报省级人民政府批准后实施。消纳实施方案主要应包括:年度消纳责任权重及消纳量分配、消纳实施工作机制、消纳责任履行方式、对消纳责任主体的考核方式等。各省级行政区域制定消纳实施方案时,对承担消纳责任的市场主体设定的消纳责任权重可高于国务院能源主管部门向本区域下达的最低消纳责任权重。
四、售电企业和电力用户协同承担消纳责任。承担消纳责任的第一类市场主体为各类直接向电力用户供/售电的电网企业、独立售电公司、拥有配电网运营权的售电公司(简称“配售电公司”,包括增量配电项目公司);第二类市场主体为通过电力批发市场购电的电力用户和拥有自备电厂的企业。第一类市场主体承担与其年售电量相对应的消纳量,第二类市场主体承担与其年用电量相对应的消纳量。各承担消纳责任的市场主体的售电量和用电量中,农业用电和专用计量的供暖电量免于消纳责任权重考核。
五、电网企业承担经营区消纳责任权重实施的组织责任。国家电网、南方电网指导所属省级电网企业依据有关省级人民政府批准的消纳实施方案,负责组织经营区内各承担消纳责任的市场主体完成可再生能源电力消纳。有关省级能源主管部门会同经济运行管理部门督促省属地方电网企业、配售电公司以及未与公用电网联网的拥有自备电厂的企业完成可再生能源电力消纳。各承担消纳责任的市场主体及用户均须完成所在区域电网企业分配的消纳量,并在电网企业统一组织下协同完成本经营区的消纳量。
六、做好消纳责任权重实施与电力交易衔接。各电力交易机构负责组织开展可再生能源电力相关交易,指导参与电力交易的承担消纳责任的市场主体优先完成可再生能源电力消纳相应的电力交易,在中长期电力交易合同审核、电力交易信息公布等环节对承担消纳责任的市场主体给予提醒。各承担消纳责任的市场主体参与电力市场交易时,应向电力交易机构作出履行可再生能源电力消纳责任的承诺。
七、消纳量核算方式。各承担消纳责任的市场主体以实际消纳可再生能源电量为主要方式完成消纳量,同时可通过以下补充(替代)方式完成消纳量。
(一)向超额完成年度消纳量的市场主体购买其超额完成的可再生能源电力消纳量(简称“超额消纳量”),双方自主确定转让(或交易)价格。
(二)自愿认购可再生能源绿色电力证书(简称“绿证”),绿证对应的可再生能源电量等量记为消纳量。
八、消纳量监测核算和交易。各电力交易机构负责承担消纳责任的市场主体的消纳量账户设立、消纳量核算及转让(或交易)、消纳量监测统计工作。国务院能源主管部门依据国家可再生能源信息管理中心和电力交易机构核算的消纳量统计结果,按年度发布各承担消纳责任的市场主体的消纳量完成情况。各省级行政区域内的消纳量转让(或交易)原则上由省(自治区、直辖市)电力交易中心组织,跨省级行政区域的消纳量转让(或交易)在北京电力交易中心和广州电力交易中心组织下进行。国家可再生能源信息管理中心与国家电网、南方电网等电网企业及各电力交易中心联合建立消纳量监测核算技术体系并实现信息共享。
九、做好可再生能源电力消纳相关信息报送。国家电网、南方电网所属省级电网企业和省属地方电网企业于每年1月底前向省级能源主管部门、经济运行管理部门和所在地区的国务院能源主管部门派出监管机构报送上年度本经营区及各承担消纳责任的市场主体可再生能源电力消纳量完成情况的监测统计信息。各省级能源主管部门于每年2月底前向国务院能源主管部门报送上年度本省级行政区域消纳量完成情况报告、承担消纳责任的市场主体消纳量完成考核情况,同时抄送所在地区的国务院能源主管部门派出监管机构。
十、省级能源主管部门负责对承担消纳责任的市场主体进行考核。省级能源主管部门会同经济运行管理部门对本省级行政区域承担消纳责任的市场主体消纳量完成情况进行考核,按年度公布可再生能源电力消纳量考核报告。各省级能源主管部门会同经济运行管理部门负责督促未履行消纳责任的市场主体限期整改,对未按期完成整改的市场主体依法依规予以处理,将其列入不良信用记录,予以联合惩戒。
十一、国家按省级行政区域监测评价。国务院能源主管部门依托国家可再生能源中心会同国家可再生能源信息管理中心等对各省级行政区域消纳责任权重完成情况以及国家电网、南方电网对所属省级电网企业消纳责任权重组织实施和管理工作进行监测评价,按年度公布可再生能源电力消纳责任权重监测评价报告。各省级能源主管部门会同经济运行管理部门对省属地方电网企业、配售电公司以及未与公用电网联网的拥有自备电厂企业的消纳责任实施进行督导考核。由于自然原因(包括可再生能源资源极端异常)或重大事故导致可再生能源发电量显著减少或送出受限,在对有关省级行政区域消纳责任权重监测评价和承担消纳责任的市场主体进行考核时相应核减。
十二、超额完成消纳量不计入“十三五”能耗考核。在确保完成全国能源消耗总量和强度“双控”目标条件下,对于实际完成消纳量超过本区域激励性消纳责任权重对应消纳量的省级行政区域,超出激励性消纳责任权重部分的消纳量折算的能源消费量不纳入该区域能耗“双控”考核。对纳入能耗考核的企业,超额完成所在省级行政区域消纳实施方案对其确定完成的消纳量折算的能源消费量不计入其能耗考核。
十三、加强消纳责任权重实施监管。国务院能源主管部门派出监管机构负责对各承担消纳责任的市场主体的消纳量完成情况、可再生能源相关交易过程等情况进行监管,并向国务院能源主管部门报送各省级行政区域以及各电网企业经营区的消纳责任权重总体完成情况专项监管报告。
各省级能源主管部门按照本通知下达的2018年消纳责任权重对本省级行政区域自我核查,以模拟运行方式按照本通知下达的2019年消纳责任权重对承担消纳责任的市场主体进行试考核。各省(自治区、直辖市)有关部门和国家电网、南方电网及有关机构,在2019年底前完成有关政策实施准备工作,自2020年1月1日起全面进行监测评价和正式考核。本通知中的2020年消纳责任权重用于指导各省级行政区域可再生能源发展,将根据可再生能源发展“十三五”规划实施进展情况适度调整,在2020年3月底前正式下达各省级行政区域当年可再生能源电力消纳责任权重。
本通知有效期为5年,将视情况适时对有关政策进行调整完善。
附件:
1.可再生能源电力消纳责任权重确定和消纳量核算方法(试行)
2.各省(自治区、直辖市)可再生能源电力总量消纳责任权重
3.各省(自治区、直辖市)非水电可再生能源电力消纳责任权重
国家发展改革委
国 家 能 源 局
2019年5月10日












聚焦 | 培训,林洋光伏一直在路上!
分享 | 双玻包装箱——双玻光伏组件的守护者
![]()


