搜索
首页
大数快讯
大数活动
服务超市
文章专题
出海平台
流量密码
出海蓝图
产业赛道
物流仓储
跨境支付
选品策略
实操手册
报告
跨企查
百科
导航
知识体系
工具箱
更多
找货源
跨境招聘
DeepSeek
首页
>
大爱! 加拿大官宣:不会跟随美澳限制中国人入境!
>
0
0
大爱! 加拿大官宣:不会跟随美澳限制中国人入境!
天津冠桥移民
2020-02-07
0
导读:日前,加拿大卫生部长Patty Hajdu明确表示:“加拿大不会跟随美国和澳洲限制中国人(或去过中国的外国人
日前,
加拿大
卫生部长Patty Hajdu明确表示:
“加拿大不会跟随
美国
和澳洲限制中国人(或去过中国的外国人)入境。
我们认为禁止入境的做法现在没有支持的证据,也并不合理
。
”
另外,Patty Hajdu再次重申,
加拿大境内大量感染并传播新冠状病毒的概率很小,没有证据表明无症状的人会传播这一病毒,公众不需要过度担心。
“我们可以骄傲的说,
对于留学生,中国签证访问者,
加拿大对你们是安全的!
开放的!
没有歧视在这里可以生根!
”
另外,加拿大总理特鲁多亲自出席多伦多Woodside Square的华人新春拜年
活动
。
和在场的华人握手,拥抱,为华人打气,为
武汉
加油!
令人感动不已!
特鲁多表示:
“在加拿大,没有任何地方可以容忍恐惧和歧视(华人)!
这些都是错误的信息。
加拿大是所有加拿大人的,不分你我”!
同时,多伦多市中心出现了巨幅广告牌:
加油中国!
以爱之名,我们挺你!
加拿大好样的!
我为你骄傲!
这一刻,不仅华人为你感动
全世界人民都为你自豪!
(我们呼吁,把加拿大的正
能量
转递出去,让更多的国家接力!
)
截止到
北京
时间
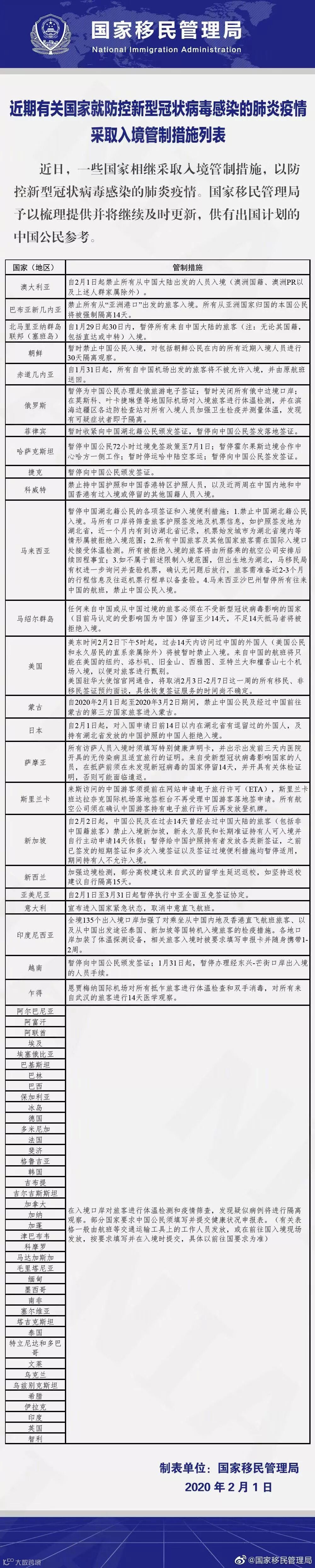
2月1日,各国入境管制措施如下:
天津
冠桥移民
天津冠桥海外
【声明】内容源于网络
0
0
天津冠桥移民
海外移民、出国留学、海外置业、金融保险、海外置业、大额资产配置
内容
6296
粉丝
0
关注
在线咨询
天津冠桥移民
海外移民、出国留学、海外置业、金融保险、海外置业、大额资产配置
总阅读
17
粉丝
0
内容
6.3k
在线咨询
关注