3月26日民航局宣布
国内每家航司至任一国家航线
只能保留1条
每航线每周班次不超1班
2020年3月26日,民航局官网连夜发布《关于疫情防控期间继续调减国际客运航班量的通知》,指出为坚决遏制境外新冠肺炎疫情输入风险高发态势,决定自2020年3月29日起进一步调减国际客运航班运行数量。
《通知》内容如下:
以民航局3月12日官网发布的“国际航班信息发布(第5期) ”为基准,国内每家航空公司经营至任一国家的航线只能保留1条,且每条航线每周运营班次不得超过1班;外国每家航空公司经营至我国的航线只能保留1条,且每周运营班次不得超过1班。
国航

南航

东航

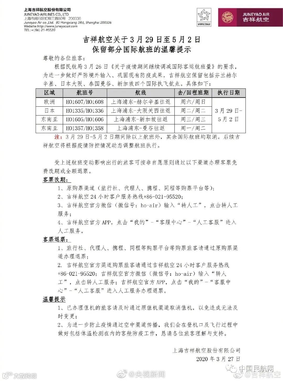
吉祥航空

厦航 日本线


大连致海外洋咨询服务有限公司(大连致海外服)是一家提供海外医疗机构高端个性化体检;海外知名医院癌症医疗;海外私人定制旅游;海外留学生管家服务和对外投资、贸易交流的专业咨询服务公司。
垂询电话:400—9025—877
盘锦分公司地址:盘锦市兴隆台区惠宾大街党校小区6-6号
垂询电话:0427-7261939 15242753399(微信同步)
公司拥有一流的海内外员工团队和环境优雅的会所,并在日本东京设有分公司,公司业务范围目前已经涵盖日本、美国、加拿大等国,并与海外数家医疗机构签订了中国大陆地区的服务代理协议。
渠道大客户负责人孙爱辉:15541125777
渠道客户经理郭祥:15104090678

