搜索
首页
大数快讯
大数活动
服务超市
文章专题
出海平台
流量密码
出海蓝图
产业赛道
物流仓储
跨境支付
选品策略
实操手册
报告
跨企查
百科
导航
知识体系
工具箱
更多
找货源
跨境招聘
DeepSeek
首页
>
【2015年环球投资策略报告】第一篇:海外证券市场策略
>
0
0
【2015年环球投资策略报告】第一篇:海外证券市场策略
廣發香港財富管理
2015-01-20
0
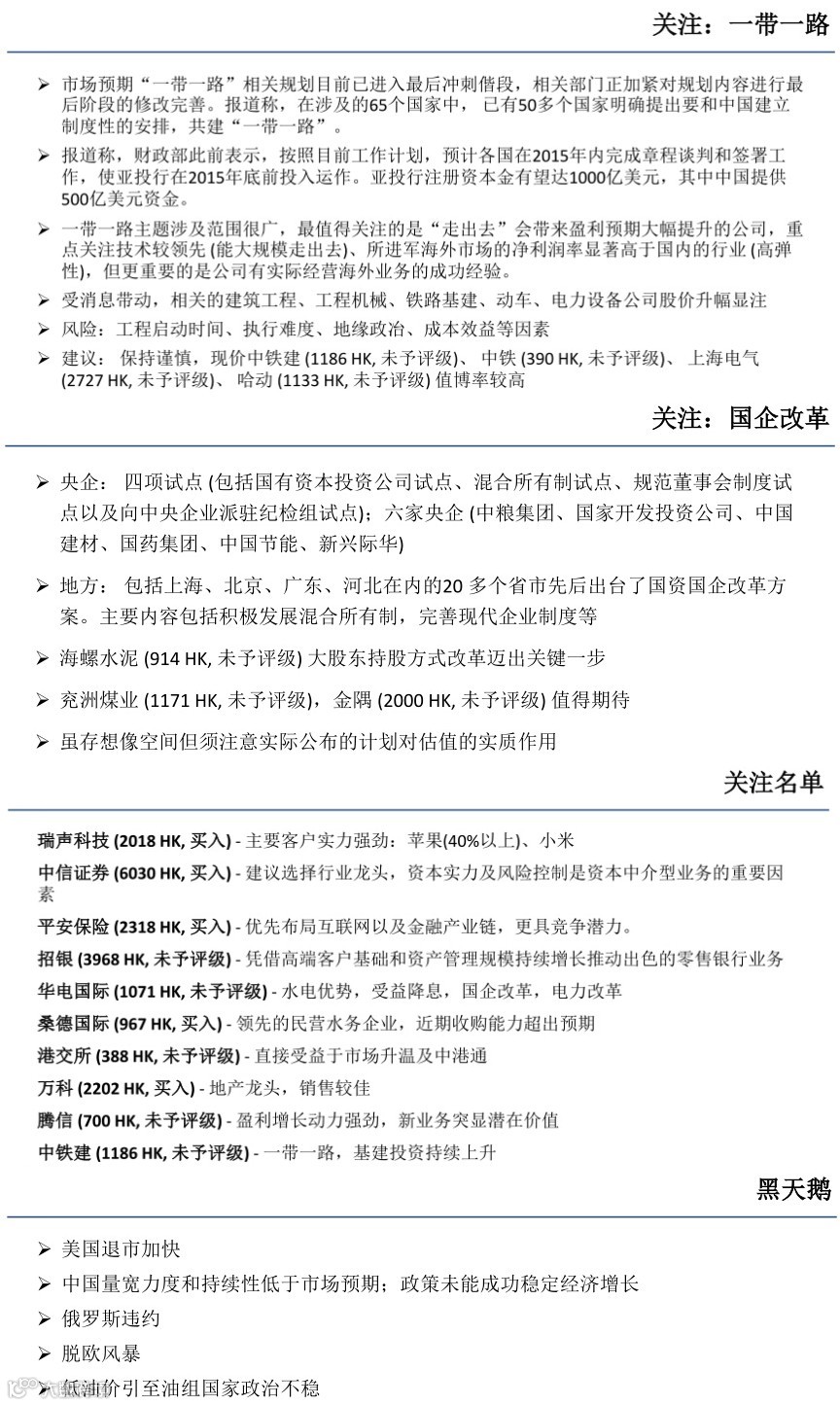
导读:第一期:海外证券市场策略
第一期:海外证券市场策略
【声明】内容源于网络
0
0
廣發香港財富管理
广发证券(香港)经纪有限公司获香港证券及期货事务监察委员会发牌从事《证券及期货条例》中规定的第一类受规管活动(证券交易)和第四类受规管活动(就证券交易提供意见)(中央编号:AOB364)。本公众号主要提供市场资讯、研究报告、孖展查询等功能。
内容
4455
粉丝
0
关注
在线咨询
廣發香港財富管理
广发证券(香港)经纪有限公司获香港证券及期货事务监察委员会发牌从事《证券及期货条例》中规定的第一类受规管活动(证券交易)和第四类受规管活动(就证券交易提供意见)(中央编号:AOB364)。本公众号主要提供市场资讯、研究报告、孖展查询等功能。
总阅读
27
粉丝
0
内容
4.5k
在线咨询
关注