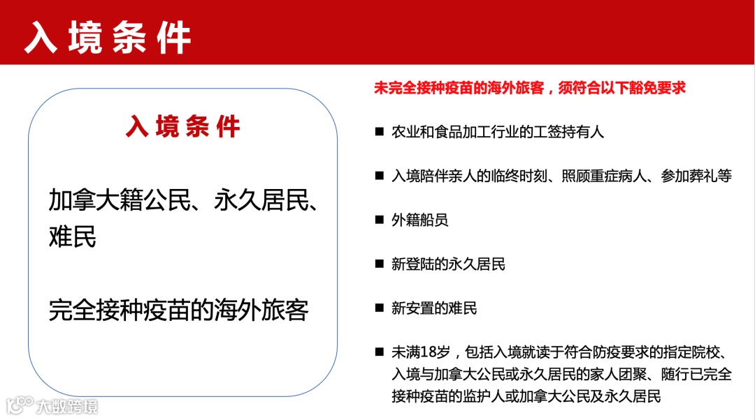
从2021年1月15日开始,加拿大边境管理局取消了原先的一系列豁免条件,取而代之的是要求入境旅客必须是加拿大认可疫苗的完全接种者。
目前,中国疫苗(科兴和国药)已经被加拿大卫生部门认可,只需持有有效的旅行签证(学生签证/工作签证/访客签证)无需申请豁免信即可入境。

加拿大政府一位高级别官员告诉CBC,联邦政府即将取消对在加拿大境外旅行的已完全接种疫苗的旅行者入境时的强制性新冠检测。预计本月底前执行入境新政策。
目前,任何在国外旅行的人入境加拿大都必须提供新冠分子检测(如 PCR 检测)阴性的证明。测试必须在航班预定起飞时间或到达陆地边界的72小时内进行。
在周五的新闻发布会上,卫生部长Jean-Yves Duclos暗示将对加拿大的旅行规则进行修订。

他说:“我们的政府正在积极审查边境采取的措施,我们应该能够在下周就这方面的开始做一些调整。”早前传染病医生和旅游业联手呼吁结束加拿大对完全接种疫苗的旅行者的抵达前和抵达后检测要求。传染病专家 Dominik Mertz 博士和 Zain Chagla 博士出席了周四的新闻发布会,呼吁联邦政府放弃对完全接种疫苗的旅行者的所有检测要求。
周四,在多伦多皮尔逊国际机场举行的新闻发布会上,Dominik Mertz 博士和 Zain Chagla 博士以及加拿大旅游业协会认为,对旅行者进行检测毫无意义,因为 Omicron 已经遍布加拿大全境。

汉密尔顿麦克马斯特大学传染病专家默茨说:“普通旅行者进来的风险与在多伦多市中心随机测试一个人的风险相同。检测根本没有任何意义”。
进入加拿大的旅客必须支付抵达前的测试费用,费用可能高达100加币/人。
政府还花费数百万元每天在抵达后对数千名接种疫苗的旅客进行随机测试。政府和个人花在测试上的钱都是浪费的。
联邦政府认为,新一轮Omicron疫情最严重的时候已经过去,政府将"继续调整"相应的措施。

已接种至少两剂(或单剂强生疫苗)下述COVIO-19疫苗,混打亦可:
1. 辉瑞Pfizer-BioNTech -- (Comirnaty, tozinameran, BNT162b2)
2. 莫德纳Moderna -- (Spikevax,mRNA-1273)
3. 阿斯利康AstraZeneca/COVISHIELD -- (ChAdoxl-S, Vaxzevria, AZD1222)
4. 强生Janssen/Johnson & Johnson -- (Ad26 .COVZ.S)
5. 国药Sinopharm (Beiiing) BBIBP-CorV -- (Vero Cells)
6. 科兴Sinovac -- (CoronaVac, PICoVacc)
7. 巴拉特 Bharat Biotech -- (Covaxin ,BBV152A,B,C)
注:第二剂疫苗必须至少在入境前14天已接种,且入境旅客没有COVID-19相关症状。

登机前72小时,完成核酸检测,并取得中英文阴性报告(可纸质原件亦可打印电子证明);
登机前72小时,在ArriveCAN上传中英文疫苗接种证明;
登机前72小时,在手机上下载ArriveCAN,提交旅行信息、隔离计划和联系信息。
提交后,取得6位字母和数字组合的确认码(如:A1B1C1),截图并保存,需要展示给边境官查看;
持有学签工签者,需带上签证原件和学校的通知书学费单等证明文件。
有可能会在到达机场后被选中,进行核酸检测。
入境旅客的接种证明必须符合下面三点要求:
1. 经过官方认证的中英文疫苗接种信息(包括姓名,日期、国家、机构和类别)
2. 您的疫苗接种状态将由边境官员进行最终确定。
3. 您必须随身携带电子版或纸质版的疫苗接种证明。
接种国产疫苗的旅客可以通过微信小程序获得官方提供的中英文接种证明。
1. 在微信中搜索“防疫健康码国际版”获得小程序入口
2. 首次登录时,需要实名认证。认证通过后,按要求在线填报申报人信息,即可获取“国际旅行健康证明”,内含中英文国内疫苗接种证明。
3. 保存图片至手机,将疫苗接种证明上传至ArriveCAN即可。

5岁以下儿童:
不需要做登机前72小时核酸检测、机场核酸检测或隔离第8天核酸检测。
5-12岁儿童:
若随行父母已完全接种,到达后14天内仍需遵守:
1. 需要做登机前72小时核酸检测,机场核酸检测和隔离第8天核酸检测。
2. 不能去上学,参加露营或者托儿所;不能出入拥挤的公共场所。
3. 不能乘坐交通工具,如巴士,火车,或飞机。

Step 1:抵达加拿大机场后,您会看到自助过关机器。在上面进行申报,并取得回单。
Step 2:将回单,护照等证件,及ArriveCAN的确认码,提供给边境官,进入加拿大。
Step 3:入境后,取行李。
Step 4:到机场移民局(Immigration Office),换取学习或工作许可。需要转机的旅客,在进入加拿大第一个机场的移民局完成此手续。
Step 5:换完许可后,需要转机的,可根据指示来到国内出发大厅(Domestic Departure)。无需转机的,则可离开机场。
1. 所有5岁及以上旅客,都必须提供登机前72小时内做的阴性核酸检测报告
2. 如果需要转机,核酸检测必须在目的地航班登机前72小时内进行。
3. 核酸检测报告结果需要留存到自入境加拿大开始后的第14天。
4. 对于不能提供有效检测结果的旅客,航空公司有权拒绝其登机。

在填写Arrive CAN app时,旅客需要填写以下信息:
1. 入境目的,如工作、学习、家庭团聚等必要旅行原因。
2. 旅行信息,包括抵达日期、入境地点、入境方式、航班信息等。
3. 旅客本人和随行者的基本信息及联系方式(同一家庭只需注册一个账号)。
4. 疫苗接种的信息及证明。
5. 有关您在抵达加拿大前14天内居住或访问过的国家/地区的信息。
6. 关于隔离计划的相关问题,保证您在隔离期间有充足的水和食物。

隔离计划模板:


过关时,边境官可能会问如下问题,大家可以简单的稍做准备,特别注意的是这些信息不要和隔离计划中所述的情况出现矛盾:
1. 我能看一下你的护照吗?
2. 你来加拿大的目的是什么?
3. 是否自己来?为什么其他家庭成员没有来?
4. 你在加拿大有没有亲人/朋友?
5. 你/你们在加拿大期间住在哪里?
6. 你在加拿大会逗留多久?
7. 这是你第一次来加拿大吗?
8. 你这次来加拿大携带多少现金?
9. 你之前有没有申请过移民签证?
10. 你之前是否有过任何有传染性的疾病史?
11. 你是否由于任何原因去过法庭?
12. 你的行李中有没有肉类水果等违禁品?
13. 你知道隔离计划吗?家人也是隔离吗?隔离点有水和食物吗?
14. 如何获取隔离期间的水和食物?
特别提醒:疫情下出入境政策会随时变化,出行前请务必关注最新要求,小编也会实时分享!






移民热线:13821068658/18322535505

天津冠桥移民



