4月12日,国九条发布,证监会今日发布加强退市监管的配套政策文件,并对6项具体制度规则公开征求意见。国九条是时隔10年国务院再次出台资本市场指导性文件,文件一出,资本市场一张神图刷屏:所以,大牛市又要来了吗?

关于国九条六大核心看点:1)发行上市制度迭代升级,压实发行人第一责任和中介机构“看门人”责任,严查欺诈发行等违法违规问题,整治高价超募、抱团压价等市场乱象,严厉打击违规代持、以异常价格突击入股、利益输送等行为。(看点一、整治超募、违规代持、突击入股等乱象)
2)制定上市公司市值管理指引,对多年未分红或分红比例偏低的公司,限制大股东减持、实施风险警示。同时依法从严打击以市值管理为名的操纵市场、内幕交易等违法违规行为。(看点二、鼓励分红,打击以市值管理为幌子的市场操纵)
3)退市制度更加明确,严格退市标准,畅通退市渠道,削弱削减“壳”资源价值。意见明确健全退市过程中的投资者赔偿救济机制,对重大违法退市负有责任的控股股东、董监高等要依法赔偿投资者损失。(看点三:打击壳资源,利空小盘,董监高以后要负赔偿责任了)
4)加强证券基金机构监管,需要推动行业回归本源、做优做强。支持头部机构通过并购重组、组织创新等方式提升核心竞争力。完善与经营绩效、贡献水平等相适应的证券基金行业薪酬管理制度。(看点四:加强并购重组,完善券商基金薪酬制度,杜绝炫富之风)
5)出台程序化交易监管规定,加强对高频量化交易监管;制定私募证券基金运作规则;完善极端情形的应对措施;严肃查处操纵市场恶意做空等违法违规行为。(看点五:加强量化的监管)
6)优化保险资金权益投资政策环境,更好鼓励开展长期权益投资。鼓励银行理财和信托资金积极参与资本市场等。(看点六:跟保本保息说拜拜,让理财、信托全面融入股市,至少比搞地产安全多了)
证监会新闻发布会核心看点:1)关于上市:将首发企业随机抽取检查的比例由5%大幅提升至20%,现场检查和督导整体比例将不低于三分之一。(看点一:飞行检查不低于30%)
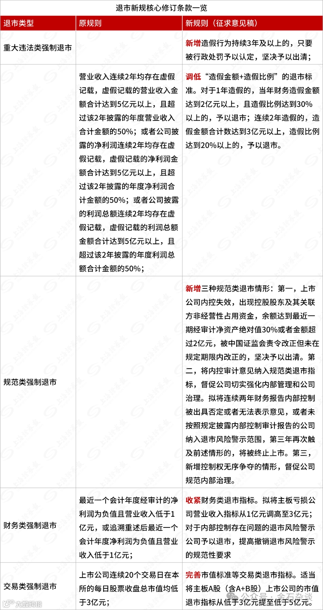
2)关于退市:财务造假触发退市将现有的连续2年造假金额5亿元以上且超过50%的指标,调整为1年造假2亿元以上且超过30%、2年造假3亿元且超过20%、连续3年及以上造假;适当将主板A股上市公司的市值退市指标从低于3亿元提至低于5亿元。(看点二:退市更加严格,有效遏制造假,壳资源无处遁形)

对三种情形规范类退市:巨额资金长期被大股东及其关联方非法占用未能归还,上市公司资产被掏空;上市公司内部控制连续多年被出具非标意见;公司控制权无序争夺导致投资者无法获取上市公司有效信息。

3)关于长期资金入市:鼓励机构投资者参与上市公司治理,更加关注长期投资价值;大力发展权益类公募基金,建立ETF(交易型开放式指数基金)快速审批通道;规范基金公司高管和基金经理薪酬制度,更加突出稳定投资者回报的政策取向。(看点三:以后基金经理和高管薪酬制度要改革,和基民利益挂钩,做好陪伴)
4)量化迎来强监管:北向方面:一是内外资均纳入交易报告制度;二是内外资执行同样的交易监控标准。
对于高频交易:提供额外报告机制,提高高频交易收费标准,将对高频交易进行重点监管。虽然说,目前程序化交易投资者持股市值占A股总流通市值的比重只有5%左右,但交易金额占比却高达29%。
5)上市盈利标准再提高。拟适度提高主板和创业板企业的营业收入、净利润等指标。对最近一年净利润,主板准备提高到1亿元人民币、创业板准备提高到6000万元,科创板和北交所维持不变。
6)关于退市的其他看点:1)拓宽多元化退出渠道,吸收合并、并购重组、要约收购等形式;严格落实“借壳等同于IPO;从严打击“炒壳”背后的市场操纵、内幕交易行为;压实会计师事务所责任,将反映上市公司财务失真、内控失效的审计意见作为退市决策的重要依据;对董监高、实控人违法违规行为“一追到底”。

最后,简单说下影响:1)上市公司要更加重视分红,不然哪天被st了,壳资源无处遁形,利空小盘;新股发行上市过程中超募、违规代持等乱象将被整治,公募、券商保荐商想要凭此赚承销费或利益输送,上市公司想上市即套现的时代一去不复返了;
2)对财务造假零容忍,退市将更加常态化,让垃圾股应退尽退,尤其业绩差的,大股东侵占资产的,公司内部争夺控股权的,都将面临退市。随着退市常态化,股市有望更加高质量发展,溯本清源。
3)投行民工和审计师们,要加大拟上市项目的审核力度,不然会面临强处罚;而投行们未来的工作更丰富了,除了研究手上项目是否符合新的财务要求,还要研究服务的上市公司是否有合并的机会。当然了,1/3的现场督导可以让很多新股望而退步。
4)基金公司们可能要更加重视投研服务,薪酬有望继续规范化,以后低调行事,薪资大概率和业绩挂钩,和盈利水平挂钩,做好基民的服务陪伴。
5)保险公司、理财子、信托公司要全面入市了,刚性兑付不要幻想了,但股市的长期资金来了,权益市场长期来看有望迎来繁荣;而pe/vc等投资机构要更加看重长期投资价值,而不是打一炮就跑,否则有可能面临拉清单的后果。


