
智领未来
科技改变生活
科技引领未来


产品特点:
触摸屏 微智能 行业新产品 外观高级
可以切拉卡拉所有产品(包含电签)
每个身份证只能安装一台
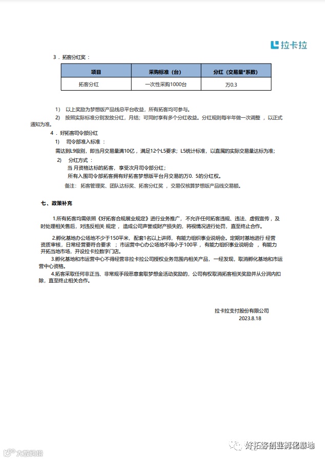
拉卡拉好拓客梦想版政策
点击查看大图



01
活动周期:2023年9月1日-2024年9月30日
02
活动要求
一:机器型号
传统4G电签POS,可以打印小票。
微智能 和 4G电签小机器,电子小票。
二:年龄限制
18~70岁均可注册
三:到账时间
信用卡和扫码交易及时到账,储蓄卡次日到账;
交易在0:00-23:00 秒到;
单笔交易扣除手续费大于10元支持秒到;
四:支持
1、交易类型:刷卡、扫码{微信、支付宝};
2、微信、支付宝需进行商户认证之后方可使用;
3、支持刷各类贷款卡、装修贷卡(建材,五金类mcc);
4、营业执照注册用户支持开通数字人民币交易;
五:交易费率
刷储蓄卡:0.50%,20元封顶
刷信用卡:0.60%
扫码支付(微信、支付宝):0.35%
六:交易限额
(由于微信和支付宝自身风控体系原因,最终具体以实际交易金额为准)
七:不可展业区域
也不能在以上三个城市交易,会被风控




