
近日,浙江部分学校公布了招聘信息。有志于从事教育工作的朋友们赶快来看看吧!有心仪的岗位不要错过~
浙江工业大学
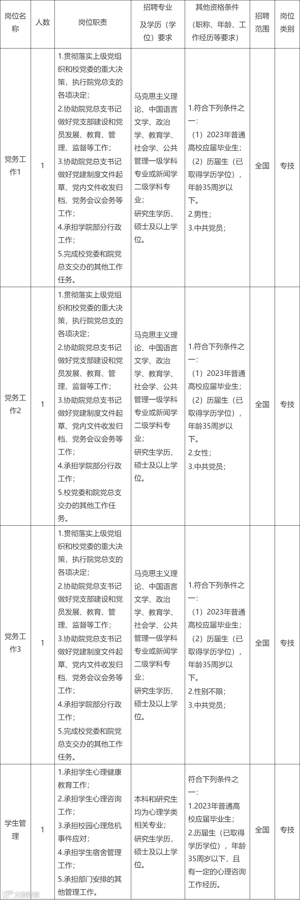
岗位表
报名方式
简历投递:学校线上招聘系统
网址:
http://www.ehr.zjut.edu.cn
学校联系方式:
详情
衢州学院
岗位表
A、B、C、D、E1、E2类共设8个岗位,计划引进22人;F类(博士研究生)共设9个岗位,计划引进83人;人才团队计划引进7个;具体岗位需求如下:
●A、B、C、D、E1、E2类高层次人才
●F类高层次人才
●人才团队
报名方式
本次招聘起止时间为2023年1月1日至12月31日,期间相应岗位已招录到高层次人才的,或拟聘人员公示的同时在网站公布的,不再受理后续报名。
详情
浙江工业大学之江学院
岗位表
报名方式
有意者请将个人简历(包括基本信息,学习和工作经历,论文、项目、专利及获奖等主要学术成就)、身份证明、学历学位证明等证明材料以“XX学院+XX岗位+最高学历学位+本人姓名”命名发送至各学院联系邮箱,并抄送至组织人事部招聘邮箱。
邮箱:
rs@zzjc.edu.cn
详情
杭州
西湖区文一街小学
岗位表
报名方式
欢迎在职优秀教师或应届优秀毕业生前来应聘或投电子简历至邮箱。
邮箱:
507048626@qq.com
联系人:
魏老师 0571-88052812
朱老师 0571-88052810
地址:杭州市保俶北路88号
邮编:310012
详情
宁波
宁波幼儿师范高等专科学校
岗位表
报名方式
时间:自2023年2月23日9时至2月27日16时。
报考者登录宁波市考试网上报名系统,选择进入“宁波幼儿师范高等专科学校公开招聘工作人员”,在仔细阅读相关公告信息后,按要求输入个人信息,严格按照招聘所设条件进行报名,每位报考者只能选报一个单位一个职位,填报过程中请认真填写报考信息。逾期不再受理注册及报名。
网址:
https://bm.nbrc.com.cn/
详情
宁波卫生职业技术学院
岗位表
报名方式
时间:自2023年2月27日9时至3月1日16时止。
报考者登录宁波市考试网上报名系统,选择进入“宁波卫生职业技术学院公开招聘工作人员”,在仔细阅读相关公告信息后,按要求输入个人信息,严格按照招聘所设条件进行报名,每位报考者只能选报一个单位一个职位,填报过程中请认真填写报考信息。逾期不再受理注册及报名。
网址:
https://bm.nbrc.com.cn/
详情
宁波市宝韵音乐幼儿园
岗位表
报名方式
时间:自2023年2月24日9时至2月27日16时止。
详情
温州
温州大学附属学校
岗位表
报名方式
时间:自2023年2月24日9时至2月28日17时止。
本次考试采用网络注册报名,报考人员登录瓯海区人事考试录用系统,点击“在线报名”选择相应的考试。注册个人信息后,选择岗位报名,逾期不再受理注册及报名。在此期间不作资格初审,报考者可以更改报考内容。
网址:
http://rsks.ouhai.gov.cn/
详情
鹿城区
岗位表
报名方式
有意向者请于2023年2月28日前将报名所需材料以电子文本(PDF格式)形式发送至邮箱,并进入网站按要求完成相关报名信息填写。
邮箱:
37177675@qq.com
网址:
https://www.wjx.cn/vm/QBzH3um.aspx
详情
金华
永康市
岗位表
●面向社会招聘131人
●定向雇员制教师招聘34人
报名方式
报名时间:自2023年2月20日8:30起至3月3日17:00止,逾期报名无效。
报名方式:下载“钉钉”App,用钉钉扫描左下方二维码加入组织,加入组织后扫描右下方二维码填写报名表(报名入口于2月20日8:30正式开放)。
详情
丽水
青田县
岗位表
报名方式
报名时间及形式:采用网络报名,每位应聘人员限报一个岗位。网络报名时间自公告发布之日起至2023年3月7日12:00止,逾期不再接受报名。
符合报名条件者如实填写报名信息并上传本人身份证、毕业证书、学位证书或学校核发的就业推荐表、教育部学生司制发的《全国普通高校毕业生就业协议书》、相关荣誉证书等相关证件(证明)电子稿。留学人员还应上传教育部中国留学服务中心出具的境外学历、学位认证书。
详情
来源:浙江发布、教育之江

扫码关注我们

