
近期,浙江一批事业单位公开招聘、选聘,快来看看有没有你中意的岗位↓↓
参加本次招聘的事业单位,经费形式均为财政全额拨款,参加本次招聘被聘用的人员均列入事业编制。
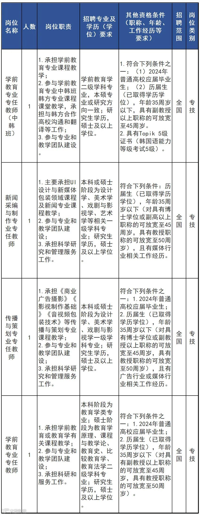
招聘计划
(双击查看大图)
报名方式
报名时间:2023年12月6日上午9时—12月15日中午12时。
本次招聘报名和资格初审采用网络方式进行。应聘人员可通过以下方式报名:
(1)登录杭州教育网教职工招聘平台:http://edu.hangzhou.gov.cn/
(2)关注杭州教育发布微信公众号,进入互动空间—招聘微官网报名。
宁波幼儿师范高等专科学校(宁波教育学院)以培养全日制大专生、培训宁波市中小学(幼儿园)在职教师、教育行政干部为主要任务的公办高等师范院校。学校主体校区在宁波杭州湾新区。
招聘计划

报名方式
报名时间:2023年12月11日9时至12月17日16时
应聘办法:应聘者登录宁波幼儿师范高等专科学校招聘网站https://rszp.ncec.edu.cn,按以下步骤报名:(1)注册账户;(2)完善个人相关信息;(3)上传身份证、学历(学位)证书(2024年全日制普通高校应届毕业生凭就业协议、学校推荐表或学生证)、国家教育部出具的境外学历学位认证书(其中国境外留学未毕业人员凭学校学籍证明)、职称证书、荣誉证书、工作经历证明、学科专业方向证明等相关电子证明材料;(4) 点击公告中“岗位名称”或在“招聘岗位”栏应聘相应岗位。
咨询电话
0574-82371619、82371637(联系人:何老师、单老师)
本次招聘赴浙江师范大学引进2024年优秀教育人才,计划引进优秀教育人才40名,其中高中学科教师6名,高中段学科竞赛教练2名,义务段学科教师26名,紧缺急需教育人才6名。
招聘计划

报名方式
地点:浙江师范大学23号楼113多媒体教室。报名人员与高校对接,在高校进行现场报名,提供相关资料。
咨询电话
0572-6228136、0572-6228156
招聘计划

报名方式
网上报名时间截止到2024年6月10日16:00。报考人员提交相关佐证材料的电子照片发送到jszp434@163.com。
咨询电话
0572-5188805(安吉县教育局组织人事科)
1.嘉兴学院附属医院是公益二类事业单位,是嘉兴市唯一的传染病、结核病、血吸虫病防治定点医院。
2.嘉兴市第二医院始建于1895年,目前为融医疗、教学、科研、康复及预防保健于一体的浙江省三级甲等综合性医院。
3.嘉兴市妇幼保健院始建于1932年,是一所集医疗、保健、科研、教学为一体的三级甲等妇幼保健院。
4.嘉兴市中医医院始建于1959年,是嘉兴市属集医疗、教学、科研、康复保健为一体的综合性、现代化国家级三级甲等中医医院。
5.嘉兴市中心血站为嘉兴市卫生健康委员会所属公益一类事业单位,是嘉兴唯一的市级采供血机构。
招聘计划
本次公开招聘计划推出岗位20个,招聘博士研究生48名。

报名方式
网上报名时间:公告发布之日起至2024年11月30日止。根据各岗位报名情况,结合招聘单位实际工作及岗位用人的紧急程度,适时组织考试,直至相应岗位落实聘用人员;截止年底,未开考的岗位、未聘用合适人选的岗位,将相应核减或取消招聘计划。
咨询电话
嘉兴市第一医院:0573-82519998,0573-82519898
联系人:周老师、虞老师
嘉兴市第二医院:0573-82151108,0573-82090241
联系人:杨老师、王老师
嘉兴市妇幼保健院:0573-82074760
联系人:王老师、李老师
嘉兴市中医医院:0573-82095198,0573-82081989
联系人:张老师
嘉兴市中心血站:0573-83386957
联系人:陈老师
衢州市体育运动学校
招聘计划
此次拟招聘体育教练2名。

报名方式
现场报名时间:2023年12月4日至12月12日(工作日上午8:30—12:00,下午2:30—5:30)。
现场报名地点:衢州市体育局(省十八运筹备办)。地址:衢州市政务服务中心6楼648办公室。
咨询电话
0570-3081112
天台县政协委员服务中心
招聘计划
天台县政协委员服务中心决定公开选聘事业编制工作人员1名。
报名方式
报名时间:12月11日至12月15日(上午8:00—11:30,下午2:00—5:00)
报名地点:天台县政协办公室(天台县行政大楼8楼805室)
咨询电话
0576-83930125

天台县住房和城乡建设局下属单位
招聘计划
天台县市政公用工程建设中心1人,公益一类,财政全额补助事业单位,专业技术十二级岗位。
报名方式
报名时间:12月15日(上午8:00—11:30,下午2:00—5:00)
报名地点:天台县住房和城乡建设局511室
咨询电话
0576-89356330

天台县农业农村局下属单位
招聘计划
天台县农业行政执法队4人,参照公务员法管理单位,行政执法岗位。
天台县蔬菜经济作物站1人,公益一类,财政全额补助事业单位,专业技术岗十二级。
天台县农业技术推广总站1人,公益一类,财政全额补助事业单位,专业技术岗十二级。
报名方式
报名时间: 12月11日-13日(上午8:00—11:30,下午2:00—5:00)
报名地点:天台县农业农村局人事人才科(天台县赤城街道工人西路111号)
咨询电话
0576-83881949


扫码关注我们
【免责声明】本公众号部分文字及图片等素材来源于网络及其他公众号信息,目的在于分享给更多人,版权依旧归原作者所有。如有涉及侵权请及时联系告知,我们会在24小时内删除相关内容。

