广发香港
专业、专心、专为您

●本篇为《策话新兴产业系列》报告的第二篇,主要从盈利能力、成长性、估值等方面比较新兴产业中外龙头的差异,并从各新兴产业一级行业全球龙头的成长案例中剖析行业必备的成长要素。
●ROE角度对比盈利能力。一级行业,中资新兴产业龙头相对海外新兴产业龙头的ROE水平在CXO、光伏、医疗器械、新能源车领域相对接近,但在其他领域仍有距离。二级行业角度,中国具有优势的二级行业主要有光伏领域的电站、逆变器、硅料;新能源汽车的电解液、热管理、轻量化、电控;半导体的封装材料;以及医疗器械中的体外诊断设备。
●盈利增速角度对比成长性。中国龙头在半导体(IDM、晶圆制造材料)、新能源汽车(正极材料)、光伏、医疗器械(家用医疗设备、体外诊疗设备、医用医疗设备)等领域相对海外龙头更具成长性优势。
●营收占比(中资龙头/海外龙头)看市占率变化。中资龙头营收/海外龙头营收的比例整体偏低,但相对增长迅速,自2015年以来呈明显上升趋势,市占率扩张。一级行业中,CXO、新能源汽车和光伏的营收占比已突破15%且保持较高的扩张速度。二级行业中,逆变器、辅助生殖、BMS、电站、硅片等行业中国龙头营收已经持平或超越海外龙头。
●新兴产业中资龙头享受更高估值溢价。相对较低的盈利能力、较高的成长性以及资产的相对稀缺性共同带来中资龙头的估值溢价,新兴产业中资龙头的估值平均为海外龙头的2.7倍(PE TTM口径);若以相对所在市场的相对估值衡量,则A股新兴产业龙头相对估值约为海外龙头的3倍。从盈利预期角度来看(21E&22E),以19/20年相较于海外龙头的估值为“锚”,则当前部分新兴产业中资龙头仍存在估值扩张的空间。
●PEG和PB-ROE角度看估值和盈利匹配度。PEG角度,新兴产业中资龙头中PEG低于1的公司主要集中于新能源和医药行业;PB-ROE角度,中资龙头在医疗器械、新能源汽车、光伏等行业的PB-ROE所处区间相对海外龙头占优。
●全球龙头案例复盘,在该赛道脱颖而出需要哪些特质?医美:①技术优势较大,研发实力雄厚;② 产品门类多,有多款明星产品;③ 营销覆盖多渠道,B端口碑好。新能源汽车:①工艺先进,不断突破核心技术;② 积极优化产业链布局,成本优势明显;③ 绑定全球优质客户资源。创新药:①研发始终是核心;② 不断做“减法”,聚焦优质管线;③ 善用资本工具,完善产品线布局。…… 详见表4
●风险提示:宏观经济下行压力超预期,盈利环境超预期波动,海外政经环境变化,疫情反复或疫苗注射进展不达预期。

引言
11大新兴产业,95个细分行业,构建A股新兴产业行业比较新框架。我们在18年的《进化论》系列报告中指出,A股生态格局发生巨变,对于全新生态的思考与理解更为重要,应该拥抱新生态、融入新均衡、打造新方法。而19年以来我们在《金融供给侧慢牛》系列报告中指出,金融供给侧改革的开启将逐步构建新经济“宽信用”的供需机制、让市场在资源配置中起决定性作用。相应而来的,则是A股市场迎来越来越多的新兴产业公司,传统行业分类已无法完全适应。A股新兴产业的行业比较需要新方法。我们以产业发展空间巨大、已初步形成产业基础、且在A股已具备一定数量标的为标准筛选出11大新兴产业,并衍生出95个二级行业,在此基础上设立《策话新兴产业系列》报告,从资金、估值、业绩、景气等多元角度对新兴产业搭建数据库,并将就估值方法、投资方法等展开探讨,构建A股新兴产业行业比较新框架。
本篇为《策话新兴产业系列》报告的第二篇,主要从盈利能力、成长性、估值等方面比较新兴产业中外龙头的差异,并从全球龙头的成长案例中剖析行业必备的成长要素。

1
新兴产业中外龙头盈利、估值全对比
1.1 哪些新兴产业领域,中资龙头更具盈利能力优势?
一级行业角度,中资新兴产业龙头相对海外新兴产业龙头的ROE水平在CXO、光伏、医疗器械、新能源车领域相对接近,但在其他领域仍有距离。其中,在CXO、光伏、医疗器械、新能源汽车领域,中资龙头与海外龙头的ROE(TTM)差额分别为0.4pct、-0.1pct、-1.2 pct、-2 pct,相对较为较近。但在半导体、C端医疗服务、医疗信息化、创新药的差距则相对明显,ROE(TTM)的差额分别为-4.0 pct、-7.5 pct、-11.5 pct、-34.3 pct。
二级行业角度,中国具有优势的二级行业(以中资龙头ROE高于海外龙头3pct以上为划分):光伏的电站、逆变器、硅料;新能源汽车的电解液、热管理、轻量化、电控;半导体的封装材料;以及医疗器械中的体外诊断设备、低值医疗器械。中外持平的二级行业(以中资龙头与海外龙头的ROE差距在±3pct以内为划分):新能源汽车的动力电池、正极材料、隔膜、负极材料;光伏产业中的电池、玻璃及组件,硅片;CXO中的CRO、CDMO;以及医疗器械中的高值医疗耗材。中国龙头相对海外龙头盈利能力尚有距离的二级行业(以中资龙头ROE低于海外龙头3pct以上为划分):新能源汽车的整车、车联网、矿产资源、BMS、电子元器件;创新药中的小分子、大分子;医疗器械中的医用医疗设备、家用医疗设备;半导体中的IDM、晶圆体制造材料、Fabless、Foundry、半导体设备;C端医疗服务中的辅助生殖、互联网医疗;以及医疗信息化中的医院IT。


动态角度看,中资新兴产业龙头在光伏、CRO、动力电池、医疗诊断设备领域的盈利能力优势稳定;在C端医疗服务、正极材料领域奋起直追。对比一级和二级新兴产业中外龙头在2019、2020、2021E、2022E的ROE,一级行业中,中资光伏龙头相较海外呈现稳定的盈利优势;C端医疗服务、CXO、医疗器械三个领域中国龙头的盈利能力与海外龙头逐步接近并有望反超。二级行业中,中国龙头具备稳定盈利盈利能力优势的行业有CXO中的CRO;光伏行业中的逆变器,电池、玻璃及组件;新能源汽车中的动力电池;医疗器械中的医疗诊断设备。其中,CRO的中国优势进一步扩张,但体外诊断设备的盈利能力优势小幅收敛。同时,在光伏行业中的硅料领域,中国龙头企业的盈利能力已逐步反超海外龙头;而在新能源汽车中的正极材料领域,中国龙头企业也有望在近两年追赶上海外龙头。

1.2 哪些新兴产业领域,中资龙头更具成长性?
从归母净利润增速角度看企业成长性,中国龙头在半导体(IDM、晶圆制造材料)、新能源汽车(正极材料)、光伏、医疗器械(家用医疗设备、体外诊疗设备、医用医疗设备)等领域相对海外龙头更具成长性优势。对比2019、2020、2021E、2022E中国龙头和海外龙头一级行业和二级行业的归母净利润增速,中国龙头保持成长性优势的一级行业(年盈利增速高于海外龙头10pct)主要在半导体、医疗器械和光伏;此外,C端医疗服务、医疗信息化领域,中国龙头的成长性与海外龙头逐步接近并有望在2021年赶超。二级行业层面,中国龙头企业在半导体中的IDM、晶圆体制造材料;新能源汽车中的的正极材料;医疗器械中的家用医疗设备、体外诊疗设备和医用医疗设备保持成长性优势。在新能源汽车的BMS;创新药的小分子、小分子;C端医疗服务的互联网医疗;医疗信息化的医院IT;光伏中的逆变器领域奋起追赶,2021年预期盈利增速有望反超海外龙头。


1.3 哪些新兴产业领域,中资龙头市占率扩张?
总体来看,新兴产业的中资龙头营收较海外龙头偏低,但相对增长迅速,中资龙头营收/海外龙头营收的比例自2015年以来呈明显上升趋势,市占率扩张。以2015年-2020年新兴产业中资龙头营收/海外龙头营收为衡量,一级行业中,CXO、新能源汽车和光伏的营收占比(中资/海外)已突破15%且保持较高的扩张速度,半导体虽然营收占比偏低但扩张显著。二级行业中,绝大多数二级行业的中国龙头营收/海外龙头营收都成趋势性上行,其中逆变器、辅助生殖、BMS、电站、硅片等行业中国龙头营收已经持平或超越海外龙头;而互联网医疗、低值医疗耗材、5G终端设备、IDM和逆变器的营收占比均扩张了2倍以上。




1.4 如何看待新兴产业中外龙头的估值比较?
新兴产业中资龙头的估值普遍高于海外龙头,绝对PE TTM约2.7倍。其中估值溢价高于平均的行业主要集中于中国优势的5G终端设备、负极材料、动力电池、隔膜,以及预期本土需求可能大幅扩张的辅助生殖、医院IT、互联网医疗等。
A股新兴产业龙头具备相对所在市场的更高估值溢价,约为海外龙头相对估值的3倍。考虑到市场之间的差异,采用个股估值/所在市场估值(A股采用A股非金融、美股采用SP500指数、港股采用恒生指数)作为相对估值,比较中外新兴产业龙头的估值溢价——中资新兴产业具备相对所在市场的更高估值溢价,约为海外龙头相对估值的3倍。二级行业中,仅有家用医疗、硅料、Fabless、低值医疗耗材、热管理的估值溢价低于海外龙头。
从盈利预期角度来看,部分新兴产业中资龙头存在估值扩张的空间。若以2019年和2020年的中资龙头/海外龙头的绝对估值之比为“锚”,则部分二级行业的PE 2021E和PE 2022E仍有进一步扩张的空间:辅助生殖,5G终端设备,整车,小分子,电池、玻璃及组件,体外诊断设备,硅料,Fabless,低值医疗耗材。若以2019年和2020年的中资龙头/海外龙头的相对估值之比为“锚”,部分二级行业的PE 2021E和 PE 2022E仍有进一步扩张的空间:半导体设备、小分子、硅片和体外诊断设备;但部分二级行业的估值已处于高位:CRO、医用医疗设备、高值医疗耗材、电解液、车联网、电控、电子元器件、医院IT和IDM。





1.5 如何看待新兴产业中外龙头的估值比较?
PEG角度:用PE TTM以及 2021年预测净利润增速、2022年预测净利润累计增速来绘制PE-G图谱,衡量新兴产业龙头公司估值与盈利的匹配度。
新兴产业一级行业中资龙头中PEG低于1的公司主要集中于新能源和医药行业;而新兴产业二级行业中资龙头中,家用医疗设备(2022E)、车联网(2022E)、硅料(2021E&2022E)、低值医疗耗材(2021E&2022E)、热管理(2021E&2022E)的PEG仍低于1。从一级新兴行业来看,2021年海外的光伏、半导体、新能源汽车的行业龙头性价比高,中国的医疗器械、创新药行业龙头性价比较高;如果采用2022年累计增长率(预测值)来看,2022年海外的光伏、半导体、新能源汽车的行业龙头性价比高,中国的医疗器械、光伏、新能源汽车、医疗信息化的行业龙头性价比高。从二级新兴行业来看,2021年海外的动力电池、车联网、电机、整车、硅料、矿产资源、负极材料、电控的行业龙头性价比高,中国的硅料、低值医疗耗材、热管理行业龙头性价比较高;2022年海外车联网、电机、硅料、整车、负极材料、隔膜、其他部件、热管理、电控的龙头性价比较高,中国的低值医疗耗材、家用医疗设备、热管理、硅料的行业龙头性价比高。



PB-ROE角度:用PB(LF)以及2021年ROE预测值、2022年累计ROE预测值衡量中外新兴产业龙头估值与盈利的匹配度。
以中资龙头当前PB(LF)和2021年ROE预测值衡量,新兴产业一级行业中,医疗器械、新能源汽车、光伏的PB-ROE所处区间相对占优;二级行业中动力电池,医用医疗设备,家用医疗设备,硅料,中端设备,电池、玻璃及组件,轻量化,封测的PB-ROE所处区间相对占优。从新兴产业一级行业来看,2021年海外的医疗器械、新能源汽车的行业龙头占优,中国的医疗器械、新能源汽车、光伏行业龙头占优。二级行业角度,2021年海外的医用医疗设备、晶圆体制造材料、其他部件、车联网、IDM、整车、电控、电机的行业龙头占优,中国的动力电池,医用医疗设备,家用医疗设备,硅料,中端设备,电池、玻璃及组件,轻量化,封测行业龙头占优。
以中资龙头当前PB(LF)和2022年累计ROE预测值衡量,新兴产业一级行业中,医疗器械、新能源汽车、光伏的盈利和估值匹配度较高;二级行业中国家用医疗设备,医用医疗设备,低值医疗耗材,轻量化,电池、玻璃及组件,中端设备,电解液的估值盈利匹配度相对较高。2022年海外的医疗器械、半导体、新能源汽车行业龙头占优,中国的医疗器械、新能源汽车、光伏行业龙头占优。二级行业角度, 2022年海外的IDM、细胞疗法、低值医疗耗材、矿产资源、小分子、负极材料的行业龙头占优,中国的家用医疗设备,医用医疗设备,低值医疗耗材,轻量化,电池、玻璃及组件,中端设备,电解液行业龙头占优。



全球龙头经验,脱颖而出需要哪些特质?

2.1 医美:艾尔建、高德美
美国是全球规模最大的医美市场,起源于美国市场的艾尔建Allergan和高德美Galderma是两大世界级龙头医美生物材料企业,其成为龙头的核心竞争力在于:
1. 依赖针对性技术研发用“打造明星品牌+多门类产品布局”推出创新类产品。(1)把握时机抢先布局,打造明星产品。注射填充类的肉毒素和透明质酸(玻尿酸)是当前医美市场主要项目(据美国ASPS统计,2020年美国市场消费占比达45%)。肉毒素方面,艾尔建早期收购的Oculinum公司最早研发出肉毒素药物并被艾尔建更名为Botox,在获FDA批准后迅速投放市场,Botox明星产品帮其成为肉毒素龙头供应商并持续至今;透明质酸方面,高德美于1995年开发出第一只安全、稳定的透明质酸填充剂 Restylane并积极推广该品牌,与艾尔建之后开发的明星品牌Juvederm成为透明质酸巨头企业,据美国ASPS统计,占据2020年美国注射类市场高达88%。

(2)持续研发和并购以完善医美全产品线。艾尔建、高德美基于医美新产品、新材料、新工艺以及新解决方案持续研发,并通过并购、整合等手段实现了透明质酸、水光针、肉毒素、童颜针、医美材料、功能性护肤等多品类、多赛道的布局,进一步稳固其医美市场的龙头地位。

2. 立足B2B,积极开拓以医院、医生等医疗终端为主要渠道。考虑到法律对医美产品的监管问题,艾尔建、高德美多款产品主要选择直营模式,结合B2B的特点,高度重视与B端医美机构的对接,对医生加强培训,帮助增加医美产品的影响力、认可度,直接有效地扩大销售额。
2.2 工业机器人:ABB、库卡
瑞士ABB和德国库卡深耕工业机器人领域,公司总部均位于欧洲但业务辐射全球,其核心竞争力在于:
1. 对下游应用商业化积极探索,用技术加持扩大先发优势。ABB公司研制出全球首台喷涂机器人后推出首批可商业化运用的工业机器人,也在协作机器人、码垛机器人等领域推陈出新;德国库卡不断更新技术,成功优化机器人配置外将机器人首次应用至放射外科治疗领域。

2. 基于已有工业基础并通过并购完善产业链深度布局。海外龙头公司依托自身资本实力和工业整合能力对拥有先进机器人上下游技术公司直接采取合并或收购的发展模式,迅速获得核心技术并完善自身机器人产业链,提高了公司业内定价权和话语权。
(1)瑞士ABB以核心零部件供应商初始定位“自上而下”高效扩张。瑞士ABB依托行业领先的运动控制技术和工业自动化技术,首先发展为机器人企业的核心零部件供应商并形成较高的技术壁垒,之后通过并购手段自上而下向机器人本体及应用领域高效扩张,例如收购贝加莱和GE工业系统和并联机器人提供商等。
(2)德国库卡通过战略合作与并购完成“逆向一体化布局”。德国库卡基于焊接设备的初期强势业务,通过与奔驰的合作迅速入局机器人业务,自此从以系统集成为代表的下游应用开始,到机器人本体的中游制造,最后发展出控制器、伺服系统和减速器的上游核心零部件,利用并购迅速搭建和完善上中下游机器人生产链。


2.3 智能驾驶:博世、大陆
作为全球汽车供应链龙头公司的博世和大陆从传统零部件企业向智能驾驶领域积极转型并保持Tier1优势地位,核心竞争力在于:
1. 搭建完备的研发体系,并提供可持续研发投入。(1)研究机构方面,以博世为例,既包含涉及前瞻性尖端技术的中央研究机构,也在不同地区、市场设立聚焦当下应用技术和产品的研究部门,同时与以高校为代表的第三方机构进行密切合作,建立多个联合实验室。(2)研发投入方面,博世和大陆的研发投入绝对规模和研发占比都处于行业内较高水平, 据两家公司年报数据显示,2020年研发占销售总额的比重分别为9%和8.2%。

2. 依托系统集成能力,从智能驾驶核心技术ADAS上率先布局。博世、大陆聚焦智能驾驶的核心技术:ADAS系统,在感知层提供摄像头、毫米波雷达、激光雷达、超声波雷达等一系列传感器;在决策层研发辅助驾驶、安全控制、动力总成、智能定位等域控制器,并采用高度集成化设计;在执行层依托已积累的汽车运动控制经验针对动力系统、制动系统以及转向系统开发满足自动驾驶对执行器冗余要求的系统解决方案。博世、大陆作为零部件龙头供应商,通过深厚的系统集成能力对感知、决策和执行三层架构进行整合,市场竞争优势大幅超越同行业。
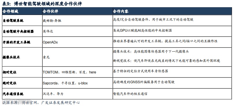
3. 与全产业链各领域龙头公司建立深度合作伙伴关系。博世与智能汽车产业链相关顶尖平台或企业展开深度合作,如自动驾驶系统方面与戴姆勒-奔驰合作、自动驾驶中央控制器与英伟达合作等,积极开拓并锁住下游客户。

2.4 光伏:3M、杜邦
3M和杜邦在光伏领域持续引领行业发展,核心竞争力在于:
1. 不盲目追求产能扩张,以储能电池效率为首要发展目标。杜邦、3M决策上非采取扩产短期获利模式,而是基于如何持续提升电池转换效率、降低单位成本和单位能耗、延长使用年限并维持获利等方向不断推出技术革新材料,例如杜邦Solamet®导电浆料自2005年推出后持续改进,效率和时长提高、能耗和成本降低,据公司官网介绍,2020年材料性能自2005年以来,单晶硅太阳能电池组件输出功率提升30%,同时每兆瓦材料耗量降低75%。
2. 研发投入和管理结构共同支撑创新内核。(1)研发投入方面,以3M公司为例,据公司年报数据显示,其近五年的研发占比主要在5.8%附近。(2)企业结构方面,当前多采用扁平的研发管理结构。

2.5 新能源汽车:特斯拉
创立于2003年的特斯拉,不到20年便奠定了电动汽车行业的标杆地位,并不断进军储能、发电、虚拟电厂等新能源领域,其核心竞争优势包括:
1. BMS、自动驾驶、超级充电桩等技术壁垒构筑突出产品力。(1)三电技术占据领先地位,特别是其电池管理系统BMS优势突出,采用主从架构设计并不断创新设计,提高电池的利用率,延长电池的使用寿命,并且监控电池的状态,其最终的竞争力主要体现在续航差异化。(2)数据、算力、算法三优势赋能基于视觉的先进自动驾驶技术,特斯拉目前拥有超100万辆汽车上路,据Lex Fridman,预计 Autopilot累计行驶里程超51亿英里,数据量优势无可匹敌,可以实现快速迭代,对Autopilot进行叠加训练并持续升级。同时,据Hexus网,其新计算平台HW3.0含2套72TOPS算力的自研FSD芯片,整体性能高达144TOPS,同时在感知-决策-执行三个方面逐步自研核心算法。(3)超级充电桩技术具备先发优势,不仅功率高(据中国证券网,目前的V3超级充电桩支持高达250千瓦的峰值充电功率,最高可实现充电15分钟补充250公里的续航电量),而且投放早、覆盖面广,据特斯拉官方数据,目前其已在全球范围内建设25000+个超级充电桩,中国大陆已建设6700+个超级充电桩,覆盖全国320+个城市及地区。


2. 由内而外塑造特斯拉独特品牌价值。特斯拉有着鲜明的品牌定义,不仅拥有被称为硅谷钢铁侠的创始人Elon Musk,吸引了庞大的粉丝群体。而且作为新能源汽车开创者和引领者,特斯拉也凭借其强劲的产品力塑造了科技型公司的品牌形象,另外还拥有太空探索技术公司Space X和脑机接口公司Neuralink等创造的品牌联合效应。
3. 业务板块多元,共建庞大产业链。特斯拉布局了电池、整车、自动驾驶、充电设施、能源等多个业务板块且不断外延。基于其核心技术,特斯拉采用更加扁平化的供应链打造软硬一体化体系,同时通过自身制造大量零部件和核心组件并且持续扩大生产线等方式,生产成本显著降低。未来能源业务将逐步成为特斯拉新增长点:特斯拉虚拟电厂智能平台Autobidder完成了能源消费、能源生产和能源交易三大领域的系统化布局,形成“车+桩+光+储+荷+智”的新能源产业生态闭环。据特斯拉2021年Q1财报,其能源业务收入为4.94亿美元(去年同期2.93亿),其中蓄电产品销售年增71%,主要受益于Powerwall的推动,然而该产品需求仍然远高于特斯拉生产速度。
4. 自建高度自动化生产线打造超级工厂。传统汽车厂商以人为核心建立和组织生产线,而特斯拉以机器为核心,设计了拥有超过1000台机器人及装配机器的高度自动化生产线,机器人参与冲压生产、车身、烤漆与组装中的生产制造工作。据特斯拉2021年Q1财报,上海超级工厂目前年产量已达到45万辆,到2021年底将增加到50万辆。同时动力电池成本也大幅降低,据特斯拉官方数据,上海工厂Model 3生产线的生产成本(单位产能的资本支出)相比于美国工厂低了65%,目前零部件本土化率已超九成,持续降低生产成本。
2.6 动力电池:LG化学
LG化学是全球领先的尖端材料企业,业务范围涵盖石油化学、电池、尖端材料、生命科学等多个板块,位列全球最具价值化学品牌排行榜第四,其电池业务于2020 年12月1日拆分,成立LG新能源。其核心竞争优势主要包括:
1.高度重视研发,拥有包装、材料技术、工艺等方面的突出技术优势。LG化学是全球电池产业中唯一一家基于化学业务的公司,具备数十年的材料研究优势。(1)电池包装方面,LG化学大部分采用叠片式软包设计,拥有安全性能好、重量轻、内阻小等优势,凭借技术和量产优势,已发展成为全球动力电池主流厂商,是全球软包动力电池龙头;(2)核心技术方面,公司布局正极材料、负极材料、隔膜、电解液等领域且持续创新,拥有强化安全隔膜(SRS)等获得美国等海外专利厅和汽车 企业价值认证的原始专利;(3)生产工艺方面,拥有独到的堆叠与折叠等生产工艺, 特别是其层压工艺对于生产长轴电池具备明显优势,能够有效延长电池寿命。支撑LG化学技术的是持续高昂的研发投入:据LG化学官网,2020年资金投入12亿美元, 研发人员达到5300名。
2. 供应体系完善,有效控制成本。LG化学可以将正负极材料、隔膜等方面的独到技术第一时间导入到产品设计中,直接反映到电芯研发环节拥有独特的技术。同时可以提供电芯、模组、PACK、BMS、技术支持等全部产品组合。而上游原材料的资源优势(锂、镍、钴)及生产环节的自主能力,为其综合成本及技术门槛更高的三 元软包路线供应了强有力的保障。
3. 配套主流车企,产能扩张服务全球客户。LG化学客户横跨中、欧、美、日、韩等大市场,包括保时捷Taycan、奥迪e-tron、捷豹I-Pace、奔驰EQC、雷诺Twingo ZE等热销车型,同时已成功加入特斯拉电池供应商,随着国产特斯拉Model 3放量, 将带动LG化学动力电池出货量大幅提升。拿下头部客户的首要前提是产能扩张,目前LG化学已在全球拥有四个生产基地:韩国吴仓、美国霍兰德、中国南京、波兰。据Economic Times,其2020年底产能达到了120GWh,计划在2023年达到260GWh。同时,据韩媒The Elec和LG化学官方信息,LG化学计划将正极材料产能从2020年的4万吨增长至2026年的26万吨;将在韩国的电池正极产量提高至13万吨/年,届时新目标产量将增长超225%。

2.7 半导体:高通、应用材料
1. 研发为核心,构建技术护城河。对于半导体行业来说,核心是技术创新,需要坚持增加研发投入,掌握核心技术,抢占市场,形成技术壁垒。高通以研发先行,通过巨额研发投资与战略收购创造和部署无线技术,研发费用占营业收入比例于2010-2020年均在20%上下,十年间研发费用CAGR为9.3%。应用材料也同样注重技术升级,研发费用占营业收入比例在2010-2020年均超过10%,十年间研发费用CAGR为6.9%。
2. 前瞻性的产品线布局,技术并购和专利授权并举。在面临新的产业趋势时,审时度势,从行业前瞻性的角度出发,寻找并收购具有发展潜力的公司,争先占领新技术领域的市场份额,由此切入新的业务领域,降低研发风险,开拓市场空间。例如应用材料在2009年收购Semitool公司,进入快速增长的先进封装设备领域,提高在晶圆封装和存储器铜互联工艺的市场地位。另一方面,通过广泛授权的收益战略性再投入到新技术研发,形成正向闭环,同时通过推动创新和广泛的技术授权帮助供应商以更低成本、更快速度将系统设备、测试设备和移动终端设备推向市场。如高通就是利用专利保护创新,广泛授权,将核心技术许可给芯片制造商。

2.8 CXO:IQVIA、LONZA
1. 人才培养与技术创新构筑内生增长原动力。无论是相对轻资产的CRO还是相对重资产的CDMO,人才培养都是两者核心竞争力的重要组成。如CRO领域的先行者IQVIA,人才培养与技术创新为公司内生增长构建了坚实护城河。一方面,公司技术、研发人员稳步增长。据2020年报,公司70000名员工中,技术、研究相关人员合计62000人,而2019、2018年分别为58000、52000人。另一方面,公司亦利用IMS的数据分析技术积极推行创新,推出了新临床CRO方案(NextGen),采用AI、大数据等技术优化临床CRO的各个步骤,以及人类数据科学云、医疗互联智能等服务。
2. 战略眼光收购资产丰富产品线、外延增长锦上添花。如IQVIA爆发增长依靠上世纪90年代大规模、高密度的收购,实现业务的拓展与技术的积累,自此规模跃居世界第一。其中,通过收购Cerebro Vascular、Butler Communications等中小型临床研究公司,公司实现临床CRO领域的横向扩张;通过收购Syntex、Innovex等产业链上下游企业,公司实现纵向整合。CDMO方面,龙头公司LONZA抓住机遇,通过大规模的投资及并购,转型大分子CDMO,规模跃居世界第一。在生物制药起步阶段,公司通过投资与收购提前切入大分子CDMO市场,享受了于2010年代后的大分子药物研发浪潮红利。1996年,公司通过收购Celltech Biologics进入大分子CDMO领域,由此实现了规模的快速扩张。外延增长方面,公司随后通过不断在细分领域进行收购,奠定在细胞、微生物等领域的技术优势。内生增长方面,CDMO为重资产项目,公司在美国、新加坡、中国等地多次投资建设生物制药工厂,实现产能的扩张。至2020年,大分子业务已占公司半壁江山,营收占比达47.6%。 
2.9 创新药:默沙东、辉瑞
创新药行业是强研究导向型的行业,研发成果决定营业收入,而研发投入直接影响着研发成果的产出。由于创新药研发的高成本和高风险性,创新药企业应该充分地运用好资本市场,通过并购、合作和拆分等手段,实现业务拓展和完善,降低研发成本,分摊研发风险,减轻财务负担。
1. 强研究导向型行业,保持高强度研发投入和在研管线厚度。如创新药龙头默沙东的研发投入一直处于行业领先地位,自2004年起,其研发费用占总营收比例一直保持在15%以上。高研发投入使默沙东的Keytruda在PD-1领域后发制人,市占率逐年提高,2019年达到了47.7%。
2. 利用资本市场剥离低回报资产、分摊研发成本、并购优质资产。如默沙东通过并购实现业务扩张,在2009年成功收购先灵葆雅公司之前在PD-1靶点领域鲜有布局,为后续主营PD-1产品Keytruda打下坚实基础。再如辉瑞这类传统大型药企,剥离低回报资产聚焦创新药赛道是必经之路。2017年公司进行战略调整,将以过期专利药为主的成熟药物业务拆分至子公司辉瑞普强,并通过与仿制药公司迈兰协议合并的方式在2020年底将其彻底剥离。而通过合作降低成本、分摊研发风险也是辉瑞成功的因素之一。辉瑞的合作伙伴类型非常广泛,包括哈佛、MIT等世界知名大学实验室和医学团队,Roche、BioNTech等大型药企,IBM Watson、晶泰科技等医疗AI公司和贝恩资本等金融机构。
2.10 医疗器械:GE Healthcare、捷迈邦美
1. 先进的技术和贴合临床需求的硬件水平是获得市场认可的首要条件。对于全球排名在前十的医疗器械龙头来说,研发投入占营收的比重大约在6.0%-6.7%之间。如GE Healthcare在2019年研发投入占营收比重大约为6.75%。
2. 完善周到的售后服务是能否高效安全服务于临床领域的重点。如GE Healthcare每两个销售人员就有一个对应的技术人员以保证客户购买的医疗设备能够正常运转。为了保证GE的医疗设备能够最高效率发挥作用,公司不仅仅会给本部的销售人员和技术人员进行培训,也非常重视对客户的培训。除了基本的应用技能,GE还会给开展面向客户的讲座,请相关领域的专家讲解设备的最近应用实例。对于有特殊需求的客户,GE甚至会在客户所在实验室开展针对性的讲座,系统性产品辅以系统性服务,让客户无障碍的使用GE产品。
风险提示
宏观经济下行压力超预期,盈利环境超预期波动,去杠杆节奏超预期,信用风险暴露速度过快,海外政经环境变化,疫情反复或疫苗进展不达预期。




