21年商品、股票齐涨,美债利率上行,“通胀+宽松”是全球大类资产主线,22年宏观环境转向“滞胀+收缩”,历史可比阶段美股大概率下跌,美债利率大幅上行,大宗商品涨势趋缓。22年A股企业盈利回落趋势比较明确,在“海外滞胀(迫使美联储加息)- 全球供应链紧绷- 中国出口韧性- 稳增长诉求下降”传导链条下,22年“政策底”在幅度上不会超出市场预期,分母端难以形成有效对冲,我们判断A股22年将迎来“金融供给侧慢牛”以来的首个压力年。
第一个镜像:21年的“供需缺口”过渡到22年的结构性“供给过剩”;第二个镜像:21年结构性信用分化修复,双碳信用周期开启。第三个镜像,“市值下沉”在22年走向市值均衡。行业配置上,21年各产业链条整体上表现是“上游好于中下游”,而22年随着PPI-CPI及供需缺口的变化,配置视线移向下游。
● 经济增长&盈利:经济增长韧劲,企业盈利回落。海外经济缺乏新的增长引擎,供应链约束和“工资—通胀”螺旋将导致“滞胀”重现。国内出口支撑经济还有韧性,PPI预计趋势性回落,CPI上行风险有限。22年随着“供需缺口”过渡到结构性“供给过剩”,A股的周转率和利润率都将受约束,并进一步拖累企业的盈利能力。预计A股非金融22年盈利将回落至0增长附近。结构上,大/小市值公司的盈利能力也将转向收敛。
● 流动性:稳信用稳货币,“双碳”信用周期开启。
海外22年“通胀+加息”的组合对美债收益率压力较大。但当前中美利差支撑我国仍有一定的空间实施“以我为主”货币政策。22年金融条件呈现“稳货币稳信用”的组合,国内“跨周期调节”政策思路下广义流动性两大特征:先收先宽,一加一稳。在双碳信用领域做加法,在传统地产基建领域稳信用,22年信用的特征更多是“稳”而非“宽”。风险偏好:美联储较快加息将对全球风险偏好形成较大抑制,国内资本市场改革稳步推进是正向支撑。
● 21年“上游占优”,22年“增配下游”。
随着PPI-CPI剪刀差收敛、双碳信用新周期开启、供需缺口逆转,22年配置思路“从上至下”。建议关注:(1) PPI下行向CPI传导潜在受益的方向:PPI下行成本压力缓和的汽车、电机、白电, CPI传导提价兑现的食品加工、农业。(2)“双碳”宽信用新周期受益的方向:“先立”新基建的轨交、新能源(风光),“后破”传统产能“低碳转型”的特钢、绿色建筑。(3)“供需共振”的新能源车/特高压/电源设备;“供需缺口”延续的新能源材料/军工。同时,我们也建议22年关注新兴赛道景气分化的方向:新能源汽车(整车/零部件/动力电池)、光伏(组件)、半导体设备。
● 风险提示:疫情反复,经济不及预期,流动性收紧,中美关系不确定。

2021年是大类资产进取的一年,是权益市场分化的一年。 “总量思维”与“微观结构”的迭代,“核心矛盾”与“预期差”的结合,帮助我们较为准确地把握了2021年大类资产的研判脉络与A股市场的“三个贝塔”——
大类资产研判,今年只需要框定一个“可比区间”,把握一个“罕见现象”,就能把握市场先生给予的信号并做出预测和应对。站在20年底前瞻21年的大类资产,我们从金融条件、盈利周期位置锚定了大类资产的参考时段,应该聚焦两个线索:全球经济修复但海外修复弹性高于中国;中国盈利修复但信用向中性回归。历史的可比区间告诉我们大宗商品优于股债,对21年大类资产比价形成有效指示(详见20-12-4《逆水行舟》)。站在21年年中,我们留意大类资产的异常走势,海外通胀持续上行、长端利率却拐头回落,全球的大宗商品/股票/债券同时较强,罕见背离意味着有一类资产在边际上被过度定价!指示21H2大类资产线索:通胀预期上行阶段性趋缓,长端利率上行空间有限、股票系统性风险可控,而全球成长风格有望恢复强势(详见21-6-14《量价突破》)。
对于A股,今年是总量乏味的一年,但我们看到权益类基金的收益率劈叉是过去十年最高的。结构机会波澜壮阔,我们概况为“三个贝塔”。21年的“三个贝塔”指向今年风格演绎,第一个贝塔是“供需缺口”扩张,不仅支撑了A股盈利韧性超出预期,也支撑了顺周期的高景气向股价映射;第二个贝塔是今年“信用周期分化”,信用挤压的领域、和结构性信用扩张的领域,指向了股市的风格分层;第三个贝塔:微观结构的恶化到修正带来“市值下沉”,与过去5年A股“以龙为首”的风格不同,今年中小市值公司大放异彩。
回望21年,我们看到变革的策略思维需要平衡总量与结构、兼顾预测与应对。展望22年,我们或会经历美国自90年代以来首次的“滞胀+收紧”!这将是左右22年全球资产定价的锚。
22年A股市场等待“真空期”的破局信号。我们认为,破局的关键将由“两大预期差”所决定——预期差一:市场倾向于2022年海外将从复苏转向衰退,但我们认为美国“滞胀魅影”重现,并迫使美联储加速紧缩。预期差二,市场对2022年中国经济比较悲观,但我们判断全球供应链的紧绷凸显中国供给的稳定性优势,出口依然有韧性,国内“稳增长”的必要性和力度随之下降。因此22年业绩小年、而“稳增长”缺乏力度,A股将迎来“金融供给侧慢牛”以来的首个压力年。
结构上,我们预判22年在五个特征上将走向21年的“镜像”——
第一个镜像:21年全球大类资产的核心运行环境是“通胀+宽松”,而22年美国将走向“滞胀+收紧”。大类资产或将呈现商品上行趋缓、股市下行压力增大、美债利率上行的组合,整体表现预计是2021年的“镜像”。
第二个镜像:22年进入产能扩张“下半场”,但却遭遇企业盈利“下行期”,22年盈利上的“供需缺口”将过渡到潜在的“供给过剩”。
第三个镜像:22年“双碳稳信用”周期开启,将修复21年的结构性信用分化。“一加一稳”的双碳信用格局,将形成今年结构性紧信用的镜像。
第四个镜像:从22年的盈利环境和金融条件来看,将略有利于大盘风格。21年小市值公司单边占优的情形将有切换。如果进一步综合各宽基指数、各市值区间22年的盈利预测与动态估值,我们倾向于判断22年的市场风格很难形成“一边倒”态势,市值风格走向均衡。
第五个镜像:21年的行业表现脉络,最显著特征为“上游好于中下游” 。22年基于PPI-CPI剪刀差收敛、供需缺口逆转、信用周期修复,行业配置视线将更多移向“中下游”的线索。
2021年“通胀+宽松”是贯穿大类资产配置的主线。大宗商品表现优于股债,基本符合我们在20年末《逆水行舟》中的大类资产展望。我们在2020/12/07《逆水行舟——2021年A股年度策略展望》判断2021年大宗商品的表现将优于股债,截至2021年12月3日,全球大类资产中商品表现最优,股市上涨而十年期美债利率上行。回顾2021年,“通胀+宽松”是贯穿各类资产的配置主线,其中通胀超预期上行与原油、铜等工业原料价格大幅上涨相辅相成;全球股市在通胀环境中依然享受充裕的流动性,整体表现较好;而美债名义利率则受通胀预期上行推动而明显上涨。
我们判断2022年宏观环境将转向“滞胀+收紧”,大类资产或将呈现商品上行趋缓、股市下行压力增大、美债利率上行的组合。2021年海外基本处于疫情冲击后的复苏首年,“修复经济”依然是多数国家的主要目标。因此美联储、欧央行等政策主体在大部分时间内依然延续了疫情期间十分宽松的货币政策,而经济复苏和宽货币则推动了通胀持续上升。2022年,我们认为海外的宏观环境将从“通胀+宽松”转向“滞胀+收紧”,全球经济增长回落而通胀会维持高位,美联储可能将面临不得不加快加息节奏以应对通胀压力的困境。
历史上“滞胀+收紧”的宏观环境下,美股大概率表现不佳,美债利率上行,大宗商品上行趋缓。我们通过美国ISM制造业PMI和核心PCE增速来刻画经济环境,将“滞胀”时期锚定在PMI下行且核心PCE涨超4%的阶段;并用联邦基金利率来表征货币环境。历史上美国“滞胀+收紧”的阶段分别是1966年1月至1967年3月;1968年11月至1970年11月;1973年1月至1975年1月;1978年7月至1980年5月;1987年12月至1989年2月。5个阶段大类资产的表现指向(1)美股大概率表现不佳。(2)美债利率上行且平均上行幅度达74BP。(3)大宗商品上行趋缓。
因此,我们判断2022年宏观环境和大类资产表现或将是2021年的“镜像”。2022年全球宏观环境将从“通胀+宽松”转向“滞胀+收紧”,大类资产或将呈现商品上行趋缓、股市下行压力增大、美债利率上行的组合,整体表现预计是2021年的“镜像”。
1.2 21年A股回顾:10年之最——净值劈叉最大,跑赢次难
我们在20年末的21年A股策略展望《逆水行舟》中,提出21年的A股核心矛盾是两股力量的抗衡:盈利修复 VS 信用收缩,2021年是“金融供给侧慢牛”的震荡期,需要相较前两年合理降低预期收益率。
21年全年A股走势基本符合我们的判断——总量乏力,结构纷呈;值得一提的是,今年的权益类基金的净值劈叉是近10年之最,跑赢近10年次难。
首先,21年的A股市场是较难赚钱的一年。取普通股票及偏股混合型基金今年的收益率,截止12月3日今年基金的收益率中位数是3%,数量上仅37%的基金跑赢了Wind全A指数,从跑赢占比来说赚钱难度在过去十年间仅次于2014年。
其次,21年结构分化剧烈,“贝塔”的力量不容忽视。全年结构性机会轮动,使绩优基金、绩差基金的收益率劈叉很大,如果取全部普通股票及偏股混合型基金收益率的标准系数来看,21年收益率的偏差程度是过去十年之最。
1.3 21年风格回顾:极致的背后是21年的三个贝塔
1. 第一个贝塔:“供需缺口”扩张,支撑顺周期高景气向股价映射。
自1月3日《迎接“第三波”顺周期行情》,我们全市场领先提出重视中国“供需缺口”支撑的盈利韧性、及决定的盈利分层 :16-17年的“供给侧改革”以及18年以来的供给收缩常态化政策下,企业的产能(固定资产同比增速)持续低位,而产能利用率则高位回升。较高的产能利用率使得企业经营长期处于“供需紧平衡”的状态,因此,无论是“后疫情”需求修复还是“碳中和”供给收缩,都会导致企业的“供需缺口”扩张,进而带来A股顺周期行业涨价预期,并强化景气修复弹性。
“供需缺口”扩张的顺周期形成21年第一个显著的贝塔:21年顺周期行业由“供需缺口”扩张支撑毛利率扩张,很多行业ROE超过上一轮16-17年供给侧改革高点,且业绩高弹性向股价形成映射。
我们自8.8日的《风格仍聚拢,配置寻扩散》中提到,信用周期结构性分化,对政策预期、景气预期产生影响,是今年风格分化的主因之一。今年“防止资本无序扩张”、政策兼顾“效率”和“公平”,是19年以来“金融供给侧改革”的加速验证,因此21年以来受益于供给侧改革的相关板块大多获得显著超额和绝对收益,如供给创造需求的科技补短板、碳中和“供需缺口”扩张的涨价顺周期;而需求驱动的相关板块表现均不佳,如大盘价值的典型代表(大金融等)以及传统消费板块。
这就带来结构性信用扩张的“双碳”领域构成了21年第二个贝塔——“房住不炒”“双减政策”“互联网反垄断”带来相关产业信用紧缩;而 “绿色贷款”“普惠贷款”等结构性信贷政策支持下,新能源等为代表的新兴产业得以 “信用扩张” 。产业趋势及政策导向决定景气度分化,带来了股市的风格分化。
2月的异常现象指向“微观结构恶化”的问题开始暴露,历史上微观结构指标触及阈值的经验规律,指向21年“市值下沉”。自2月《暂避锋芒,扩散升级》,我们提示A股前5%的个股成交额占市场的比重接近历史阈值的50%,这种局部交易拥挤的背后是微观结构出了问题。微观结构并非简单的筹码问题,当套利者、噪音者、理性者等各类投资者都失去“异质判断”之后,投资者给予“热门股”的风险溢价过低,对于一些不确定事件的风险补偿不足,这是A股2月以来微观结构问题得以暴露和修正的内在本因。
“市值下沉”成为21年第三个显著贝塔。风格上,过去2年以来成长跑赢价值、消费跑赢周期的风格在21年上半年出现了逆转;大小市值上,去年末至今A股经历了从大盘成长→小盘价值→小盘成长→小盘价值的轮动,整个12年A股中小市值股票明显较大票跑赢,呈现显著的“市值下沉”的特征。
1.4 22年核心矛盾:“两大预期差”成为A股“真空期”的破局关键
21年四季度,A股进入“内需放缓”叠加“稳增长将出未出”的“真空期”。由于10月政治局会议未全面部署“稳增长”,下一个观察窗口移步至年底。
四季度经济“衰退”的压力有所上升——从穿越疫情的中国经济表现来看,生产、消费、投资数据已弱于疫情前,出口成为仅存的支撑项。本轮经济在三季度的供给冲击叠加背景下(疫情、汛情、双减、双控)呈现加速下探的趋势,从高频的经济数据来看,经历了疫情冲击—疫后修复的两段非常态表现后,Q3-Q4的生产、消费、投资数据已较疫情前更为疲弱,地产链条的数据是主要拖累,出口成为仅存支撑项。
22年A股市场将等待“真空期”的破局信号。但我们认为,破局的关键将由“两大预期差”所决定——
预期差一:市场倾向于2022年海外将从复苏转向衰退,但我们认为美国“滞胀”阴云难消,并成为美联储紧缩脚步的重要推手。需要警惕90年代之后就未曾出现过的美国“滞胀+紧缩”组合!滞胀的传导链条主要在于:(1)海外缺乏新的增长引擎。(2)相较于疫情缓解,疫情反复应该是基准假设,供应链约束仍在。(3)美国就业市场依然紧俏,警惕“工资—通胀”螺旋。
预期差二:市场对2022年中国经济比较悲观,但我们全球供应链的紧绷凸显中国供给的稳定性优势,出口依然有韧性,国内“稳增长”的必要性和力度随之下降。核心的判断在于:(1)供应链约束及全球通胀对价格的支撑,共同支撑中国出口韧性。(2)国际资产价格并未担心中国地产的信用风险对中国经济产生系统性影响。(3)“双碳信用新周期”开启,而对传统信用媒介依赖度下降。
1.5 22年大势研判:“金融供给侧慢牛”以来的首个压力年
我们自2019年初率先提出A股“金融供给侧慢牛”之后,A股经历了19、20年典型的全面牛市以及21年“结构牛”。展望2022年,既然分子端企业盈利的大幅回落是确定性,如果“稳增长”缺乏力度,那么22年A股将迎来“金融供给侧慢牛”以来的首个压力年。
首先,22年A股盈利进入自周期高点向下回落的第二年,A股非金融盈利增速或降至0增长,这是分子端的确定性。从盈利的周期波动规律来看,2021Q1是本轮盈利周期的高点,22年将进入本轮盈利周期回落的后半段,参考历史上盈利周期向下回落的第二年(08年、11年、18年),A股非金融盈利增速或降至低速至0增长区间,而历史上的可比周期A股市场往往因为分子端担忧而承压。
更为重要的是,在“海外滞胀(美联储加息)- 全球供应链紧绷- 中国出口韧性- 稳增长诉求下降”的传导链条下,22年“政策底”在幅度上不会超出市场预期,分母端难以形成有效对冲。08/11/18年“政策底”的时点一般在盈利回落5个季度之后(18年因“贸易战”而略有提前),假设22年“稳增长”乏善可陈,同样22年业绩小年将对应着“金融供给侧慢牛”以来的首个压力年。

而在基准假设的金融条件下,22年A股估值不具备扩张条件。从估值的年度变化规律来看,19-20年A股经历了历史上第三轮的“连续2年拔估值”。参考06-07、14-15年两轮,在A股估值在连续扩张2年之后,除非经历了剧烈挤压(类比08年),大概率将继续收缩(类比16-18年),截止12月3日,今年A股整体的估值较年初下降了13%,挤压程度有限,因此明年在基准假设的金融条件下,估值很难进入扩张区间。
目前A股的结构性高估情形较年初有所缓解,A股漂亮150的估值自年初持续挤压估值泡沫,处于2010年以来+1X标准差上方,仍然偏贵;A股更广谱的估值(A股非金融非150龙头)目前处于历史均值以上,经过今年的股价修复后难言便宜。

综合DDM三因素,分子端下行是确定性,分母端“托而不举”,我们认为A股会迎来“金融供给侧慢牛”以来的首个压力期。从DDM三因素的核心研判来看—— ① 21年的“供需缺口”将在22年演绎为结构性的“产能过剩”,分子端盈利是下拉项;②A金融条件是“稳货币稳信用”的组合,“双碳”信用周期开启但扩张效果有限,流动性难超预期;③风险偏好:美联储收紧将抑制全球风偏,国内资本市场改革稳步推进是正向支撑。
2.1 第一个“镜像”:21年“供需缺口”→22年“供给过剩”
产能扩张“下半场”,遭遇企业盈利“下行期”,22年“供需缺口”将过渡到潜在的“供给过剩”。
22年A股产能扩张周期将进入“下半场”——我们将企业的产能周期分为“投资”和“投产”两个阶段,21年是典型的企业产能“投资”阶段,需求回升但产能并没有实质投放,带来“供需缺口”扩张的涨价顺周期行情。而22年企业产能将逐步进入“投产”阶段,产能供给将相继释放。
22年企业盈利也将进入“下行期”——A股盈利一般遵循“时间周期”的规律:比如12-13年盈利上行期之后,14-15年就是盈利的下行期;16-17年盈利上行期之后,18-19年就是盈利的下行期。我们基于“时间周期”规律判断:在经历了20-21年的盈利“上行期”之后,22-23年企业盈利将迎来“下行期”。因此我们判断:22年产能“投产”会带来供给增加,但盈利下行则导致需求回落,企业盈利的贝塔也将从21年的“供需缺口”逐步过渡到22年的“供给过剩”。

2.2 第二个“镜像”:21年“结构性信用分化”→22年“双碳稳信用”
“跨周期调节”思路下,22年双碳稳信用周期开启。相对“逆周期调节”,“跨周期调节”更为注重中长期稳定,相较历史来看本轮信用周期的顶部显著提早于与盈利顶部,预计本轮将会呈现“先收先宽”特征。另一方面,传统信用的“地产/基建周期”转变为“双碳周期”。本轮传统宽信用的两大传统渠道均有受阻,信用扩张节奏难以加快,22年整体信用环境更多呈现“稳中求宽”——“一加”,即通过“泛碳中和信贷”对新兴和传统产业均提供“碳中和”信贷支持;“一稳”,即通过“稳地产、基建”的方式托底经济下行,完成跨周期的经济调控。

“双碳稳信用周期”的核心思路——“先立”新能源“先发优势”,“后破”传统产能“低碳转型”。碳中和“先立后破”将构建中国低碳全产业链“新格局”,继地产/基建周期之后,“双碳”稳信用新周期有望开启。碳中和“先立”是新能源建立先发优势,占据全球先手。“碳减排支持工具”和“煤炭清洁高效利用专项再贷款”提供了一条“后破”的“泛碳中和信贷”思路:碳中和“后破”不是出清,而是传统产能“低碳转型”。在地产链和新/老基建“宽信用”驱动力不足的当下,传统产能“低碳转型”将是“稳增长”不可忽视的潜在新方向之一。

2.3 第三个“镜像”:21年“市值下沉”→ 22年“市值均衡”
我们在21年2月下旬前瞻性地提出了“扩散升级”、“市值下沉”,基于相对盈利优势、宽松的流动性环境以及微观结构调整等因素,鲜明看好A股市场风格从16-20连续五年的“以龙为首”行业龙头占优转变为“市值下沉”中小市值崛起。但是,从22年的盈利环境和金融条件来看,我们认为更有利于大盘风格。因此,21年小市值公司单边占优的情形将“均衡化”。
首先,从盈利周期来看,22年是盈利回落的后半段,相对业绩优势回重回大盘。历史上大小盘的相对业绩优势对中期的风格走势有指向作用,而相对业绩优势又和盈利的波动周期有关——在盈利改善的后半段、或盈利刚从高点回落的初期,由于小市值公司的业绩弹性更大,因此相较大市值有相对的业绩优势 (例如21年);而随着22年A股非金融整体将降速至0增长附近,在历史上每一轮的盈利下行的后半段,大市值公司的业绩稳健性将重新占优,相对业绩优势偏向大盘。

其次,从货币与信用周期来看,历史上信用触底抬升+货币维持稳定的阶段,市场风格略有利于大盘。明年金融条件将是“稳货币+稳货币”的组合,虽然社融增速筑底抬升的改善幅度不大,但依然处于一轮小周期的拐点。我们参考历史上信用触底抬升+货币维持稳定的时段,来看相似区间的大小盘风格表现,市场风格也会略偏向于大盘。

如果进一步综合各宽基指数、各市值区间22年的盈利预测与动态估值,我们倾向于判断22年的市场风格很难形成“一边倒”态势,以板块内部的性价比考量为主。
从A股非金融整体的市值区间、和各宽基指数来看,很难找到一个“两全其美”的结果——大盘股22年的盈利回落压力小一些,但估值分位数依然处于2010年以来偏高;而小盘股的估值更占优,但22年面临较大的业绩下滑压力。
估值:大盘股的估值较年初的100%有所降温、但仍难言便宜,茅指数与宁组合的估值分位数(2010年以来,下同)在90%以上,而上证50与沪深300的估值分位数也在50%以上;小盘股的估值较年初的低分位数有所修复、但仍较为合理。
业绩:小盘股22年的业绩回落压力普遍较大盘股更大,因此业绩和估值的天平将较21年更为均衡。

热门板块来看结论较为相似,部分板块21年的“市值下沉”已至估值较为均衡的状态,而明年面临板块内部业绩-估值的综合考量。电气设备、食品饮料大小市值的分化程度较年初已经明显收敛,可见“市值下沉”已经基本到位。电子、医药的小市值公司依然便宜,但同样22年面临更大的业绩下修压力。


2.4 行业配置思路:21年“上游占优”,22年“增配下游”
回顾21年的行业表现脉络,最显著特征为“上游好于中下游”,背后是“供需缺口”扩张下的上中下游利润分化。21年“供需缺口”扩张原材料涨价支撑上游行业盈利,而另一方面,中下游制造业在成本抬升和需求偏弱的双重压力下盈利能力相对被“挤出”。“供需缺口”导致的业绩分化进一步向股价映射,表现为上下游的涨幅分层——无论是传统的消费链条、地产基建链条,还是新兴的新能源产业链条、半导体产业链条,都呈现出“上游涨得比中下游好”。
展望22年的行业配置主线,建议基于“三个贝塔”的镜像,增配中下游的线索。22年的“三个贝塔”镜像将会带来22年行业配置的3条主线:(1)PPI-CPI的剪刀差收敛带来“制造业成本受益 & 消费提价”的投资机会;(2)“双碳”信用新周期除了进一步夯实新能源分子和分母端的投资逻辑以外,也会进一步增加部分传统产能“低碳转型”的投资机会;(3)22年将从“供需缺口”过渡到结构性的“供给过剩”,投资的关注点将从上游的“供需缺口”转移到中下游细分行业潜在的“供需共振”以及部分产能“投产”相对滞后行业的结构性“供需缺口”延续。

3经济增长&盈利:经济增长下行,企业盈利回落
3.1 海外经济:2022年是滞胀还是衰退?滞胀!
2022年全球缺乏新的增长引擎。疫后全球经济复苏节奏与疫情控制和疫苗接种率高度相关,也因此呈现出“先进先出”“周期错位”的特征。中国疫情控制得当,经济率先复苏,景气指标今年上半年见顶;欧美复苏节奏晚于中国,但景气度也先后于今年二、三季度见顶回落。2022年全球经济增长缺乏新的引擎。根据IMF预测,2021年全球主要经济体基本都已恢复到疫情前的水平,而2022年只有日本和德国的增长有望继续加速。中美和欧洲大部分经济体相继迈过景气高点以后,2022年全球经济增长缺乏新的引擎。
美国商品消费需求回落,库存周期也已在顶部区域。我们在6.14《量价突破—21年A股中期策略展望》判断,财政补贴退坡会削弱美国商品消费动能。2021年4月财政补贴退坡后,美国居民收入增速如期回落,商品消费增速同期见顶;服务消费也未如此前市场预期的出现爆发式增长。此外,美国商品消费需求放缓也将限制后续库存回补的空间。美国总库存增速已处于2008年以来最高的水平,而库销比因前期消费旺盛处于历史低位。不过2021年4月以来,随着商品消费增速的放缓,库销比底部震荡,未再进一步回落。历史上美国库销比的底部大致领先库存增速顶部3-4个季度左右,本轮库销比于2季度见底,意味着本轮补库周期也接近尾声。
全球疫情和供应链约束缓解的一致预期可能有些过于乐观。首先,市场预期认为2022年疫情缓解会使得供应链运转效率提升和通胀缓和,但我们认为基准情形应该是疫情仍有波动。2021年全球出现过4次疫情反弹,其中包括疫苗接种率较高的欧洲和美国,这反映随着疫苗接种率提高,全球疫情就能得到有效缓解的预期过于乐观,也缺乏客观证据。其次,疫情与全球供应链约束存在较强的正相关性,2022年不排除全球供应链继续波动的可能。我们测算2020年以来美国PMI供应商交付时间与全球新增病例数的相关系数为0.54,且2021年即使在疫苗接种率提升,海外封锁限制逐步放开的情况下,供应链约束也明显强于2020年,而以东南亚为代表的新兴市场疫情恶化时,供应链约束越大。
Omicron变异毒株给全球增长、通胀和货币政策带来哪些不确定性?我们认为核心观测点在于发达市场开放趋势会否改变,可以分两种情形讨论:第一种情况下,新变异毒株不会改变当前发达市场持续开放的趋势,可以参考3季度Delta变种扩散而欧美解封的阶段:新兴市场生产受疫情影响波动较大,全球供应链运转效率降低,供给收缩令通胀担忧加剧;海外货币政策对通胀的关注度抬升,继续向着收缩的方向靠拢。第二种假设下,发达市场重启封锁,理论上2020年3月可供参考,但我们认为整体影响会有所弱化,主因发达市场可用的利率下调空间已经不大,政策难以重现2020年3月“量价齐宽”的局面。
美国居民资产增值对就业意愿有挤出效应,劳动力市场的供需矛盾可能会导致“工资——通胀”螺旋。市场认为随着补贴退出,居民收入增速回落会带来美国劳动力市场明显修复,但我们观察到的是(1)美国职位空缺率处于历史高位(2)美国劳动参与率持续走平,且离职率上升。综合反映劳动力市场需求旺盛但居民就业意愿仍低。我们认为就业意愿较低的原因除了归结于疫情以及已经发放完毕的财政补贴以外,很重要的是美国居民部门资产增值速度处于2004年以来最高的水平,因此即使收入增速下降,资产增值所带来的财富效应依然对就业意愿有挤出。
美国劳动力市场的供需矛盾导致工资增速也位于1983年以来的最高水平,2022年需要警惕“工资——通胀”螺旋。历史上共有11轮美国工资增速上行阶段,其中有8次带动了通胀上行,可以认为大部分情况下工资增速的上涨都会带来通胀走高。本轮美国非农私人平均周薪增速从2021年3月开始抬升,截至10月上行时常已有7个月,但距离2008年以来的均值17个月还有一段距离,距离历史均值的27个月则还有较大的持续空间。

全球供应链约束继续支撑中国出口韧性。市场倾向于认为2022年出口增速会大幅回落,但我们认为会维持一定韧性。一方面,三季度以来“价格”对中国出口的支撑已经有所体现。2021年三季度中国出口依然维持较高的景气度,略超市场预期,对出口进行量价拆分后可以发现,主要支撑项来自于“价”,而“量”的支撑早在2021年4月就已经开始放缓。2022年海外滞胀环境中,“价格”因素有望继续形成一定的支撑。另一方面,全球供应链约束也会对中国供给继续形成依赖。部分东南亚国家受疫情冲击出口增速大幅回落也是导致三季度出口高景气的原因之一。2022年全球疫情仍有反复,供应链约束仍在的基准情形下,中国生产优势会继续体现,支持出口维持一定韧性。

2022年地产投资下行压力较大。首先,本轮地产投资领先指标的下行斜率为历史之最。2021Q1-2021Q3,地产销售、资金来源、新开工的单季度同比增速分别较高点回落103%、50%和46%,以季度平均回落幅度衡量的下行速度已经超过2008年。其次,地产投资领先指标同步回落的时长为历史次高。截至2021年10月,地产销售、拿地、新开工和到位资金这四项领先指标增速已同时回落5个月。历史上,领先指标同步回落3个月以上的情况已经比较少见,而上一次同步回落时间超过5个月还要追溯到2008年金融危机阶段(9个月)。此外,高频数据反映回落压力仍在。截至2021年11月前三周,30大中城市商品房成交面积同比
-17.9%,较前值略有改善但依然负增长;100大中城市土地成交面积同比-34%,仍没有改善的迹象。

财政后置衔接财政前置,基建有望逐步修复,但斜率受到地方隐性债务制约,消费复苏依然偏慢。三季度地方专项债发行加速,叠加2022年财政前置,基建有望逐步修复,但斜率受到地方隐性债务制约。历史上看,2018~2019年受制于地方债务约束和非标压降,即便地方政府专项债提前放量且增量较大,但对基建的推升效果也比较有限。消费能力和意愿继续制约消费修复斜率。今年消费复苏偏缓且过程受疫情扰动有所波折,向后看,由于居民可支配收入增速(消费能力)仍明显低于疫情前,且收入和就业预期(消费意愿)也处于下行趋势中,预计2022年消费复苏依然会偏缓。

国内经济下行压力究竟有多大?国际资产价格表现给出度量线索。首先,中国主权CDS和人民币汇率反映市场对经济下行压力并不持非常悲观的态度。中国主权CDS能反映市场对中国经济风险的评价,历史上CDS指数基本与制造业PMI负相关。截至2021年11月,PMI已回落至2010年以来(除疫情)的低位,但CDS指数却也处于历史低点,反映国际投资者对中国经济风险评价有限。其次,历史上美国与中国经济景气度之差(美国PMI-中国PMI)与人民币汇率之间负相关,两者相关系数为-0.43,期间主要通过经常账户的贸易顺差传导。历史上相悖的阶段主要发生在国内经济或金融市场出现较大风险的时候。2021年7月以来,美国与中国经济景气度之差收窄,但人民币汇率不降反升,同样反映市场对人民币资产及其背后隐含的风险并不悲观。

国内PPI增速预计已处于顶部区域,2022年整体或处于下降趋势中。从需求端来看,由于M1反映企事业单位可立即使用的潜在“购买力”,因此M1增速下降则意味着对工业品的潜在需求减弱。历史上M1领先PPI增速9个月左右,本轮M1增速于2021年初触顶,对应本轮PPI增速的高点大约在4季度。从供给端来看,供给收缩政策的纠偏已取得一定效果。10月以来,随着 “保供稳价”政策的持续推进,供给收缩对于价格的影响在逐渐减轻,比如10月以来煤炭库存已有明显回升,上游采矿业的工业增加值增速也在显著回暖。

本轮PPI向CPI的传导效应预计不强,结构上猪价大幅上行的风险也不高,2022年下半年可能有所反弹。市场通常将2010年以来PPI对CPI的传导不畅归因为“内需偏弱”,实际上主因“收入增长偏缓“,这也是2017年和本轮价格传导不畅的主要原因。基于居民收入增速与经济的正相关性,2022年收入增速改善幅度有限,对应物价传导效应不强。从结构上来看,市场比较担忧猪价上行带动明年CPI超预期,我们认为至少上半年风险不高。历史上一轮猪周期的时间跨度在48个月左右,其中下行阶段基本都超过25个月,本轮下行阶段目前只有20个月,2022年上半年预计仍处于下行期。

22年潜在“供给过剩”,周转率/利润率下行将会拖累ROE。从需求端来看,我们认为:全球/中国经济增长相继见顶,中国居民的消费能力和消费意愿都较弱,22年全球/中国的总需求将边际下行。而从供给端来看,我们也判断:22年中游制造和可选消费的产能逐步“投产”,导致结构性“产能过剩”——企业的产能可以大致分为“投资”和“投产”两个阶段,对应到财务报表,产能“投资”可以近似看作是在建工程同比增速触底回升,而产能“投产”可以近似看作是固定资产同比增速触底回升。从数据上来看:中游制造和可选消费的“在建转固”滞后期的中位数分别是2年和1.5年,而中游制造的在建工程增速是20Q1触底回升的,可选消费的在建工程增速是20Q3开始触底回升的,这意味着中游制造和可选消费的固定资产增速将从22Q1开始触底回升,即产能开始结构性“投产”。因此,22年总需求回落叠加产能“投产”将会约束周转率和利润率,对盈利能力形成负向拖累。
22年潜在“供给过剩”,A股进入“衰退期”,盈利进入“下行期”。我们在2.3《哪些行业“供需缺口”潜在扩张?》中提出了结合“需求-供给”判断企业产能周期潜在影响的判断。根据经典的“需求-供给”曲线,21年A股处于典型的“供需缺口”复苏期,预计22年A股将进入“供给过剩”的衰退期,而“衰退期”的典型特征就是“量升价跌”:结构性“供给过剩”导致PPI见顶回落。同时,历史上来看,A股盈利增速与PPI的相关性较高,预计2022年PPI同比将回落,A股盈利也将进入“下行期”。
22年A股非金融盈利将回落至0增长,大/小市值公司的盈利能力将转向收敛。22年的盈利下行周期,其盈利预测可参考历史上类似盈利周期的08年、11年、18年。(1)从盈利趋势来看:结合单季环比外推趋势与盈利高点回落的年度规律,我们对A股大类板块的盈利能力做出预测,其中,A股非金融盈利能力将回来到0增长附近,而创业板盈利能力下行的幅度明显高于沪深300。(2)从盈利结构来看:分析师重点跟踪数据显示,22年小市值公司(600亿以下)的盈利能力回落幅度显著高于大市值公司(600亿以上)。
22年全年,美债利率或前低后高,“通胀+加息”组合下美债压力较大。
1. 前低:近期来看,历史上2次Taper实施期间,美债利率分别上行了24BP和下行了66BP,美债上行压力不大;同时当前全球能源危机前景缓和,拜登政府严查油价,实际利率回升至-1%以内,通胀预期短期内有所回落。
2. 后高:当前市场预计22年美联储或将加息2次,美债面临“通胀+加息”组合。历史上,历次美联储首次加息前6个月对美债利率冲击有限;但“通胀+加息”的组合对美债收益率压力则较大。1980年以来,在可比的“通胀+加息”组合下,美债利率上行了116BP。
美联储加息节奏或有所提前,我国货币政策有一定缓冲空间。最近几个月来,市场对美联储的加息节奏预期变化较快。但整体来看,自21年7月起,市场对美联储22年的加息预期不断提前。11月22日,鲍威尔连任美联储主席,市场解读偏鹰,联邦基金利率期货显示,Fed明年6月之前加息的可能性由月初的52.1%升至96.9%。但在11月26日南非变异株出现后,联邦基金利率期货定价显示, 2022年美联储加息次数从2.5降至1.8,2023年加息次数从3降至2.5,未来五年加息次数从6.3降至5.6,市场预期向鸽派略微倾斜。时间来到11月30日,美联储主席鲍威尔在美国国会参议院银行委员会的季度听证会上表示:“是时候放弃通胀‘暂时’这个词了,可能提前几个月完成taper。” 这一鹰派言论令市场意外,此前人们认为鲍威尔会在新病毒变种面前维持鸽派立场。
当前中美利差处于2002年以来均值+0.7STD附近的较高位置。截止11月30日,中美10年期国债利差为140BP,距离1%的“心理阈值” 40BP,距离历史以来的均值90BP。美联储若于2022年加息,虽然会对我国货币政策有冲击,但我们仍有一定的空间实施“以我为主”的货币政策。
4.2 广义流动性展望:广义流动性于21Q4进入底部区域
“跨周期调节”政策思路下广义流动性两大特征之一:“先收先宽”。2000年以来,社融存量增速顶一般仅领先盈利顶1个季度,甚至有时有所落后。但本轮盈利周期中,在“跨周期调节”的政策思路下,本轮社融增速顶(20.10)提早于盈利顶(基数调节后为21Q2)接近3个季度,呈现显著的“先收”特征。“跨周期调节”更为注重中长期稳定,收敛的提前预示着触底的提前。根据历史上盈利下行周期判断,本轮A股盈利触底时间最早为22Q4。另一方面,社融规模增速触底时间一般领先盈利增速触底1-2个季度。但在“跨周期调节”下,本轮“先收先宽”,广义流动性触底时间或更为前置,我们认为当前社融增速已经进入了底部区域。但在“房住不炒”基调+22年出口韧性或较强的基调下,2022年宽信用的两大传统渠道——地产和基建仍将难以迅速扩张,因此22年广义流动性或将呈现“触底但上行乏力”的节奏。
广义流动性两大特征之二:“一加一稳”。回顾21年,宽信用的两大传统渠道,即地产和基建均有受阻,那22年信用要如何“稳中求宽”?我们认为,22年新的信用“双碳周期”开启,信用拓宽的方式将以“一加一稳”的形式呈现——(1)“一加”,指的是碳中和“先立后破”,信用周期从传统的“地产/基建周期”转变为“双碳周期”。碳中和“先立”是新能源建立先发优势,占据全球先手;碳中和“后破”则是传统产能的“低碳转型”。“碳减排支持工具”和“煤炭清洁高效利用专项再贷款”提供了一条“后破”的“泛碳中和信贷”思路:“后破”不是产能“出清”,而是产能的“清洁化”,除了给新兴产业定向信贷支持,还可给传统企业发放“泛碳中和”资金。但信用“双碳周期”的信用总量承载能力弱于传统的“地产/基建”周期,因此22年信用的特征更多是“稳”而非“宽”。(2)“一稳”,指的是当前地产、基建、出口三项经济动能衰减压力较大,“稳地产、基建”将是22年“跨周期调节”的重要方向。“跨周期调节”是更为长远的政策视角。央行在三季度货币政策执行报告中删去了不搞大水漫灌和总闸门的说法。在经济下行压力较大下,“跨周期调节”更强调“稳”。当前“一城一策”下一些城市地产政策开始边际放松;而“财政前置”特征下21Q4地方债发行已经开始加速。
经济动能下行+降低实体融资成本,狭义流动性维持中性偏宽松——当前政策坚持“高质量发展”,对经济下行容忍度提升。历史上来看,长端利率趋势与经济基本面趋势较为吻合,预计2022年狭义流动性将维持中性偏宽松。同时,央行三季度货币政策执行报告中删除了“总闸门”相关的表述,进一步加强了市场对银行间流动性维持宽松的预期。
但需要关注美联储加息对狭义流动性的冲击。虽然当前中美利差仍然较高,但①历史来看,美国初次加息前后我国10年期国债利率往往受到冲击上行。②本轮“通胀+加息”背景下美债利率上行压力或较大,或挤压我国货币政策空间。即如果未来美联储货币政策超预期收紧,美债利率超预期上行,中美利差受到快速挤压,可能会对我国的货币政策带来负面的冲击。由于当前美联储面临“通胀快速上行+变异株可能损伤经济”的两难境地,未来美联储政策将举步维艰,我们需要密切跟踪2022年美联储的货币政策走向。
4.4 风险偏好:联储加息冲击全球风偏,国内资本市场改革稳步推进
第一,美联储加息对全球风偏产生扰动。历史上来看,美联储初次加息前后,对发达市场风险偏好造成冲击,新兴市场资金面临净流出。(1)发达市场:1990年以来,美联储首次加息前后,美国标准普尔500波动率指数(VIX)中枢均阶段性上行,发达市场风险偏好受到冲击。(2)新兴市场:2000年以来的2次美联储首次加息前后,新兴市场、中国大陆、香港地区均面临较大的资金净流出压力。尤其在加息前后共半年的时间内,全球资金对新兴市场的偏好有极为显著的下行。
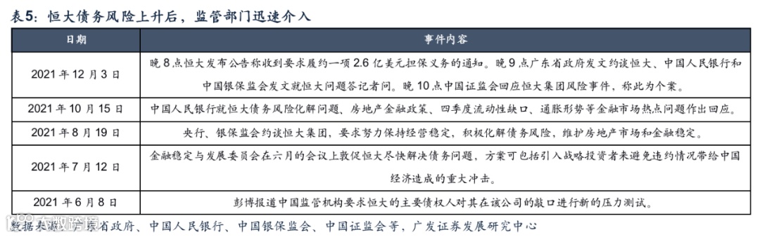
第二,当前地产信用风险与“雷曼时刻”存在本质差异,出现系统性风险的概率不高。雷曼及恒大事件于杠杆性质及政府救助能力方面有本质差异。第一是杠杆层面——雷曼于金融领域加以高杠杆,恒大则于地产领域,后者带来的负反馈效应显著弱于前者;第二是政府层面——由于金融产品杠杆的不透明性,美联储对信用收缩强度的前期反应不足,且面临救助程序的道德风险,故前期救助效果不佳。相比而言,恒大债务风险传染性较弱。从7月以来,监管部门密集约谈恒大集团,并督促公司积极债务危险,恒大面临的境地相对可测,12月3日,广东省人民政府约谈恒大,央行、证监会、银保监会接连回应恒大事件,均明确表示对中长期市场融资功能、银行业保险业正常运行、资本市场稳定运行外溢影响有限。
第三,北交所开闸推进,金融供给侧改革提升长期风险偏好中枢。北交所改革是“金融供给侧改革”的重要一环,继续深化助力中小企业“共同富裕”。北交所定位创新型中小企业,三重战略意义:(1)中小企业直融宽信用再拓宽;(2)培育“专精特新”,匹配地方产业规划与资本布局(工信部国家级“专精特新”企业证券化率仅约13%);(3)承上启下,完善多层次资本市场体系(保留转板、错位发展)。

5
主题投资:“行业配置:21年“上游占优”,22年“增配下游”
5.1 22年的配置思路:从21年的“买上游”,到22年“增配中下游”
行业配置思路由21年的“上游占优”,转为22年的“增配下游”。三个镜像变化指向中下游的配置机遇,建议关注:
(1) PPI下行向CPI传导潜在受益的方向——PPI下行:制造业毛利受损修复的汽车、电机、白电;CPI传导:消费提价预期兑现的食品加工、农业。
(2)“双碳”宽信用新周期受益的方向——先立:新基建“先发优势”的轨交、新能源(风光);后破:传统产能“低碳转型”的特钢、绿色建筑。
(3)从“供需缺口”到“供需共振”潜在受益的方向—— “供需共振”:供给和需求同时改善的新能源(新能源车/特高压/电源设备);“供需缺口”延续:22H2后才会“投产”的新能源材料/军工。
同时,我们也建议22年关注新兴赛道高景气延续受益的方向——下游需求“渗透”:政策驱动、技术驱动的碳中和(新能源车/风光电)、国产替代(半导体设备);上游供给“镜像”:原材料涨价、缺芯缓解的新能源汽车(整车、零部件、动力电池)、光伏(组件)。

5.2 PPI-CPI:从制造业的受损修复、到消费的提价兑现
PPI向CPI传导之下,制造业的受损修复及消费品的提价兑现指向配置机遇。一方面,PPI见顶回落使得部分受损制造业业绩预期修复。21年PPI大幅上行引致成本冲击,使得中下游制造业业绩分化,部分抵御能力较差、成本传导不畅的行业毛利受损,此为今年最为重要的盈利线索之一。展望22年,在供给约束缓解,叠加需求边际回落之下,预期迎来PPI高位回落,进而使得部分成本冲击受损制造业业绩预期修复。另一方面,PPI向CPI传导之下,部分消费品有望提价兑现。21 年PPI高企的背面却是需求偏弱下的CPI不振, PPI-CPI剪刀差达到历史高点。随着22年需求的回暖和下游提价兑现,CPI上行且PPI-CPI剪刀差收敛将成为22年的重要通胀线索,成本压力预计将进一步向下游传导。
线索一:PPI见顶回落之下,成本冲击受损制造业预期修复。
通过回顾历史上三轮原材料成本冲击的周期可将成本敏感性行业分为三类,其中成本转嫁能力较强的行业(化纤/玻璃/通用机械)在21年的涨价周期中已经获得了超额收益,22年视角将移至“受损链条的修复”。首先,原材料成本依赖度决定成本冲击强度。由投入产出表拆解出对今年四个核心涨价的工业原材料品种依赖度最高的制造业,主要集中于化工、建材、机械、电气设备、计算机、电子、通信、轻工、汽车、家电。此后,在三轮供给端主导的原材料成本冲击的周期中,毛利率与PPI增速相关系数可将各成本敏感行业抵御能力大致分为三类:分别是左侧具备抵御能力(化纤/玻璃)、中间的本轮冲击显著(汽车/家具/水泥)、以及右侧的传统受损行业(白电/电机/橡胶)。

白电/电机:典型的成本受损制造业,历史经验显示其成本冲击敏感性高,成本压力缓和将传导至毛利率拐点。
经验来看,部分制造业各轮成本冲击周期均受损,源于其成本敏感性较高。历史两轮PPI回落之下,白电、电机、计算机设备、橡胶毛利率均会迎来修复。同时,白电、电机、计算机设备修复逻辑亦可兑现至股价。
当前来看,白电、电机的毛利率存在企稳复苏迹象。空调价格自今年5月起持续抬升,销量增速亦于9月边际回暖;受益于新能源汽车等下游需求,电机毛利率亦有望底部修复。

汽车/汽车零部件:本轮毛利率冲击超过历史的行业主要受到低需求与高成本的双重挤压,目前已有双向改善。
部分行业本轮成本冲击超过历史周期,一方面部分工业品本轮涨价的速度和幅度超过历史,叠加部分核心零部件全球供需缺口(如汽车芯片),另一方面今年还有地产紧信用、内需疲弱的双重挤压,导致成本冲击传导不畅。
当前来看,汽车已呈现成本压力见顶、需求磨底迹象,基金配置亦处于低位。后续密切跟踪其成本传导及需求复苏情况带来配置修复。“缺芯”预期缓解及原材料价格回落之下,成本压力边际缓解。库存大幅去化,产销磨底。

线索二:PPI向CPI传导之下,部分消费行业提价兑现。
21年以来,PPI高企而CPI不振,需求偏弱导致PPI向CPI传导不畅,PPI-CPI剪刀差达到历史高点。随着22年需求的回暖和下游提价兑现,成本压力预计将进一步向下游传导,CPI上行且PPI-CPI剪刀差收敛将成为22年的重要通胀线索。细分来看,明年CPI存在较大的上行潜力:近期蔬菜及食品价格已出现上涨信号,同时明年猪周期见底后有望强势推升食品CPI上行;冷冬刺激服装需求扩张,衣着CPI同样有望回升。
历史来看,PPI向CPI传导下的涨价预期使得部分实物/服务消费行业能够实现阶段受益。回顾历史五轮PPI下行、CPI上行、PPI-CPI剪刀差收敛阶段,农业、饮料制造、服装家纺、零售多会跑出超额收益。

食品/农业:产能周期触底,提价之下基本面预期有望底部反转;基金配置处于近十年低点。
21年农业板块的产能周期逆势收敛,22年猪周期筑底后猪价有望强势回升并带动CPI上行。今年以来,猪价跳水式下跌导致CPI食品分项下行至负区间并成为CPI不振的主要拖累,猪价下行同时倒逼生猪养殖产能持续去化。虽然10月猪肉价格出现小幅回升,但能繁母猪存栏量同比增速仍处于历史较高水平,猪周期进入尾声但仍未筑底。预计本轮猪周期将于明年结束,猪价届时有望进一步抬升并带动CPI上行。
近期食品行业龙头纷纷提价,成本压力向的进一步向下游传导有望带来毛利率的修复。当前食品行业成本压力犹存,但上行空间有限,提价有望带动成本转移至下游,进而带动行业整体的盈利能力和景气度修复和提升。
此外,食品/农业板块的基金配置已处于近十年低点,景气预期与配置双双触底,价格传导链条的确认有望兑现至股价的超额收益。

碳中和“先立后破”将构建中国低碳全产业链“新格局”,继地产/基建周期之后,“双碳”稳信用周期有望开启,我们从“双碳”信用新周期的落脚点寻找22年的配置线索——
(1)“先立”高端新能源链“先发优势”,新基建是22年重要发力点。“双碳”信用新周期中的“先立”,着力于发展我国的高端低碳新能源链的“先发优势”。从新基建7大领域内涵延展(“碳中和”战略下新增清洁能源,2030年计划非化石能源占一次能源消费比重增至25%,10年提升10pct),我们预测新基建22年投资额约2.73万元(约占基建比重15%左右),将同比增长28%,节奏预期财政前置;分结构看,新能源、轨交占比高且增量投资速度快,22-21增速差分别为53.55pct、29.2pct。“先立”政策推动下,新能源中光伏、风电装机规模最为显著。新能源趋势上,我们预测光伏、风电装机量“十四五”增速最快,CAGR分别为19.9%、9.2%;依照装机量与用电小时数测算,风电、光伏发电占比在“十四五”期间快速提升,水电占比有所下降,但仍占有重要比重。


(2)“后破”传统产能,“低碳转型”释放信用空间。从近期的政策导向来看,下一步“双碳”金融政策推进方向将是高碳排放的传统产能“低碳化”支持。11.17国常会提出2000亿煤炭清洁高效利用专项再贷款;11.19银保监会在记者会上称“引导金融机构加大对绿色低碳交通、绿色建筑、清洁可再生能源、新型电力系统和碳减排技术的金融支持力度”,我们预计未来金融机构“双碳”政策将持续推进。结构上来看,我国当前碳排放主要来源集中在煤炭、钢铁、水泥、建筑等方面。当前煤炭相关“低碳化”金融支持政策已经推出,预计未来其他高碳排放量传统行业的“低碳化”改造、升级相关金融支持政策也将陆续推进。
“后破”传统产能主要受益领域集中在特钢、绿色建筑等方面。(1)特钢:风电光伏、新能源汽车、高端制造、绿色建筑等方面的中高端特钢需求稳步提升;但“双碳”政策下,碳排放生产要求进一步提升,具备先进产能、以及能够信用扩张实现产能升级能力的特钢龙头企业有望实现“需求+集中度”共振。(2)绿色建筑:11.9十部委推出的《“十四五”全国清洁生产推行方案》提出到2025 年城镇新建建筑全面达到绿色建筑标准。预计22年绿色建筑将继续沿着两个重要方向推进:①建筑光伏BAPV/BIPV能够大幅提升建筑碳效率;②装配式建筑能够减少建筑原材料与能源消耗,降低碳排放。


5.4 22年结构性“供给过剩”的β中,寻找细分行业潜在“供需共振/缺口”的α
结构性“供给过剩”中,也存在部分“供需共振”和“供需缺口”的细分行业。(1)供给过剩:22年总需求回落,多数行业22H1之前产能就会“投产”,供需结构边际转差。(2)供需共振:碳中和“先立后破”和消费升级将提振细分行业总需求,随着供给逐步“投产”,行业景气有望共振改善。(3)供需缺口:部分行业产能要等到22H2之后才会“投产”,在22H1“供需缺口”也有望延续。

(1)供给过剩:22年总需求回落,随着产能相继“投产”,多数行业的供需结构将边际转差
我们基于产能“投资”(在建工程同比增速触底回升)和“投产”(固定资产同比增速触底回升),将细分行业大致分为3类:产能已经“投产”的行业、产能将在明年上半年相继“投产”的行业、产能要等到明年下半年才会逐步“投产”的行业。可以看到,大部分行业的产能22H1/当前已经“投产”,在总需求回落的大背景下,供需结构也会转向恶化。只有小部分行业的产能22H2之后“投产”,如果细分行业的总需求相对韧劲,“供需缺口”可能延续。

(2)潜在“供需共振”:新能源(新能源车/特高压/电源设备)
22年需要在“产能过剩” 的β中寻找“供需共振”的α。22年需重点关注产能结构性“投产”,同时需求也将持续改善的细分领域。其中,结构性“投产”可以根据构建资产支付现金流同比增速的趋势进行判断,而需求能否持续改善则需要基于“碳中和”先立后破主线、大众消费转型升级等维度进行判断。
新能源板块在“碳中和”先立后破主线下需求持续改善。在“碳中和”先立后破的政策主线以及全球能源结构转型大背景下,预计22年新能源板块的需求和产业趋势将继续改善。潜在“供需共振”细分行业主要集中在:新能源车、特高压(高低压设备)、电源设备(光伏、储能)。


22H2产能才开始“投产”,产能利用率高,且需求潜在韧劲的行业将延续“供需缺口”。在二级细分行业中,我们筛选预计产能22H2之后“投产”、产能利用率(2010年以来的分位数)高的细分行业,我们进一步从中梳理出未来需求潜在韧劲的细分领域,主要集中在:新能源上游材料(有色小金属/化学制品)、军工(航空装备/地面兵装)。

新能源上游材料(有色小金属/化学制品):碳中和“先立后破”将带来新能源需求持续抬升/维持高位,但22Q3之后产能才能逐步“投产”。需求端:锂/钴/铜箔等新能源相关的有色小金属材料的价格显著上涨;隔膜/六氟磷酸锂等化学制品细分行业的总需求维持高位。而供给端,新能源上游材料的产能利用率处于2010年以来高位。高频数据来看:锂/钴/铜箔等新能源相关的有小金属材料的价格显著上涨;隔膜/六氟磷酸锂等化学制品细分行业的总需求也维持高位。同时,有色细分行业/化学制品的产能至少要等到22Q3以后才会“投产”,稀有金属的产能要等到23Q1才会“投产”,至少22年上半年将延续“供需求口”。

军工:“十四五”需求次第展开,军工企业合同负债激增印证军工需求高景气,但22年上半年“投产”受限。21年作为“十四五”开局之年,军工行业需求实现里程碑式兑现,预算稳定增长及超额完成进一步强化需求,22年装备升级将带来军工订单持续高位。而航空装备/地面兵装的产能利用率处于2010年以来的高位,“在建转固”滞后期在1年左右,本轮产能预计分别在22Q2/22Q3逐步“投产”。预计军工行业22年上半年延续“供需缺口”,下半年“供需共振”。

(五)新兴产业:下游需求“渗透”高景气+上游供给“镜像”引分化
新兴产业“供需缺口”逻辑与传统行业不同在于“缺口”长期存在:第一,新需求渗透带来g抬升是高景气赛道的主要依据,国家战略驱动下,关注新能源车、风光电、半导体设备;第二,供给“不过剩”但影响产业链上下游α传导,21年新能源存在原材料、芯片“短缺”影响利润结构向上传导,22年“短缺缓解”将带来中下游利润修复,关注新能源汽车(整车、零部件、动力电池)、光伏(组件)。

(1)需求景气视角——“碳中和”战略驱动,关注新能源汽车、光伏&风电
美国新政驱动明年新能源汽车增量渗透:碳达峰方案明确新能源车渗透率提升到40%,21年1-10月新能源汽车市场渗透率为12%,据罗兰贝格乐观估计,25年有望达25%;美国设定2030年电动汽车销量占比达50%的目标,将进一步带动出口需求。
光伏&风电需求高增长:(1)整县推进+大基地:继整县推进后,第一期装机容量约1亿千瓦的大型风电光伏基地项目已开工,乐观预期22年光伏新增装机将达到75GW;(2)成本继续下行:技术进步带来风电&光伏度电价格下降,IRENA预计陆上风电将比最便宜的新燃煤发电方案低20-27%;(3)出口需求:欧美电价上涨推动太阳能发电需求,同时美国或将给予太阳能组件关税豁免权,将推动光伏组件出口。

(2)需求景气视角——“国产替代”战略驱动,关注半导体设备
据SIA数据,2020年中国半导体消费全球占比达34.4%,但设计制造占比仅7.1%,呈现明显的“大消费&小设计制造”特征。虽然国内半导体设备行业起步较晚,但部分细分市场已开始实现国产替代,例如刻蚀机已到达5nm的技术节点,薄膜沉积设备已达到14/28nm,2022年国内半导体设备厂商迎来市占率提升的关键期。

(3)供给分化视角—原材料“镜像”:2022年新能源中下游利润修复
新能源汽车产业链“镜像”:21年供需缺口引致原材料(六氟磷酸锂、碳酸锂等)涨价传导带动上游利润拓宽(如锂矿、电解液、正极材料),中下游承压。22年随上游成本端价格趋稳,预计中下游制造(整车、零部件-轻量化、热管理、动力电池等)业绩修复确定性较大。

光伏产业链“镜像”:同理,能耗双控、硅片开工率提升引致21年工业硅涨价压低组件、电站毛利率,光伏装机量低于预期(截止10月底25.56GW远低于去年48.20GW)。22年扩产加速后硅料价格企稳将带来中下游(组件、电站)利润修复。

从财报数据线索看,一方面,21年新能源供需缺口最紧环节(电解液、硅料)产能逐步释放(A股三季报购建资产同比超历史+1SD),预计明年趋于供需平衡,缓解中下游制造业成本压力。另一方面,22年预期新能源赛道中下游业绩迎来修复,包括新能源汽车(整车、动力电池)、光伏(电站)。

(4)供给分化视角—缺芯“镜像”:2022年新能源中下游利润修复
全球芯片产能紧缺,全球半导体企业库存同比自21Q1开始下行。第一,预计22年半导体迎来“主动补库存”周期将继续加速半导体设备国产替代(大陆晶圆厂新建与扩产计划明确,根据semi预计21年全球新增19座、16座在中国),明年可能供需平衡。第二,“缺芯”导致新能源汽车整车产能受限(产销量同比增速全年保持相对平稳),预计明年新能源整车渗透率有望大幅提速。第三,“缺芯”限制逆变器产量,21年逆变器出口同比增速稳定,预计22年逆变器出口替代提速。

全球疫情仍存在反复的风险,尤其是新冠疫情变异会带来更大的不确定性;疫情变异/反复可能导致全球经济修复可能不及预期并影响中国出口韧性;全球通胀高位可能导致流动性收紧超预期;中美贸易关系仍有较强的不确定性。