
●线索一:美债利率阶段性下行受益(医药/新基建/新材料)。(1)若美债实际利率延续边际回落趋势,医药生物/新基建/新材料领域或最为受益,从历史上看其对于利率回落最为敏感;(2)美债利率若重回3月中旬以来上行趋势,新基建/高端制造/养老领域或受损最小。从历史上其对于美债利率上行的敏感性最低。


1成长反弹的条件阶段性触发,关注小盘成长股的4条投资线索
我们在5.15《不卑不亢,价值先行》中提出“市场将从过去五个月的泥沙俱下转向具备较丰富结构性机会,价值先行,其次关注受益于民企信用环境改善、交易不拥挤、前期超跌的小盘成长股(500亿市值以下)”。
我们在此前报告中指出:22年价值占优,成长反弹需看到二条件触发。
条件1. 美债利率能否有阶段喘息?(5月美联储议息会议鹰派未如预期)
条件2. 成长赛道的景气预期能否扭转修缮?(复工复产疫后修复/新能源消费链“稳增长”加码/新兴产业链上游价格回落改善成长赛道的景气预期)。
我们梳理4条小盘成长的投资线索——
1.1 条件一:美债利率小幅回落,成长风格阶段性反弹
近期美债实际利率边际回落,成长风格阶段性反弹。我们在5.5《美联储紧缩预期缓和对市场的影响》一文中指出5月份美联储缩表计划略不及市场预期,紧缩预期阶段性的缓和有利于风险资产的反弹。
1.2 条件二:科技赛道的景气预期阶段性修复,小盘成长股需求改善/成本回落
1、上海疫情缓和,生产与销售逐步修复,改善成长股盈利预期
截至5月13日,上海全市9000多家规模以上工业企业复工率已经接近50%,三批“白名单”中的3000多家企业整体复工率超过70%,其中首批666家企业复工率已超过95%;外资企业847家,复工率已达80%。(2)江浙沪货运物流正逐步恢复。4月以来,江浙沪整车货运物流指数上升,全国货运物流指数亦有明显回暖。汽车、医药、电子等重点产业产能持续修复。
2、新能源消费链“稳增长”密集发力,聚焦科技(小盘成长股)需求修复
消费链稳增长政策密集出台,有望缓和供需格局压力。(1)稳增长政策定调以来,消费链稳增长政策在中央及地方政府密集出台,致力于释放后疫情时代的消费潜力。各地采用奖励、补贴等多种形式鼓励消费,以促进消费稳定、持续增长。(2)如5月6日《关于推进以县城为重要载体的城镇化建设的意见》,推动光伏、绿电等清洁能源的发展,以及近期广东、江西等地对于新能源汽车购置补贴政策等。伴随疫情拐点出现,消费复苏有望缓解此前供需格局的恶化。
3、新兴产业上游材料价格回落,缓和小盘成长股成本压力
上游钢铁、有色金属等价格边际回落,产业链利润分配或有改善。美元指数走高及海外加息预期压制金属价格及风险偏好,致使国内部分上游资源品与金属价格缺乏支撑。叠加部分资源品如镍、锡等供给改善,且疫情扰动下需求受损及物流受阻,去库压力增大,镍/锡/钴/锌等有色金属价格近期亦有明显回落,或在一定程度上缓和下游环节的成本压力,如新能源汽车、风电等。
1.3 把握科技赛道(小盘成长股)的4条主线
科技赛道(小盘成长股)阶段性反弹的2个条件已经出现——
(1)条件一:美债实际利率阶段性回落,将会带来成长风格的阶段性反弹;
(2)条件二:复工复产疫后修复/新能源消费链“稳增长”加码/新兴产业链上游价格回落,将会改善科技成长赛道(小盘成长股)的景气预期。
由此,我们建议把握4条科技成长(小盘成长股)赛道的投资主线——
(1)美债利率阶段性下行受益:医药/新基建/新材料;
(2)复工复产疫后供需结构修复:半导体/医药/新能源汽车;
(3)新能源消费链“稳增长”加码/关税到期潜在受益:光伏组件/互联网传媒;
(4)新兴产业链上游材料价格阶段性回落受益:风电/新能源汽车。
2
美债利率阶段性下行受益(医药/新基建/新材料)
2.1 美债利率与成长高度相关,美债利率边际回落,成长风格才会受益
美债利率上行压制成长风格,价值风格持续跑赢。(1)历史上在美债显著变动的区间内,A股和美债利率往往反向而行,当美债实际利率上行时,A股往往下跌,且短期急升对A股的冲击更为明显。(2)3月中上旬至5月上旬期间,美债实际利率快速抬升,价值风格震荡上行,成长风格持续回落,价值股与成长股的“劈叉”明显扩张。


2.2 情景一:若美债利率继续回落,受益方向或为医药/新基建/新材料领域
若美债实际利率延续边际回落趋势,医药生物/新基建/新材料领域或最为受益。测算2016年至今,美债利率下行期间各新兴产业表现后发现:(1)美债实际利率下行期间,新兴一级/二级行业基本表现为不同程度的上涨;(2)一级行业中,医药生物/新基建/新材料对美债实际利率下行较为敏感,平均涨幅最多,高端制造/工业互联网/养老行业敏感性较低;(3)二级行业中,CXO/半导体/医美等行业对美债利率下行较为敏感,网络安全/VR/智能汽车等敏感性则相对较低。
2.3 情景二:若美债利率趋势上行,最具防御性或为新基建/高端制造/养老领域
美债利率若重回3月中旬以来上行趋势,新基建/高端制造/养老领域或受损最小。测算2016年至今,美债利率上行期间各新兴产业表现后发现:(1)美债实际利率上行期间,新兴一级/二级行业均有不同程度下跌;(2)一级行业中,信息技术/新材料/医药生物对美债实际利率上行较为敏感,跌幅最大,新基建/高端制造/养老敏感性较低;(3)二级行业中:半导体/航空/新能源等对美债利率上行较为敏感,医疗器械/网络安全等敏感性相对较低。
3
复工复产疫后供需结构修复(半导体/医药/新能源汽车)
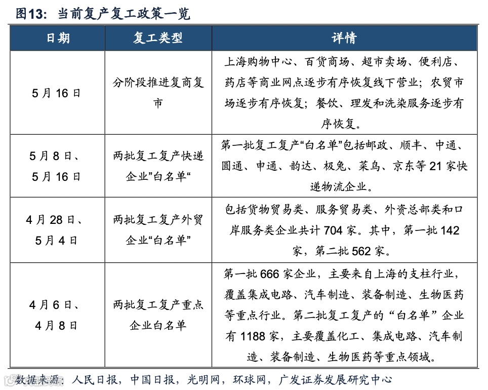
疫情缓和下,上海复工复产政策逐步推进。当前,上海复工复产政策广度不断扩展,呈现重点企业—>外贸、快递企业—>分阶段复商复市的演进脉络。4月,上海公布了两批复工复产重点企业白名单,主要涉及科技制造业。行至5月,复产复工白名单扩展至快递、外贸企业。而自5月16日起,在疫情缓和之下,上海开始分阶段推进复商复市,逐步开始全面复工复产。
因此,疫情管制对于新兴产业的供需抑制有望边际缓和,部分受损产业或迎来修复。
当前来看,上海复工复产可带来三条修复线索——
第一,政策驱动先行:对于部分重点企业,上海发布三批“白名单”,推动其复产复工先行。
第二,供需梗阻缓解:部分较高集中于上海的产业,受疫情防控影响,生产、消费受到梗阻,复产复工之下,梗阻有望疏通。
第三,出口梗阻缓解:上海港口吞吐量为全国第二,部分出口导向型产业的对外贸易受疫情防控梗阻。复产复工之下,贸易有望重启。
3.1 方向一:政策驱动先行——半导体、医药、新能源汽车
从复产复工白名单来看,新能源汽车、医药、半导体复产复工相对领先。
第一,从首批白名单的行业分布来看,汽车、医药、半导体占比较高。(1)上海市首批666家复工复产企业白名单披露了行业属性,其中汽车(多亦为新能源车企)、医药、半导体等新兴产业数量占比超过80%。此批企业复工率已经达95%。(2)从第二批白名单来看,主要覆盖化工、集成电路、汽车制造、装备制造、生物医药等重点领域,前述三个行业亦位列其中。
第二,诸多汽车、医药、半导体上海龙头企业已经复工复产,并带动上下游产业链复苏。据上海经信委:(1)汽车来看,上汽乘用车、上汽通用、上汽大众、特斯拉四家整车企业全面复工,基本实现连续稳定生产,每天下线整车约2000辆,带动上下游1100多家零部件配套企业恢复生产;(2)医药来看,罗氏制药、君实生物、迪赛诺等重点企业亦了恢复研发生产;(3)半导体来看,中芯国际、华虹集团等亦带动一批设备、材料、封测等产业链配套企业加快复工。
3.2 方向二:供需梗阻缓解——半导体、医药、新能源汽车、新能源
上海占比较高的新兴产业主要集中于半导体、医药、新能源汽车、新能源,
以办公地址在上海来度量,21年上海公司营收占行业比重较高(超过20%)的新兴赛道主要为:半导体(制造/设计/设备)、医药(CXO/To-C医疗服务)、新能源汽车(整车/零部件)、新能源(风电/光伏电池组件)。
上述赛道受制于疫情扰动,22Q1营收增速下滑幅度大于行业整体。但由于产业更多集中于上海,因而在上海复产复工之下,其向上修复弹性亦可能更大。

3.3 方向三:出口梗阻缓解——半导体、消费电子及零部件、医疗器械
上海港口吞吐量为全国第二,复产复工之下部分出口链条的贸易梗阻有望缓解。以21年上海出口额占全国比重来度量,出口较集中于上海(占比高于10%)的行业主要有:半导体(集成电路)、新能源汽车(整车)、消费电子及零部件(存储部件/自动数据处理设备)、医疗器械(医疗仪器及器械/医用敷料)、设备仪器(分析仪器/轴承/电气控制装置)。
在复产复工逐步推进、尤其是外贸企业复产复工“白名单”推出之下,出口链条的梗阻有望疏通,上海集中度较高的产业有望迎来更强的修复弹性。
4
新能源消费链“稳增长”加码/关税到期潜在受益(光伏组件/互联网传媒)
4.1 方向一:平台经济迎来“困境反转”,互联网传媒释放正面预期
4.2 方向二:纾困政策有望精准发力,金属新材料、航空航天领域需求迫切
5月5日召开的国常会部署进一步为中小微企业和个体工商户纾困举措。同时,考虑到当前经济形势受疫情扰动,纾困政策有望加码。
军工、新能源、新材料等产业纾困需求迫切。据Wind数据计算,与近10年均值比较,第一,当前新材料、光伏设备等新兴产业库存占比处于高位,供需矛盾凸显。

4.3 方向三:“十四五”产业规划陆续出炉,能源安全、生物经济路径愈加清晰

4.4 方向四:301关税或将到期,加速光伏组件出海渗透
据新华社,美国贸易代表办公室(USTR)刊登声明称,2018依据“301调查”对中国加征关税的两项行动,将分别于今年7月6日和8月23日到期。301关税清单主要涉及机械、电子、电气设备、汽车、家电等行业,并加征25%关税,其中包含组件、逆变器和玻璃等多个光伏产品。
若关税到期后不再延续,将促进双玻组件加速渗透。美国是全球第二大光伏市场且是全球组件价格最高的区域,随着301关税到期,双玻组件有201豁免权,最新一次部分企业AD反倾销有望从13.89%改为0,中国出口美国的光伏组件特殊税率降低将凸显竞争优势。
5
新兴产业链上游材料价格阶段性回落受益(风电/新能源汽车)
5.1 受益方向一:钢铁价格回落下的风电产业


5.2 受益方向二:有色金属价格回落下的新能源汽车
6
风险提示
宏观经济下行压力超预期,盈利环境超预期波动,海外政经环境变化,测算基于现有产业趋势前瞻而来不代表实际结果等。




