2021年1月29日,曾被誉为地球挡不住的海航集团发布声明,集团收到海南省高级人民法院发出的《通知书》,相关债权人因海航集团不能清偿到期债务,申请法院对海航集团破产重整。海航集团表示将依法配合法院进行司法审查,积极推进债务处置工作,支持法院依法保护债权人合法权益,确保企业生产经营顺利进行。海航集团曾经在造船、航运、邮轮叱咤风云,其驰名的造船、航运、邮轮的故事一言难尽。其中旗下的船厂——金海智造。金海智造原名金海重工,是海航集团旗下的大型现代化造船企业。据其官网介绍,金海智造注册资金54.8亿元,总资产约270亿,“是亚洲单体规模最大的船厂之一”。
将免费发布的新版船用洗涤塔和压载水系统2020年研究报告,目录一览
2021年绿色智能船舶海工国际展览和论坛将于5月18-20日举办的国际船舶海工网了解到。

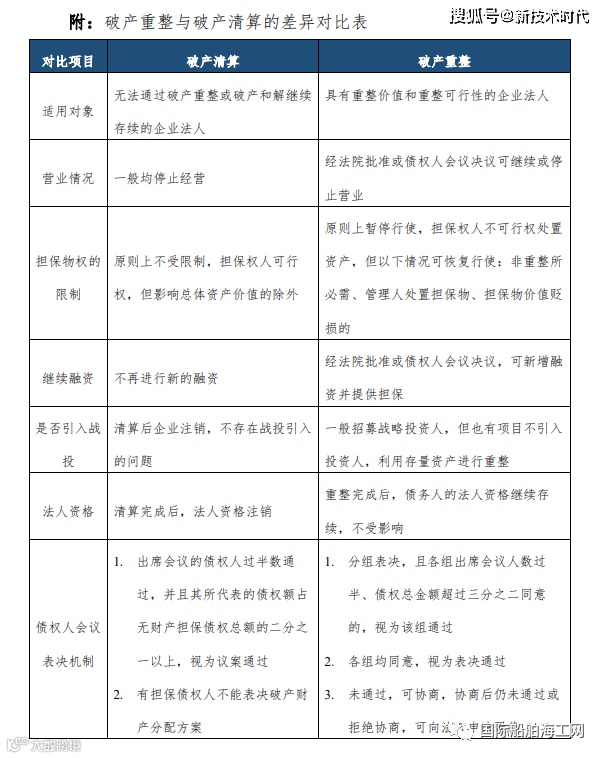
企业破产了,是不是就意味着企业停止经营、不复存在了呢? 据了解,在实务中,企业破产有重整和清算两种形式,他们的法律后果并不相同。破产清算,是指宣告破产后,由清算组接管公司,对其财产进行清算、评估、处理、分配。而破产重整是针对可能或者已经具备破产原因但又有维持价值和再生希望的企业,在法院的主持和利害关系人的参与下,对其进行业务上的重整和债务调整,帮助企业走出困境,恢复营业能力。
海航系集团旗下所投资的公司行业分布广泛,涉及商业服务业、零售业、互联网、商品贸易、电器机械和器材制造业、航空运输业、计算机、货币金融服务业以及软件和信息技术服务业为主的9大行业。

编辑来源:凤凰网财经、国际船舶海工网

