2020年春节假期延长休息日期间工资待遇如何确定

对在春节假期延长假期间因疫情防控不能休假的职工,指导企业应先安排补休,对不能安排补休的,依法支付加班工资。按照不低于劳动者本人日或小时工资的200%支付工资报酬
在受疫情影响不能按时返岗的职工工资待遇怎么确定

支持协商未返岗期间的工资待遇。在受疫情影响的延迟复工或未返岗期间,对用完各类休假仍不能提供正常劳动或其他不能提供正常劳动的职工,企业参照国家关于停工、停产期间工资支付相关规定与职工协商,在一个工资支付周期内的按照劳动合同规定的标准支付工资;超过一个工资支付周期的按有关规定发放生活费。
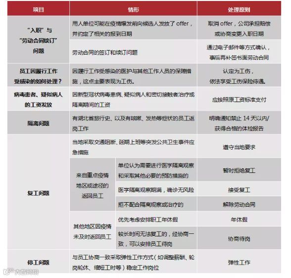
病毒患者、疑似病人的劳动关系和工资怎么处理

对因依法被隔离导致不能提供正常劳动的职工,要指导企业按正常劳动支付其工资;隔离期结束后,对仍需停止工作进行治疗的职工,按医疗期有关规定支付工资。
值得注意的是:隔离治疗解除后,劳动者由于身体原因仍然不能正常工作的,可以凭医嘱休病假,病假期间,用人单位应当支付病假工资。
受疫情影响经营困难企业的劳动关系和工资怎么处理

对于受疫情影响生产经营的困难企业的劳动关系、工资支付等规定,那又是怎么样的呢?
如果停产的第一个月按照原工资支付,进入待岗期,企业发放生活费,标准按照各省市规定执行。符合规定条件的企业,可申领稳岗补贴。
根据人社部等7日发布的《关于做好新型冠状病毒感染肺炎疫情防控期间稳定劳动关系支持企业复工复产的意见》:企业因受疫情影响导致生产经营困难的,可以通过与职工协商一致采取调整薪酬、轮岗轮休、缩短工时等方式稳定工作岗位,对暂无工资支付能力的,要引导企业与工会或职工代表协商延期支付,帮助企业减轻资金周转压力。
附图:部分省市停工停产工资一览表

员工因履行工作受感染的如何处理

因履行工作受感染的医护与其他工作人员的保障措施,这点主要表现为工伤。
根据《关于因履行工作职责感染新型冠状病毒肺炎的医护及相关工作人员有关保障问题的通知》人社部函〔2020〕11号文件规定,在新型冠状病毒肺炎预防和救治工作中,医护及相关工作人员因履行工作职责,感染新型冠状病毒肺炎或因感染新型冠状病毒肺炎死亡的,应认定为工伤,依法享受工伤保险待遇。
妥善处理过渡期内的“入职”与“劳动合同续订”问题

用人单位可能在疫情爆发前向候选人发放了offer,并约定了相关的报到日期,虽然疫情对众多企业影响很大,但用人单位如果仅仅因为疫情防控取消录用,仍然需要承担缔约过失赔偿责任,但用人单位可与候选人协商变更入职日期事宜。
此外,对于劳动合同的签订和续订问题,用人单位可与劳动者通过线上签订电子合同。
封城”期间劳动者无法按时返岗复工的,工资如何支付?

员工可以请事假、病假、年休假、协商待岗。
用人单位可以优先考虑安排劳动者休年假,即,劳动者无法返岗期间视为劳动者休年假,休年假期间工资正常支付。
年假休完了“封城”尚未结束或者“封城”时间较长远远超过年假天数的,企业经与职工协商一致,可以安排职工待岗。待岗期间,企业应当按照不低于本市最低工资标准的70%支付基本生活费。
对于复工的企业,在工作形式上有什么特殊的要求吗

具备条件的应当安排员工通过电话、网络等灵活方式在家上班完成相应工作,用人单位正常支付工资;
不具备条件安排员工在家上班的企业,安排职工工作应当采取错时、弹性等灵活计算工作时间的方式,不得造成人员汇聚、集中,用人单位正常支付工资。
明确禁止特殊员工未经许可返岗工作

根据国家疫情防控部门的有关规定以及相关医学常识,用人单位宜在员工集中上班前通过邮件、短信、书面等方式明确通知禁止14天以内有湖北省旅行史、以及有咳嗽、发热等症状的员工返岗工作,相关人员应获得合格的体检报告,经公司审批后方可返岗工作。
谨慎处理与疫情有关的“劳动合同”解除问题

在疫情防控的关键阶段,国家加强了对于住宿、交通等各领域的管制措施,使得劳动者提供劳动的时间、地点可能会出现障碍,用人单位也可能推进新的管理方式,包括调整工作时间、安排停工停产、取消或安排在家办公,部分企业可能经营业务可能受到很大影响(如餐饮、物流、零售等),用人单位可能会采取撤销岗位、裁员等措施。
这些措施势必会影响劳动者的切身利益,需要充分履行相关法定程序,包括征求工会或职工代表意见,尽可能通过协商一致的方式实现劳动合同的变更或解除,避免劳动争议。
最后,针对大家最关心的疫情防控下的劳动关系问题,做了一个表格汇总!同时小编提醒各位小伙伴:疫情期间的劳动关系处理并不仅仅是个简单的法律问题。这里实际上还涉及到公司品牌、社会责任、企业文化等等。需要HR 用更全的视角、更高的智慧来处理。


