许多科技和金融公司误以为香港电讯市场门槛高不可攀,或简单地认为“找个代理就能办”。实际上,牌照是业务的合规基石与信任凭证——没有它,云服务、金融科技、数据中心等业务可能瞬间停摆。今天小编为您拆解这套复杂但清晰的规则体系。
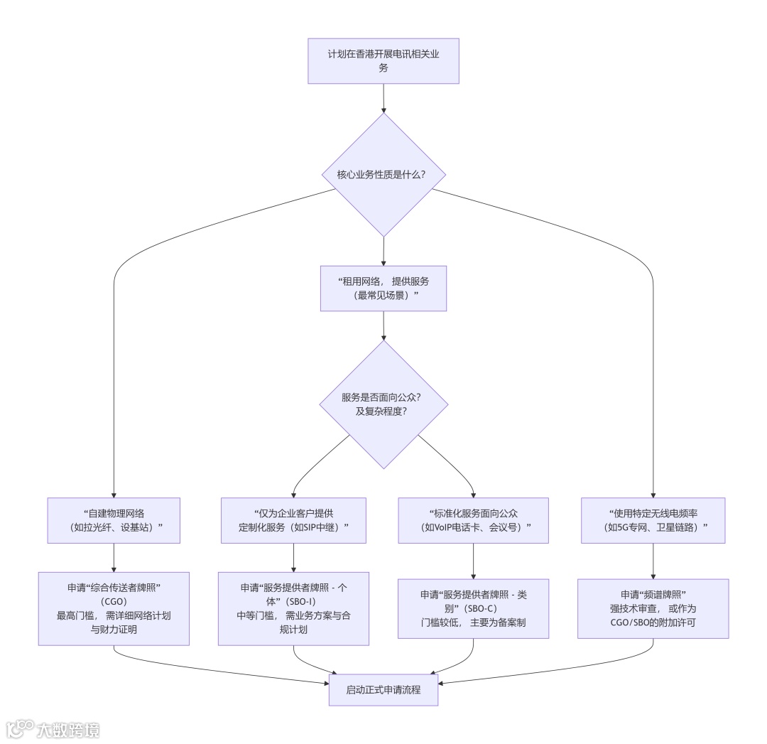
香港电讯牌照体系的核心逻辑是 “行为监管”。你需要开展什么业务,就申请对应层级的牌照,监管强度和成本随之递进。
四大核心牌照:
这四个牌照的应用场景不一样:
1. 综合传送者牌照 (CGO):本地固定/移动网络运营商、宽带2. 服务商服务提供者牌照 (SBO):虚拟网络运营商(MVNO)、长途电话、 VoIP、会议服务、SIP中继
3. 频谱使用权:5G专网、点对点微波传输、卫星地球站、Wi-Fi热点批发
4. 其他许可如“经销商注册”等:销售无线电设备(如路由器、对讲机)

对于绝大多数科技和金融公司而言,SBO牌照(特别是Individual类别) 是必须跨越的第一道专业门槛。
1. 申请流程
准备阶段:编制核心文件,包括商业计划书、技术方案、股权结构图、财务预测、合规与安全政策。
提交与初审:向OFCA提交全套资料,进入正式审核队列。
问答与补充:应对OFCA的详细问询,可能涉及技术细节、财务模型、用户数据保护措施等。
批准与缴费:获发牌照,支付首次牌照费。
2. 成功关键:让OFCA信服的三大材料
商业计划书:清晰阐述服务内容、目标市场、定价策略、三年财务预测。证明你是一个严肃、可持续的商业实体。
技术方案:详细说明将如何租用和配置网络资源,如何保障服务质量和网络安全(特别是DDoS防护和数据隐私)。
合规与安全手册:制定详尽的《网络安全事故应对计划》和《用户数据隐私政策》,体现对香港相关法规(如《电讯条例》、《隐私条例》)的深刻理解和执行准备。
3. 成本构成
官方费用:申请费(约数千港元)+ 年度牌照费(根据业务规模和类型浮动,数万至数十万港元不等)。
专业服务费:法律、技术顾问、文件撰写与申请代理费用。
隐性成本:满足持续合规要求(如年报、审计、系统维护)的人力与时间成本。
在启动申请前,务必进行 “合规性架构预审” 。审视你的股权结构、技术方案和商业模型,确保其与监管要求同频。一份深思熟虑、专业呈现的申请,不仅能大幅提高成功率、缩短周期,更能为你的业务奠定坚实的信任基础。如有疑问,请咨询小编,可获取更多资料。

