先破除一个重大误解:
“开一家秘书公司,就是帮客户收收信件、填填表格?”
错!
在香港,提供公司秘书服务是受《打击洗钱及恐怖分子资金筹集条例》严格规管的法定业务。无牌经营属刑事罪行,最高可处罚款10万港元及监禁6个月。
一家合法的秘书公司,本质上是一家持有信托或公司服务提供者牌照(TCSP牌照)的专业合规机构。那么如何成为一家香港秘书公司呢?
获取TCSP牌照,这是成立合法秘书公司不可逾越的红线。根据香港法例,任何提供以下服务的机构都必须向公司注册处申领TCSP牌照。流程概括如下:
成立公司
担任公司秘书
提供注册地址
担任董事或股东(代持)
如何申请TCSP牌照:
点击此处跳转到TCSP申请攻略(全流程)
必须是位于香港的真实商用地址。
不能是虚拟办公室或共享工作空间(除非能提供独立专属空间证明)。
用于存放客户记录并接受政府核查。
至少两名负责人员,其中一名必须是董事。
负责人员必须具备适当学历、专业资格或相关经验。
他们需通过公司注册处的面试,证明其诚信及胜任能力。
必须建立并实施一套完备的反洗钱及反恐怖融资内部管控措施。
包括客户尽职审查程序、持续监察、记录保存等。
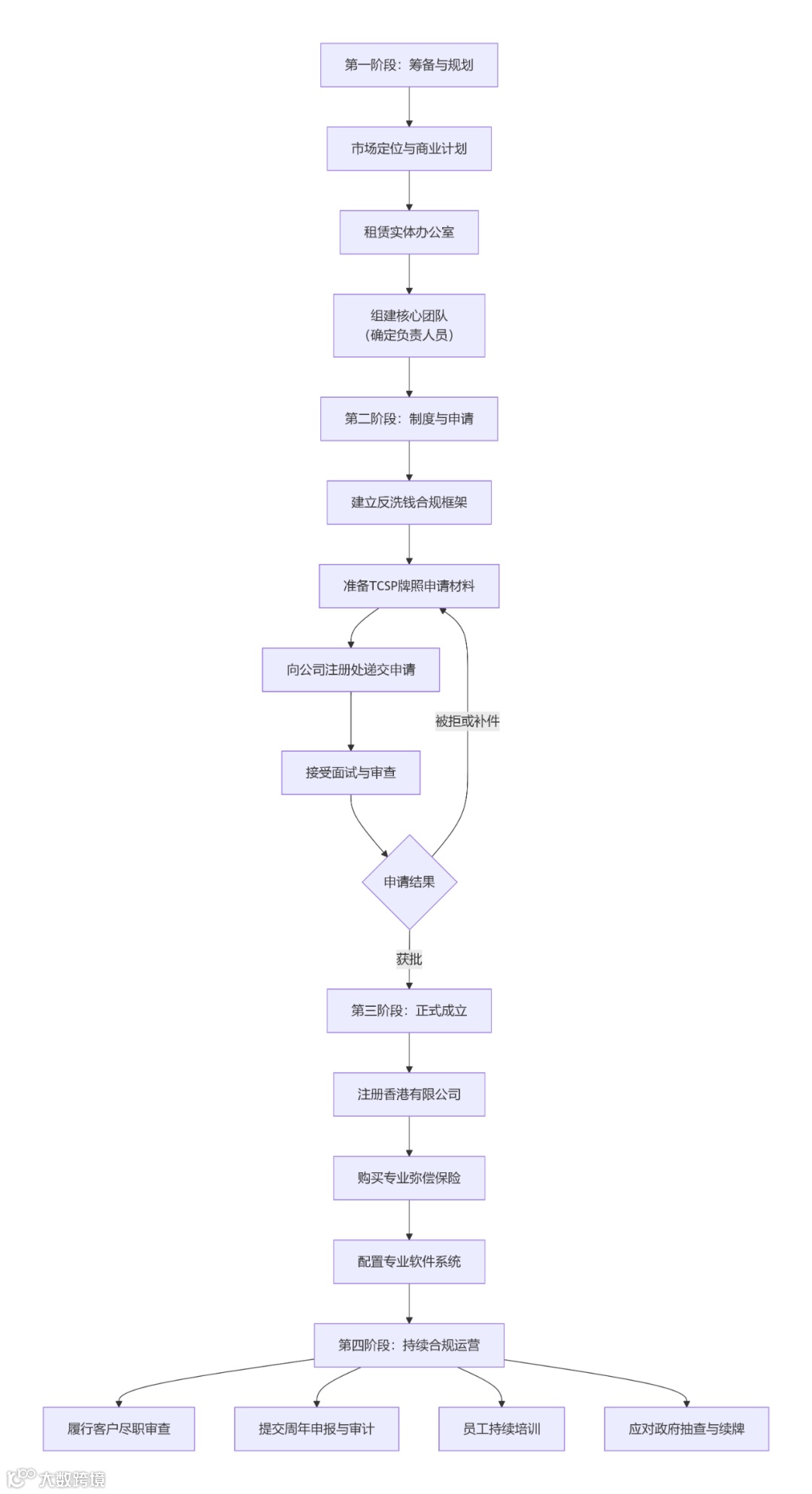
从零开始到合规运营,遵循以下清晰路径:
负责人员:不仅是管理者,更是合规责任的承担者。需熟悉香港公司条例、反洗钱法规。
合规主任:建议专人专职,负责监督内部政策执行。
公司秘书专员:处理日常客户档案维护、周年申报等具体事务。
专业秘书管理软件:用于跟踪成千上万家公司的重要日期(年审、报税),避免人为失误。
客户尽职审查系统:高效管理并记录客户身份识别文件。
安全档案管理系统:物理和电子文件均需安全存储至少7年。
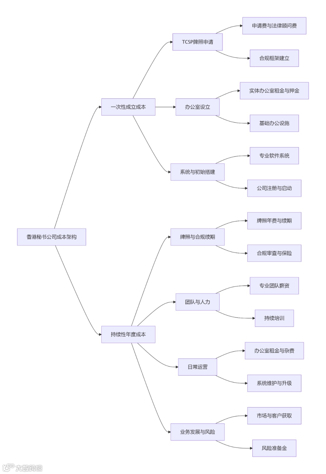
成立成本主要分为一次性投入和持续性支出:
一次性投入:TCSP牌照申请费、法律顾问费、办公室装修与押金、初始系统搭建费。
持续性支出:办公室租金、团队薪酬、专业弥偿保险、牌照年费、系统订阅费、持续培训费。
拿到牌照只是开始,日常运营中以下几点是监管重点:
客户尽职审查:绝不能流于形式。必须了解客户的业务性质、资金来源,并对高风险客户进行强化审查。
记录保存:所有客户业务关系及交易记录,必须自业务关系结束起保存至少7年。
可疑交易报告:如怀疑交易涉及洗钱,必须依法向联合财富情报组提交报告。
持续培训:确保所有员工定期接受最新的反洗钱培训。
年度审计与合规审查:公司账目需要审计,合规体系也需要定期审查。

