在香港设立公司程序较为简便,然而在后续运营中,企业常会根据实际需要调整登记信息。这类变更可能涉及公司名称的更新、经营范围的调整,也可能包括注册资本增减、股东结构变动等情况。那么,香港常见的公司登记变更事项具体有哪些要求?接下来,本文将为大家系统梳理香港公司变更的基本流程及相关注意事项。
香港公司的灵活性体现在多个核心要素均可根据商业需求调整,主要分为以下几类:
公司基本资料
公司名称:变更新名称,需查册确认名称可用,并更新所有印鉴及对外文件。
注册地址:必须变更为有效的香港本地地址,用于接收政府函件。
业务性质(经营范围):在公司章程大纲允许的范围内,可新增或调整业务性质描述。
公司股本与股权结构
增加注册资本:最常见,提升公司财务形象和借贷能力,流程相对简单。
减少注册资本:程序严谨,需通过法院确认或采用严格的法定减资程序。
股份转让:涉及股东变更、印花税(0.26%)及买卖协议,需确保合规申报。
公司核心成员
董事/秘书变更:委任、辞任或更改详细信息(如住址),必须及时申报。
股东变更:通常伴随股份转让,是公司控制权变更的核心。
公司治理文件
公司章程修订:如调整股东权利、董事权限等根本规则,需通过特别决议。
重要合规提示:任何变更均需在法定期限内(通常为变更后15日内)向香港公司注册处提交指定表格,逾期将产生罚款。
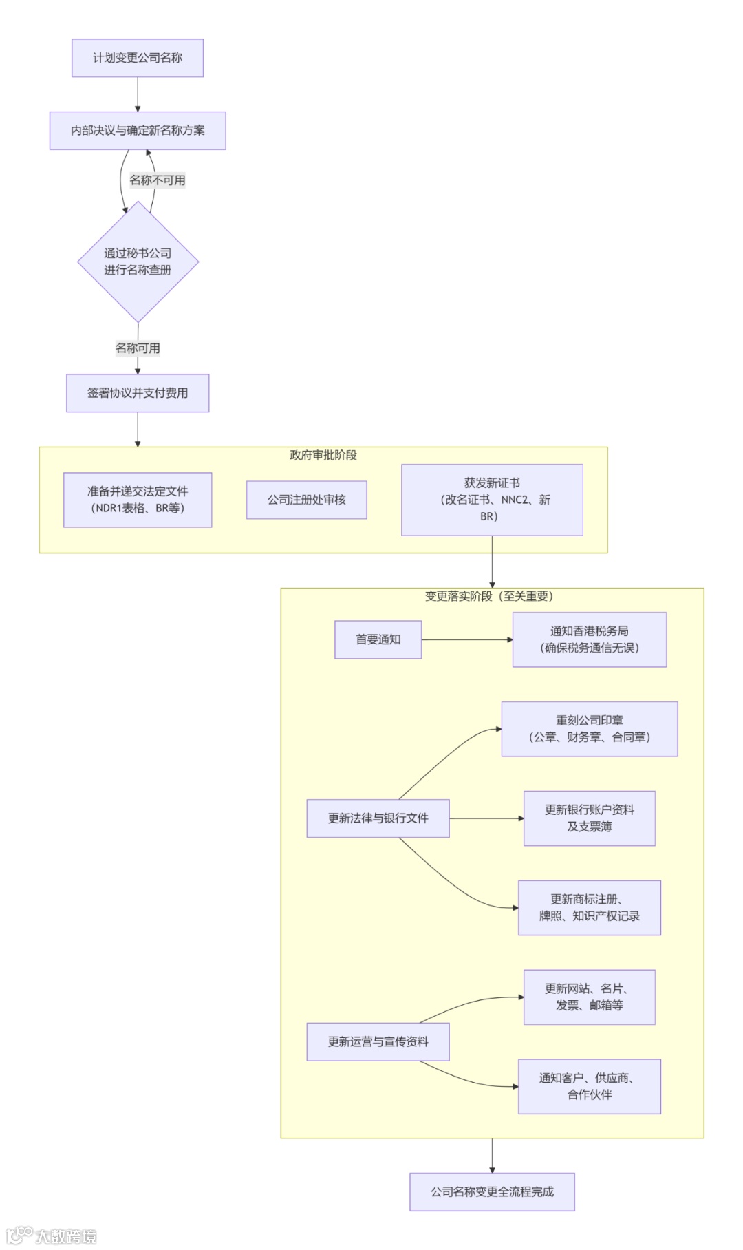
香港公司名称变更流程主要包括以下几个步骤:
新名称查册:首先需提供拟变更的新公司名称,由注册处或代理机构进行名称查册,以确保该名称未被注册使用且不与现有名称过分相似,符合香港公司名称注册规定。
签署协议并支付费用:确认名称可用后,与服务机构签署办理名称变更的协议,并支付相关服务及政府费用。
提交申请材料:提供该公司最新的商业登记证及其它所需基本文件,由代理机构协助填写并递交更改公司名称的申请表格至香港公司注册处。
领取更新文件:申请获批准后,公司将收到以下文件:
公司改名证明书(Certificate of Change of Name)
更名通知书(NNC2表格)
更新后的商业登记证(BR)
整个流程通常由专业秘书公司协助处理,以确保符合香港《公司条例》要求,变更完成后需及时通知银行、客户等合作方,并同步更新公司印章及对外标识。
最近很多咨询从秘书公司地址变更到独立地址的,也有问变更秘书公司的。今天我们重新整理一下流程:
变更地址流程如下:
公司董事或股东内部商议并确定新的注册地址。
准备相关法定文件及申请材料。
向香港公司注册处递交地址变更申请,并同步更新商业登记证信息。
重要注意事项:
香港政府相关部门(如税务局)通常会以邮寄信函方式,向公司注册地址发送报税表、年审提醒及其他重要通知。为确保及时接收此类文件,公司必须在地址变更后的1个月内主动通知香港税务局。报备方式如下:
书信通知:以公司信笺致函税务局,说明公司名称、档案编号、新旧地址详情,并由董事签署寄出。
填写指定表格:下载并填写税务局提供的地址变更专用表格 IR1249,如实填写后提交至税务局。
建议公司在变更地址后,同步更新银行、客户及其他相关机构的联系信息,并确保秘书公司能有效转递重要信件,以免遗漏任何法定通知或期限。
香港公司董事及股东变更流程如下:
变更流程:
内部决议:公司需先行确定新任董事、股东人选,并召开董事会或股东会议,正式通过相关人事变更决议。
准备文件:根据决议内容,准备相应的法定文件,主要包括原董事/股东的辞职信、新董事/股东的任命书、更新后的公司章程等。
提交申请:将填妥的变更申请表及相关文件提交至香港公司注册处,缴纳规定费用后,等待审核批准。
重要注意事项:
若公司注册资本超过 1 万港币,在进行股份转让(即股东变更)时,必须按转让价款或公司净资产值(以较高者为准)缴纳 0.26% 的印花税(俗称“厘印费”),完税后方可办理变更手续。此环节涉及评估及税务流程,因此整体办理时间通常较长。
建议同步更新银行账户签字人信息、公司秘书记录及其他相关机构的备案资料,以确保公司治理的连续性与合规性。
注册资本变更主要包括增加资本(增资)与减少资本(减资)两种情形。
变更流程如下:
内部决议:召开股东大会,说明增资或减资的具体原因与方案,明确变更后的注册资本金额,并通过相关决议及协议。
准备文件:根据决议内容,准备相应的法定申请文件。
递交审核:将全套文件提交至香港公司注册处,经审核通过后,即完成注册资本的变更登记。
办理时间:通常约为 5 至 7 个工作日。
补充说明:
增资:流程相对简便,通常无需缴纳额外印花税,亦无需事先公告或取得债权人同意。
减资:程序较为复杂,必须严格遵循《公司条例》的规定,一般需要通过法院确认或履行严格的债权人保护程序,确保减资不会损害公司债权人利益。
香港公司经营范围的变更流程如下:
变更流程:
内部确定与准备:公司确定拟变更后的新经营范围,并准备相应的申请文件(包括最新的商业登记证等)。
提交申请:向香港税务局提交经营范围变更申请。需注意,新经营范围的字数一般限制为:中文不超过 28个字符,英文不超过 60个字符(含空格)。
换领新证:申请获批后,税务局会签发更新后的商业登记证,其上将列明新的业务性质。
办理时间:通常约为 3 至 7 个工作日。
重要提示:
变更后,务必依据新的商业登记证,同步更新银行账户资料、公司宣传文件、合同及其他对外法律文件中的业务描述,以确保内外信息一致。
若新增业务范围涉及受管制行业(如金融、教育、餐饮等),须事先向相关监管机构申领牌照或取得批准,方可正式经营。
对于香港公司香港,你还有什么问题。欢迎留言领取资料。

