
由于巴以冲突加剧,目前已经有多个欧洲国家决定暂停实施《申根协议》。近日,意大利政府网站发布公告称,已告知欧盟委员会、斯洛文尼亚及其他相关申根国家,自10月21日起,意大利暂停实施《申根协议》,恢复与斯洛文尼亚边境的检查。这一举措意味着什么?会对你的旅行产生影响吗?
首先,让我们了解一下《申根协议》。《申根协议》是欧盟国家之间的一种签证政策,允许持有申根签证的游客在协议国家内自由出入。然而,由于近期欧洲多国采取了更加严格的边境检查措施,来自欧盟以外国家的人士在前往申根国时需要更加谨慎。
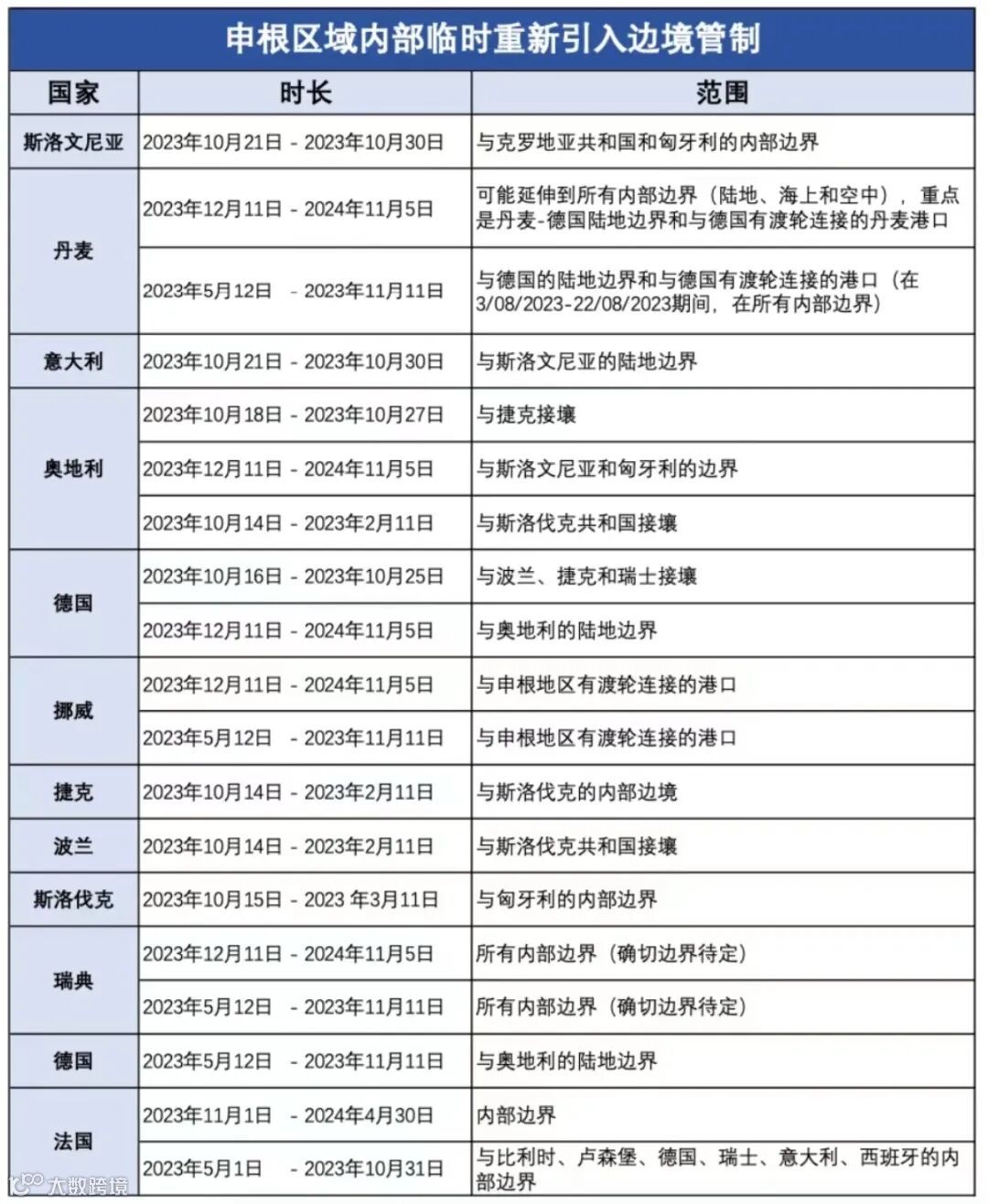
目前,申根区内共有11个国家恢复边境检查:意大利、奥地利、德国、法国、捷克、波兰、斯洛伐克、瑞典、丹麦、斯洛文尼亚、挪威。

那么,持有申根签的小伙伴,接下来要注意什么?
首先,持有申根签证,申根区内依然保持自由通行。现阶段,只有部分国家的部分边境段落重新开始了证件检查,主要针对陆路入境。需要注意的是,在指定期限内,前往或离开受控边境的旅客需出示护照(外国人)或身份证(欧盟公民)。
当从捷克、波兰、匈牙利、斯洛文尼亚等国前往其他申根国家时,旅客应预留额外的边境检查时间,预计检查过程会比过去更长。
申根旅游签证和黄金居留卡(如希腊、马耳他永居卡)仍可正常使用,但在指定时段,从某些国家前往其他申根国家时,请预留额外的检查时间。例如,如果持有意大利签证,从斯洛文尼亚飞往意大利,落地后将需要进行入境检查。但这并不意味着持意大利签证的人只能去意大利,他们依然可以前往其他申根国家,只是可能需要经过入境检查。
总之,《申根协议》的暂停实施对来自欧盟以外国家的人士前往意大利及其他申根国家旅行产生了一定的影响。但是,只要提前做好准备、了解并遵守相关规定和要求,你仍然可以享受愉快的旅行体验。
免责声明:文章部分图片来源于百度等常用搜索引擎,所有转载的文章、图片、音频视频文件等资料知识产权归该权利人所有,但因技术能力有限无法查得知识产权来源而无法直接与版权人联系授权事宜,若转载图片可能存在引用不当或版权争议因素,请相关权利方及时通知我们,以便我方迅速删除相关图文内容,避免给双方造成不必要的损失。


