
4月16日,香港投资推广署署长刘凯旋详细披露了新资本投资者入境计划的最新数据。
刘凯旋署长表示,今年3月1日港府公布了新资本投资者入境计划的具体细则和所有条款,并正式开始接受申请。截至4月15日,投资推广署已收到85宗申请。

此前数据显示,截至4月5日,投资推广署已收到超过1800宗咨询和53宗申请,并已顺利完成3宗申请的净资产审查工作。值得注意的是,在随后的短短10天内,便新增了32宗申请。这显示,随着计划的逐步推进,每日申请的数量正在稳步上升。
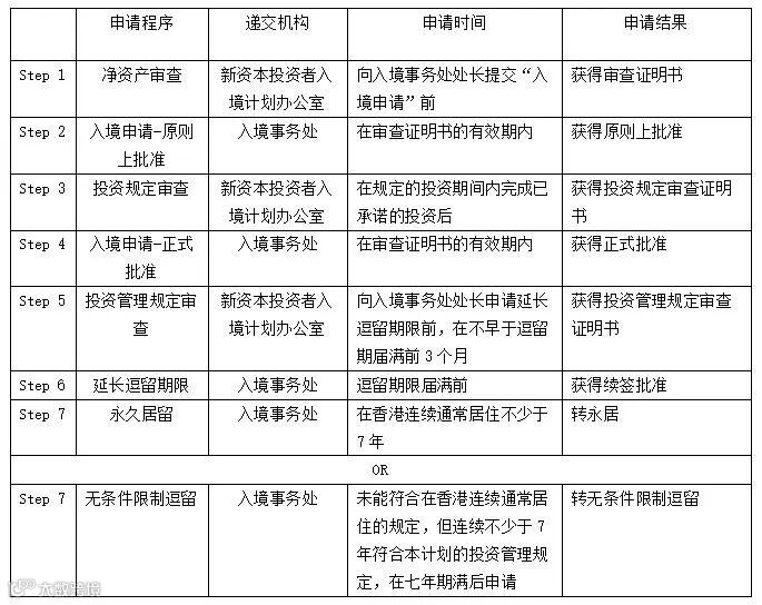
香港新投资移民计划即新资本投资者入境计划,合资格申请人须投资最少3,000万港元于获许投资资产。获批申请人可携同其受养人(包括其配偶及其18岁以下未婚及受养的子女)来港,一般可获准在港逗留两年,期满后可申请延长逗留期限三年,其后可在每个三年期届满时再申请延长逗留期限三年。

新资本投资者入境计划办公室专责统筹有关申请的财务审查事宜,包括净资产审查、符合投资规定和投资管理规定的审查;入境事务处则负责审批根据本计划所提交的签证/进入许可、延长逗留期限和无条件限制逗留的申请。

1. 新资本投资者入境计划净资产审查申请表
a)填写申请表格;
b)正面照片1张,没有帽饰;
c)旅行证件复印件;
d)永久居民身份证明文件副本(如与国籍不同),以及
e)由《会计及财务汇报局条例》(香港法例第588章)所界定的执业会计师所发出的履行规定文件(包括净资产报表)及当中所列的所有相关证明文件(具体见第3条),以协助证明提出净资产审查申请日期前两年的整段期间内的个人净资产。履行规定文件的签发日期与申请人提交净资产审查申请的日期不得相隔超过14个公历日。
2. 个人净资产报表
需要提交3个时点的净资产:填报日、填报日的前一年、填报日的前两年
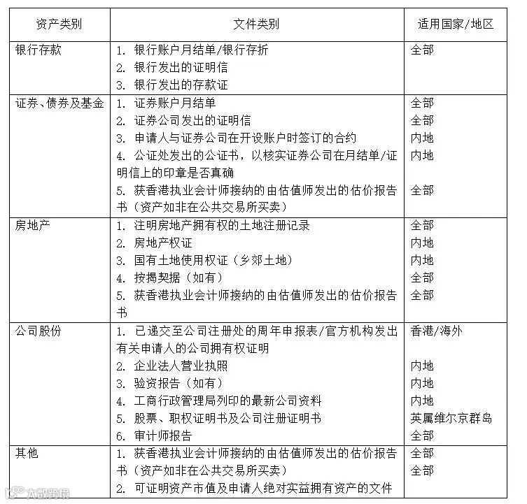
3. 个人净资产类别及证明文件:

1. 新资本投资者入境计划投资规定审查申请书
a)填写申请表格;
b)申请人与受委托金融中介机构的合约副本;
c)由申请人指派的金融中介机构所发出于本计划下申请人就获许投资资产的投资文件;
d)如申请人投资非住宅房地产,申请人需提供购买证明及相关文件,例如:土地注册处记录;以及
e)由《会计及财务汇报局条例》(香港法例第588章)所界定的执业会计师所发出的履行规定文件(包括获许投资资产报表)及当中所列的所有相关证明文件(具体见第3条),包括但不限于上述(c)及(d)段,例如银行结单、银行推荐信及银行有关服务的信件等,以协助证明你符合本计划的投资规定。
2. 获许投资资产报表
3. 获许投资资产类别及检查的文件类别

如果您对香港定居感兴趣,可以长按识别下方二维码联系小楹,如您有需要可以随时联系我们~
免责声明:文章部分图片来源于百度等常用搜索引擎,所有转载的文章、图片、音频视频文件等资料知识产权归该权利人所有,但因技术能力有限无法查得知识产权来源而无法直接与版权人联系授权事宜,若转载图片可能存在引用不当或版权争议因素,请相关权利方及时通知我们,以便我方迅速删除相关图文内容,避免给双方造成不必要的损失。


