
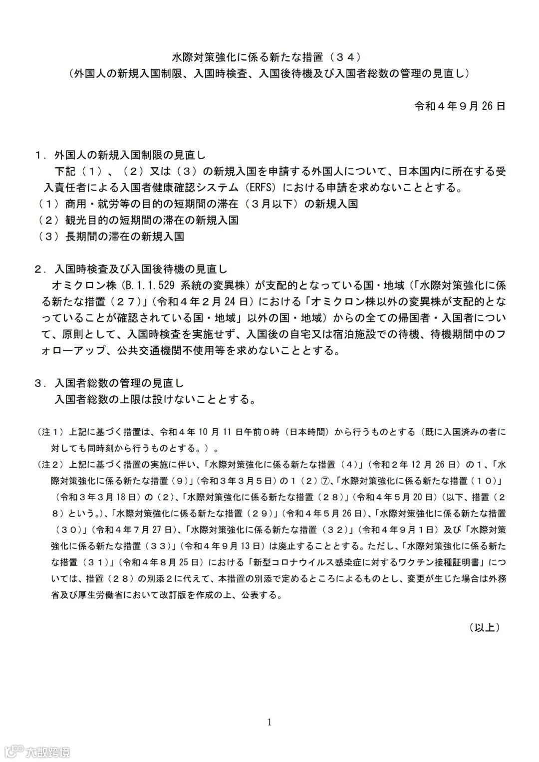
1
对于新规入境的外国人
● 撤销日本入境的人数上限(原上限是5万人/日),无人数上限。
● 10月11日开始,个人观光旅游签证重新开放,不再要求团体旅游。
● 原免签政策重启,包括美国,韩国在内的多达68个国家的免签证入境。中国香港、中国台湾、中国澳门的居民可免签入境日本,持有护照就可以入境,不需要签证。
● 日本签证只要还没过期,将在10月11日后恢复有效。大陆居民持有的日本签证,若10月11日之后仍有效,将可以入境。
2
入境手续及检疫
● 短期商务及就业90天内,短期旅游以及长期目的的入境,不再需要日本国内的接收责任人在“入国者健康确认系统(ERFS)”上预先申请“受付济证”;
关于调整外国人新规入境限制的通知
2022年10月11日0时(日本时间)开始,对“(防疫对策强化新措施(34)(PDF)”中外国人新规入境限制的相关内容做出调整,关于签证申请等新措施详情如下。


1. 调整外国人新规入境限制
解除对外国人新规入境的限制。
目前为止被认定为非“特定情况”目的的新规入境人员,也可以入境。
随着新措施实施,入境政策变化如下所示:
短期商务及就业90天内,短期旅游以及长期目的的入境,不再需要日本国内的接收责任人在“入国者健康确认系统(ERFS)”上预先申请。
外国游客入境不再仅限团队旅游。
目前为止部分访友签证以及过境签证未放开,以后此类签证均可入境。
“探亲、访友”目的的短期签证申请不再需要邀请方提供誓约书。
2. 解除签证暂时失效的限制
2021年12月2日前发行的签证均暂时失效,自2022年10月11日0时(日本时间)以后,恢复以上签证效力。
因此,2022年10月11日0时日本时间以后,持有在有效期内的人员,在签证有效期内可持此签证入境。
-
免签国家和地区(短期滞在) *https://www.mofa.go.jp/mofaj/toko/visa/tanki/novisa.html -
外交及公务护照持有者外交及公务签证免签国 *https://www.mofa.go.jp/mofaj/ca/fna/page22_002019.html -
国际联合通行证(联合国护照)持有者持本国护照执行联合国公务到访日本时有关签证的相关措施。 *https://www.mofa.go.jp/mofaj/ca/fna/page22_003329.html
-
APEC商务旅行卡(ABTC) *https://www.mofa.go.jp/mofaj/gaiko/apec/btc/index.html
前往日本所需手续(10月7日)
1. 疫苗接种证明
(b)采样类型,检测方法(仅限指定的格式有记载的类型、方法。)
(c)检测结果,采样时间,交付日期
(d)医疗机构名称
据调查,用指定的格式可出具检测证明的医疗机构,目前在大使馆的辖区内有如下,供旅客参考。预约检测时,请务必告知核酸检测的目的是前往日本。另外,在收到检测证明时,请务必自行确认记载内容中是否有漏记或错字等不完备之处。
【北京】
· 北京和睦家医院(和睦家医疗)010-5927-7332(日语对应)4008-919191(24小时预约、中/英文)
· 北京莱佛士诊所 010-6462-9054(日语对应)010-6462-9112(中/英文)
· 北京善方国际综合医院(善方医院)185-1007-1968(日语对应)010-6413-6688
· 中日友好医院国际部 010-8420-5121
(检测次日出核酸检测结果,请先领取中日友好医院固定格式的检测证明。领取后,持此检测证明接受医生的检查,请让医生将此检测证明上记载的检测结果填写到日本政府指定的格式上。)
【天津】
· 天津利诺康医学检验实验室 159-0021-2757
【武汉】
· 优康国际诊所(湖北省中西医结合医院内)153-0712-3033(日/中文)
【西安】
· 陝西九州医学检验有限公司 400-0560-963
3. “快速通道”
4.进入日本后
5. 日本政府提醒
不能将任何肉制品、蔬菜或水果带入日本。

所有外国旅客购买医疗保险。

往期推荐 ●
// 1
// 2
// 3
// 4


