
随着马耳他取消旅行限制并全面开放入境,在这个宜出行的黄金夏日,已有多组家庭陆续登陆马耳他,开启了新生活。

看到这里,相信大家也跟小楹一样,对迷人的“他”一见倾心。在沉醉于马耳他浪漫夏日的同时,小楹也收到了一些私信,询问在马耳他定居后就医保险的细节。今天就跟大家分享一下马耳他就医保险的那些事儿:
Q1:看病分几个层级
如果只是简单的感冒、头疼、口腔溃疡等小毛病,可以直接在家附近的药店购买非处方药。部分药店配置有全科医生,也可以咨询药店内的全科医生,按照医生的诊断拿药。
可以选择找家庭医生上门或者去每个片区的Health Center医疗中心。马耳他全国按照居民居住地分为7 个片区(Floriana区、Paola区、Mosta区、Gzira区、Rabat区、Cospicua区、Gozo区),各片区都有一个24 小时运行的医疗中心,所有诊费免收,急诊用药免费。但马耳他实行医药分离,所以一般用药仍然需要患者凭处方自己去药房购买喔。如果家庭医生或者医疗中心能够确诊和治疗,就不必去其他医院了。如果家庭医生或者医疗中心不能确诊或者病情过重,则会将患者转介至更大的医院接受进一步的检查或住院治疗。
预约前往当地公立医院或者私立医院。马耳他最大的公立医院“圣母医院”是集医疗、科研、教学于一体的大型综合性医院,承载全国主要的医疗资源,提供日间诊疗、住院和急诊治疗。“圣詹姆斯医院”则是马耳他最大的私立医院,成立于1984年,是马耳他顶级的国际化私立连锁医疗机构,有五个分院,提供24小时医疗服务。
医院住院治疗之后的患者如果需要进一步康复治疗,医院的医生会将病人推荐到专门的康复医院做进一步的康复训练,直到病人可以康复出院。
Q2:有保险的话可以报销吗?
马耳他永居项目的申请人,按照身份局要求,需要购买保额至少3万欧元的健康保险作为投资的一部分。看病就医是否可以报销,需要根据您的具体就医情况,参照您所购买的健康保险覆盖范围。
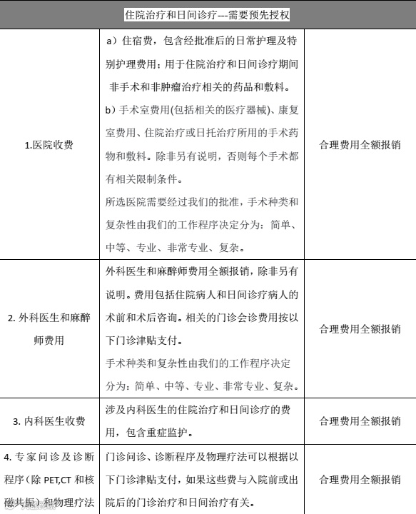
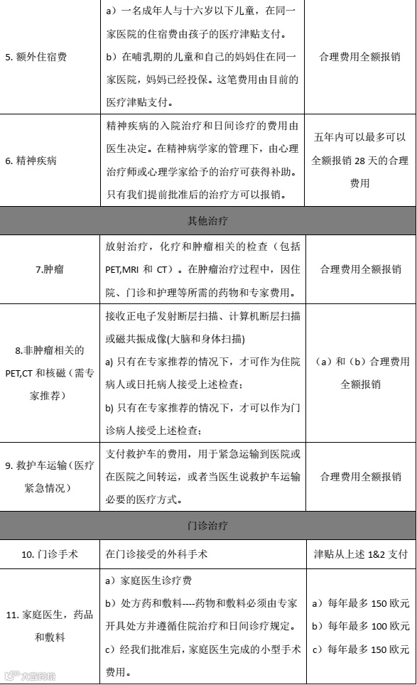
以Atlas保险为例,年度报销额度15万欧元,理赔范围从住院治疗到外科手术、从专家问诊到肿瘤放射,涵盖范围非常之广。另外该保险适用于欧盟经济区、申根和欧盟、英国,即使您在马耳他境外就医,理赔范围内的就医花销也无后顾之忧。




附:Atlas保险报销Tips:
1. 如果需要做手术,并且提前知道手术日期,可以通过保险单上的电话联系保险公司。这种情况下保险公司将直接支付医疗费。
2. 如果是医生、专家就诊或任何不需要医疗干预的情况下,可以自行支付医疗费后将带有自己和医生签字的索赔单、就诊收据等资料一同寄送给保险公司报销。
3. 如果急诊就医,可以致电保险公司,说明保单号,然后医院会负责处理相关费用问题。
最后,小楹预祝所有已经登陆或者正在计划登陆马耳他的朋友们,都能在这里度过一段美好时光!
免责申明:文章部分图片来源于百度等常用搜索引擎,所有转载的文章、图片、音频视频文件等资料知识产权归该权利人所有,但因技术能力有限无法查得知识产权来源而无法直接与版权人联系授权事宜,若转载图片可能存在引用不当或版权争议因素,请相关权利方及时通知我们,以便我方迅速删除相关图文内容,避免给双方造成不必要的损失。


