
2023年华侨生港澳台联考报名已经开启啦!相信同学们都阅览过广东省教育考试院发布的官方报名报考须知了。
但或许大家在读完之后仍不太清楚需要准备哪些资料,如何在网上操作报名,今天小楹就整理了超级详细的报名流程,同学们拿小本本记好!
搜索“广东省教育考试院”官网,进入到广东省教育考试院——“报名报考“——“联合招生“——“学生端入口 联合招生网上报名“。

浏览器中直接访问网址:https://www.eeagd.edu.cn/lzks/main.jsp,网上报名时间:北京时间2023年3月1日09:00-3月15日17:00。


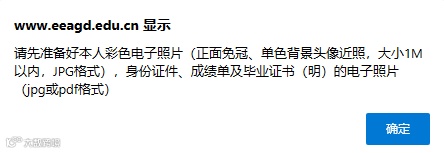
1、彩色电子照片(正面免冠、单色背景头像近照,大小1M以内,JPG格式);
2、身份证、通行证正反面的扫描件或照片(PDF或JPG格式);
3、证明(成绩单和毕业证书(明))的扫描件或照片(PDF或JPG格式);
4、有效邮箱(用于接收验证码等)。
首次登录需先注册。点击“首次注册”,会跳出“考生须知”页面,请仔细逐条阅读须知内容。


阅毕点击“已阅,进入下一步”,出现《考生诚信考试承诺书》,“签订承诺书后进入注册”处勾选,再点击进入注册页面。

依次填写考生本人基本信息。在输入电子邮件地址前,可先登录电子邮箱,准备随时查收验证码邮件。填写正确邮箱地址后,点击“获取验证码”,将电子邮箱中收到的4位验证码填入,验证码请注意区分大小写,有效时间为5分钟。

注意:
1、只注册未填写保存后续任何资料的,3月15日后不得再网上报名。
2、考生务必使用本人常用电子邮箱和手机号码进行注册,如非内地(祖国大陆)手机号码,请加地区号。
3、注册成功后,务必记录保存报名号和密码,便于后续登录。注册信息,不能更改。

点击确认,进入个人信息填写页面,请先认真仔细填写并上传事先准备好准备好的身份证件、成绩单及毕业证书(明)的电子照片(jpg或pdf格式)。

填写基本信息如下图,如实填写即可:
注意1:应届生都是2023年6月毕业;籍贯就是你爷爷的老家,你就看着写,没必要较真。
注意2:上传材料时,先点击:选择文件,再点击:上传附件,出现上传成功的对话框,才说明你上传成功了。

填写联系方式、本人学习经历、家庭关系,如下图:
注意1:必须填写能收到EMS快递的有效地址,不要写国外。
注意2:学习经历写个高中就行,应届生都是:2020-9到2023-6。
注意3:家庭关系,写一个就够了,多写也行。

点击保存,点击确定,开始上传照片:

点击选择照片,系统会自动调节照片尺寸:

然后开始选择考试地点并缴费,如下图:
不要选择考试地点,不要点击提交,直接点击返回,请自己或者老师再检查一遍报名表,再选择考试地点,再提交。考试地点一旦选择,所有信息均不得修改。

华侨生请注意:证件未齐全的华侨生先上传你现有的资料,先完成报名,等材料齐全了,再点击修改。华侨生在现场确认前,可以重新上传报名材料。
港澳台考生报名确认—网上确认:一切检查无误后,选择考试地点,点击提交后,交完报名费,你就算完成报名了。

华侨生考生报名确认—现场确认:
时间:3月21日至29日
地点:暨南大学梁仲景楼
携带报名相关材料

免责申明:文章部分图片来源于百度等常用搜索引擎,所有转载的文章、图片、音频视频文件等资料知识产权归该权利人所有,但因技术能力有限无法查得知识产权来源而无法直接与版权人联系授权事宜,若转载图片可能存在引用不当或版权争议因素,请相关权利方及时通知我们,以便我方迅速删除相关图文内容,避免给双方造成不必要的损失。


