在全球投资移民的版图中,新加坡以其稳定的政治环境、优越的税收制度和成熟的金融体系,持续吸引着全球高净值人士。
其中,GIP方案C因其独特的“家族办公室+自主投资”架构,正成为资产规模超2亿新币的顶级富豪的首选。
今天,小楹将从多个维度解析,为何方案C在诸多路径中脱颖而出,成为兼顾身份规划与财富传承的“优选”方案。
方案C最核心的吸引力在于其赋予申请人对巨额资产的完全掌控权。
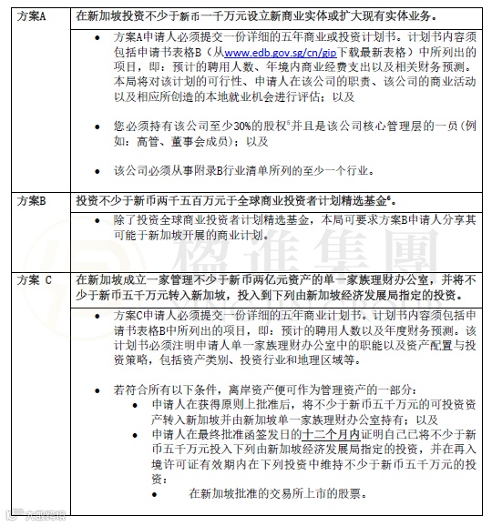
根据要求,申请人需在新加坡设立家族办公室,并将至少5000万新币投入新加坡交易所(SGX)上市的股票。与其他方案相比,方案C的独特之处在于:
投资自主性:股票标的完全由家族办公室自主选择,无需将资金委托给外部基金或合资企业进行管理。
这意味着投资决策权、风控策略和资产配置完全掌握在家族手中,避免了外部管理可能存在的目标不一致、信息不透明或业绩不达预期等风险。
运营轻量化:相较于方案A(投资实体企业)要求雇佣30名以上员工并实际运营业务,方案C的家族办公室结构更加精简。
它不要求实体业务经营,申请人无需分心于企业日常管理,可将精力聚焦于核心的资产配置与家族治理。
方案A/B/C对比
对于注重家族延续与财富传承的顶级富豪而言,方案C不仅仅是一个移民通道,更是一个系统性的家族治理平台。
一体化架构设计:通过“可变动资本公司(VCC)+ 家族办公室”的双重结构,申请人可以将家族成员身份、慈善基金、员工激励计划、下一代教育信托等全部纳入统一框架。
这一架构在法律上实现了资产的有效隔离,降低了因婚姻、债务或继承纠纷导致的财富分割风险。
制度化传承机制:家族办公室可以为年轻家族成员提供正式的工作岗位,协助他们申请工作准证(EP),在实践中逐步培养其投资管理、风险控制和跨文化沟通的能力。
这种“在岗培养”模式,远比单纯的理论教育或外部托管更有利于实现代际平稳过渡。
移民身份的稳定性是高净值人群考量的关键。方案C的续签条件清晰且相对宽松,降低了未来的不确定性。
续签门槛聚焦核心:五年后续签只需满足三个主要条件:
①维持5000万新币的本地股票投资;
②家族办公室年运营支出不低于200万新币,并雇佣至少10名员工(其中5名为新加坡公民,3名为专业投资人士);
③申请人及家人五年内在新加坡累计居住时间超过一半。
对比优势明显:相较于方案A需考核营业额、本地雇佣规模及追加投资等多重商业指标,方案C的要求更为集中和可预期。
只要家族办公室维持基本运营与投资规模,续签便水到渠成,无需担心商业环境波动对续签造成的冲击。
GIP五年续签标准
方案C满足了顶级富豪对资产配置高度个性化的需求。
从被动到主动的转变:与方案B(投资指定基金)的被动管理不同,方案C允许家族办公室根据全球市场变化、家族风险偏好及长期目标,自主制定投资策略。
无论是侧重蓝筹股、新兴行业,还是进行动态的资产轮动,决策链条极短,反应迅速。
全球视野,本地支点:以新加坡上市的股票为基础配置,家族办公室可同时管理全球其他地区的资产,实现真正的跨市场、多类别资产配置。
新加坡作为全球金融中心,为其提供了完善的金融基础设施、法律服务和税务优化环境。
方案C成功地将身份规划与财富管理融为一体,实现了“一个平台,双重目标”。
一站式解决方案:获得新加坡永久居民(PR)身份的过程,本身就是构建一个高效、私密的家族财富管理中心的过程。
家办成为家族全球资产的“中枢大脑”,统筹税务规划、资产托管、投资研究和传承安排。
提升家族凝聚力:通过共同参与家族办公室的治理,家族成员不仅在经济上,更在价值观和使命上得以凝聚。
定期举行的家族会议、投资委员会以及慈善活动,都有助于强化家族文化,实现“富过三代”的愿景。
因此,对于资产规模超2亿新币的高净值人群而言,新加坡GIP方案C无疑是实现身份规划与家族财富永续传承的“优选”路径。然而,这条通往终极配置的道路,选择与谁同行,几乎与选择目的地同等重要。
作为深耕新加坡家办与GIP领域的专业机构,楹进集团正是这样一位值得信赖的同行者,我们深刻理解顶级家族在传承中的核心关切与复杂需求。
我们始终坚信,真正的财富传承,始于一个明智的战略选择,成于一个可靠的专业伙伴。楹进集团愿以全球视野与本土智慧,助您在新加坡这片稳健的土壤上,筑牢家族百年基业,实现财富、身份与价值的和谐统一。

