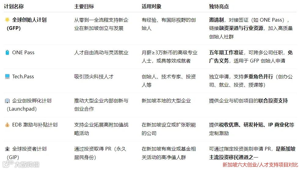
想在亚洲大展拳脚?新加坡刚刚为全球顶尖创业者量身定制了一个超强“大礼包”——全球创始人计划(Global Founder Programme, GFP)。
2025年4月,新加坡经济发展局(EDB)正式推出这个战略级项目,目标很明确:吸引那些经验丰富的“老炮”企业家,把新加坡作为他们下一段商业征程的起点和加速器。
简单说,新加坡现在就是全球创业圈的香饽饽,这里聚集了超过4500家科技初创公司、500多家风投机构和200多个加速器,生态不要太热闹!
更硬核的是:法律稳如磐石、数字基建全球领先、商业环境开放包容。这些优势加一块儿,让新加坡成了顶级创始人扎堆落户的首选地之一。
GFP怎么帮到你?不是撒钱,是全程“保姆级”陪跑!
GFP可不是简单的发发签证,它提供的是贯穿你创业全周期的深度支持,分了三个关键阶段:
1、Start:落地安家,先站稳脚跟
拿到EDB邀请函,直接申请超给力的 ONE Pass(5年长期签证,支持你同时创业或在多家公司任职)。
帮你快速对接新加坡的专业资源、监管网络和创业者圈子,不让你两眼一抹黑。
安家不用愁,教育、住房这些家庭琐事也有人给你靠谱建议。
贴心的是:配偶能轻松申请工作许可,孩子也能顺利拿到家属准证,全家搬来没压力。
2、Build:撸起袖子,团队和产品搞起来
找合伙人、招核心员工?GFP协助他们申请 Tech.Pass 或就业准证,人才引进快人一步。
缺钱、缺客户、缺行业老司机指点?直接帮你对接风投、潜在大客户和资深顾问。
EDB自家的 Venture Builder 计划和行业专家亲自下场,帮你找准市场定位、打磨产品策略。
想搞个试点项目验证想法?还有机会拿到落地资金支持,真金白银助你起步。
3、Accelerate:搞钱扩张,冲向全球
要融资扩张?SG Growth Capital政府基金、本地家族办公室、区域VC… 投资人资源直接推给你。
想提升品牌国际影响力?EDB的全球社交媒体平台和国际合作伙伴帮你曝光。
瞄准东南亚或全球市场?精准引荐拓展渠道和资源。
更重要的是,让你融入顶级创始人圈子,建立长期有价值的商业人脉网。
GFP走的是“少而精”路线,只接受受邀申请,目标锁定这几类硬核创业者:
成功过的创始人: 亲手把初创公司做成全球性企业的“老司机”。
企业内拓荒者: 在跨国公司或独角兽里主导过新业务线并成功做大的高管。
深科技大牛: 在AI、硬科技、医疗、绿色经济这些前沿领域,有实实在在商业化成果的专家。
划重点: GFP不是给那些只想把现有公司搬个家,或者还在摸索期的小白准备的。它找的是真正有能力、有决心在新加坡开辟新天地的成熟创业者。
最后,新加坡凭啥让大佬们心动?总结几个硬核理由:
创业省心: 注册公司、开银行账户、身份认证?统统在线搞定,效率贼高。
真·省钱: 没有资本利得税! 初创企业还有税收减免政策,赚到钱更划算。
钱多好融资: 500+风投机构 + 1400+家族办公室扎堆,妥妥的亚太融资中心,找钱不难。
市场潜力大: 背靠全球市场,辐射整个东南亚,政府还特别支持创新试点项目。
研发实力强: 坐拥4.7万科研人才,政府砸下4.4亿新元(S$440M)专门支持深科技发展。
生活超宜居: 安全、多元、顶级教育资源丰富,拖家带口长期发展没后顾之忧。
一句话总结GFP: 新加坡这回是下了血本,要把全球最顶尖、最有潜力的创业者“深度绑定”到它的商业生态里。
通过ONE Pass、Tech.Pass这些灵活签证,加上贯穿全程的强力支持,GFP打造了一条让创始人从“落地生根”到“全球开花”的黄金通道。
它不追求数量,只锁定质量——目标就是那些真心实意要在新加坡创新、创业、改变世界的牛人。
免责声明:本文图片源自百度等搜索引擎,所有转载内容的知识产权归原权利人所有。因技术能力限制,无法直接联系版权人授权。若存在版权争议,请相关权利方及时通知,以便迅速删除,避免不必要损失。

