前往欧洲旅行时在护照上盖章可能会成为过去式,因为新的入境/出境系统EES(Entry Exit System)将于2025年10月12日推出。该系统将用高科技扫描流程取代以往的人工盖章程序。
具体来说,EES 是一个数字平台,依赖于收集旅客面部扫描和指纹扫描等生物识别数据。对于拒绝提供筛查所需的生物识别数据的旅客,他们将被拒绝入境。
入境/出境系统(EES)将在未来 6 个月内逐步完成部署,覆盖 29 个欧洲国家(下图)的机场边防。 这些欧洲国家将分阶段引入 EES 系统的不同元素,包括收集生物识别数据,例如面部图像和指纹。在此期间,意味着旅客的生物识别数据(面部图像和指纹)可能不会立即在每个过境点被收集,其个人信息也可能不会在系统中登记,护照将依旧盖章,过渡期间逐步实施将持续到 2026 年 4 月 9 日。
从 2026 年 4 月 10 日起,EES 系统将在使用该系统的欧洲国家地区所有外部边境过境点全面运行,用于在非欧盟国民每次跨越以下使用该系统的欧洲国家/地区的外部边境旅行时,记录其短期停留情况:
法律依据: (EU)第 2017/2226 号条例 和 (EU)第1534号条例.
哪些国家的国民必须在 EES 中进行登记?
“短期停留”是指在 180 天的期限内最多停留 90 天。对于所有使用 EES 的欧洲国家/地区而言,这一期限应作为一个单独的期限进行计算。
该系统适用于满足以下条件的非欧盟国民:
-
前往使用 EES 的欧洲国家/地区需要一份短期居留签证的旅客 (如持中国大陆护照公民)
或者
您的出入境或拒绝入境信息将以电子方式记录在 EES 中。
例外:尽管属于欧盟成员国,但在塞浦路斯和爱尔兰,护照仍然需要手动盖章。
为什么需要实施EES ?
- 使边境检查更加现代和高效:
EES 系统将逐步使用数字系统取代护照出入境盖戳,该系统使用电子记录旅客进出境时的情况,使边境检查更快捷并帮助工作人员更有效地工作。 - 让跨境旅行更轻松、更快捷:
通过 EES 系统,由于更快捷的检查、自助服务选项以及可以提前提供旅客信息,旅客将花费更少的时间在边境检查。 - 防止不正常移民:
EES 系统将帮助追踪进出申根区的旅客,使用指纹和面部图像数据阻止逾期逗留、使用假身份或滥用免签证旅行。 - 加强申根地区的安全:
EES 系统将为边境官员和执法当局提供重要的旅客信息,帮助边境官员发现安全风险并支援打击严重犯罪和恐怖主义。
EES 会收集哪些数据?
每次到达使用 EES 的欧洲国家/地区的外部边境时,您都需要提供您的个人数据。
EES 将收集、记录并存储:
-
旅行证件上载明的数据(如全名、出生日期等) -
每次出入境的日期和地点 -
面部图像和指纹(统称为“生物识别数据”) -
您是否曾被拒绝入境。
根据收集到的生物识别数据,将创建生物识别信息模板并存储在共享生物识别信息匹配服务中。
如果您持有进入申根地区的短期居留签证,那么您的指纹已经存储在签证信息系统 (VIS) 中,不会再次存储在 EES 中。
根据您的具体情况,系统还会从以下位置收集您的个人信息:
-
签证信息系统(包含其他个人信息) -
欧洲旅行信息和授权系统 (ETIAS),特别是您的 ETIAS 旅行授权状态,以及您是否是欧盟国民的家庭成员(如适用)。
这一切都将完全按照数据保护规则和权利进行。
EES 为什么会收集您的数据?
EES 将收集和处理您的数据,以便:
-
提高外部边境管理的效率 -
防止非正常移民 -
促进移民流动的管理 -
识别无权入境或超过其允许停留期限的旅客 -
识别使用虚假身份或假护照的旅客 -
帮助预防、侦查和调查恐怖主义罪行或其他严重犯罪。
这是根据 (EU) 第 2017/2226 号法规,特别是第二章和第三章第 14、16 至 19 和 23 条的要求。
如何告知您个人数据的处理情况?
当您跨越实施 EES 的欧洲国家/地区的外部边境进行短期逗留(在任何 180 天的期限内最多停留 90 天)时,您将获得有关 EES 以及相关权利的书面信息。
有关建立出入境信息系统的 (EU) 第 2017/2226 号法规中规定了在 EES 中收集和存储个人数据的条件。
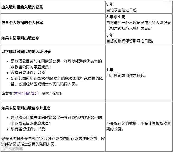
EES 会保留您个人数据多久?
您的数据只会按照收集目的和下表所列的具体期限保存在系统中。
如果逾期逗留会如何?
如果您的逗留期超过所许可时长,您将被视为‘逾期逗留者’。
如果您是逾期逗留者,有关当局可以根据使用 EES 系统的相应欧洲国家国家立法来执行相关措施(例如,您可能被驱逐出境);您可能受到行政罚款或拘留;您将来可能被拒重新进入欧盟。
作为逾期逗留者,如果您向主管当局(如边境或移民当局)提供可信的证据,证明您出于不可预见或暂缓方案的情况(例如因严重受伤而住院)而超过许可逗留期限,则可以在系统中修改您的数据。
自动化如何为非欧盟国民的过境提供便利?
使用 EES 的欧洲国家/地区可以自行决定是否在其流程中推广自动化。自动化意味着,非欧盟国民可以受益于专用设备 – “自助服务系统”。如果过境站提供自助服务系统,您可以:
-
在过境时进行登记 -
查看您的数据是否仍记录在 EES 中,如果没有, -
您可以上传您的数据,以供护照检查人员进行后续验证。
使用自助服务系统后,您可以前往边境检查通道,那里的护照检查人员已经收到:
-
来自自助服务系统的信息(包括核对其他数据库) -
您的身份确认 -
您的剩余停留时间
然后,护照检查人员将提出其他问题,之后再决定准许或拒绝您进入各地区。
到达护照检查人员处之前的自动化边境检查流程将有助于逐步减少排队现象。自动化取代了耗时的人工检查。
您需要持有哪种护照才能使用自助服务系统
您需要持有生物识别护照 - 护照上包含一个载有您在申请护照时为您采集的生物识别信息的芯片。
如果您没有生物识别护照,将无法使用自助服务系统。
如果没有生物识别护照,我是否会被拒绝入境?
不会。原则上不会以此为由拒绝您入境,因为前往使用 EES 的欧洲国家/地区旅行可以使用有效的生物识别护照和非生物识别护照。
成员国通常可接受大多数旅行证件,包括非生物识别护照。
https://travel-europe.europa.eu/ees

