为了推动引导绿色数据中心建设,建立数据中心节能示范工程,总结数据中心节能管理经验,促进我国数据中心绿色节能技术的应用,中国数据中心产业发展联盟在全行业开展了“数据中心节能减排先进单位和优秀服务商”的推荐评选活动,有69家相关单位参与推荐和评选活动。12月19日,第八届中国绿色数据中心技术大会(GDCC 2017)在北京国宾酒店举行,中数盟评选出数据中心节能减排先进单位17家,数据中心节能减排优秀服务商13家,深圳市宝腾互联科技有限公司被评为“数据中心节能减排先进单位”。

会议现场

中数盟秘书长郑宏发表讲话

2017数据中心节能减排先进单位
宝德(深圳·观澜)云计算数据中心采用领先节能技术和国际顶尖设备降低机房能耗,2016年平均PUE为1.5,并获得数据中心绿色节能示范项目4星级证书,成为数据中心行业标杆;宝德数据中心2016年比2015年节省电费500万元。

观澜数据中心近三年PUE值
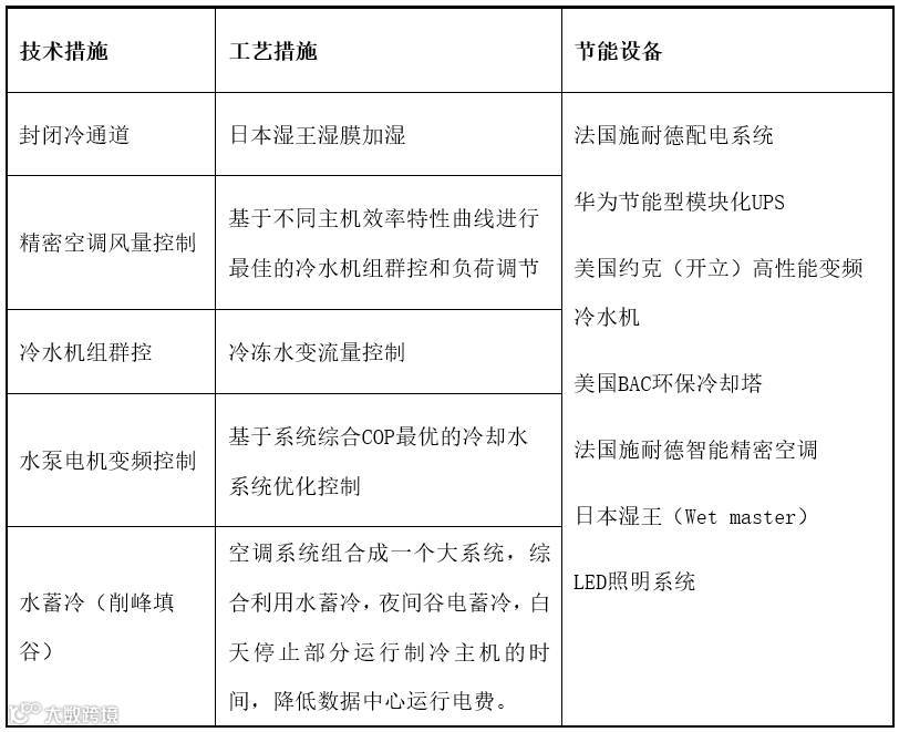
节能措施

“2017数据中心节能减排先进单位”荣誉,是对宝腾互联和宝德数据中心实力的进一步认可。作为行业绿色节能标杆型数据中心,宝德(深圳·观澜)云计算数据中心将肩负节能示范推广作用,不断总结数据中心节能管理经验,推动绿色数据中心建设,促进我国数据中心绿色节能技术的应用。


