
近日,美国驻上海总领事馆签证处在官方微博发布了美国签证免面谈代传递申请的新政策:从2023年2月20日起,中国大陆的美国签证免面谈代传递申请不再统一由美国驻广州总领事馆处理,签证申请材料会被递交到申请人所在领区对应的使领馆。

公告还提醒申请人,在线填写DS-160申请表时,务必要选择正确的使领馆;比如:申请人在云南省,便需要在DS-160申请表上选择“中国,北京”。这意味着,其他领区,比如北京领区的申请人递交后,三个工作日就能拿到美国签证了。
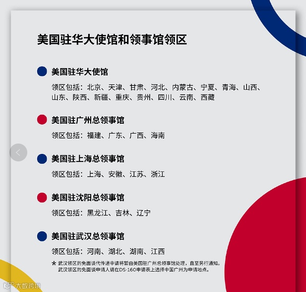
以下是中国大陆各领区的城市明细:

需要注意的是,武汉领事馆的免面谈代传递申请仍由美国驻广州总领事馆处理,直至另行通知。来自武汉领事馆的申请人应在DS-160申请表上选择“中国,广州”作为申请地点。
什么是美国签证免面谈代传递?
美国签证免面谈代传递服务指的是申请人无需前往使/领事馆进行面谈,以简化签证申请流程。不论是首次申请美国签证或者续签,申请流程大致相同。
要注意的是,即使护照到期,但签证可能仍然有效。申请人可以使用包含有效签证的旧护照和有效的新护照前往美国;也可以使用签证免面谈代传递加快申请流程。
通常情况下,使用该服务则无需前往使/领事馆进行面谈;但是,同面谈一样,免面谈并不能保证签证申请成功。在某些情况下,使/领事馆在审查并通过免面谈提交的申请之后,可能要求申请人亲自前往使/领馆进行面谈。现在,中国大陆的美国签证免面谈代传递申请的新政策,这对于申请者而言,可谓是一大利好消息!
满足哪些条件可以申请免面谈代传递:
如果申请人的年龄符合特定年龄段或者在申请人的美国签证依然有效或失效后12个月内(现延长至48个月)进行续签,申请人可能符合申请免面谈的条件。但是,如果含美国签证的护照已经遗失或被盗,无论该签证是否仍然有效,都无法使用免面谈服务。

√ 根据年龄而设定的条件:
1)14岁以下和80岁(含)以上的申请人,并且最近一次美国签证申请没有被拒签,可通过免面谈服务申请签证。
2)申请人必须为中国公民或居民。
3)申请人本人必须在中国境内。
√ 根据之前获得的美国签证和过往的赴美记录而设定的条件:
1)如果申请人续签上一个美国签证且其仍然有效,或失效不超过12个月(现延长至48个月),申请人可能符合免面谈代传递条件。
2)申请人之前获得过美国签证,并且可以提供该签证的原件。
3)如果申请人之前的签证是贴在外交护照、公务护照或公务普通护照上,但又无法提交该护照和签证原件,这种情况下申请人可以附上护照和签证的复印件。需要注意的是,该政策仅适用于使用因私护照再次申请美国签证且上一个美国签证是贴签在由中国外交部或外事办公室签发的因公护照上的中国公民。
4)如果申请人依然使用因公护照申请签证,请联系外交部或相应的外事办公室代为提交办理。
5)申请人之前获得签证时的年龄必须在14岁(含)以上,且必须采集过指纹。
6)申请人必须为中国公民或居民。
7)申请人必须在中国境内。
8)申请人计划续签的美国签证之前必须是在美国于中国大陆(北京、成都、广州、上海或沈阳)使领馆或香港的总领事馆的领事处签发的。
9)申请人申请的必须是同一类型的签证。例如,之前获得的是B类签证,而本次申请还是B类签证。
10)除非申请人当前的签证是根据配偶或父母的签证所签发,否则在大多数情况下,申请人当前的签证必须获得美国国务院互惠政策中规定的最长有效期,该有效期会根据申请人的国籍和签证类别而有所不同。例如:中国国籍的F-1学生签证申请人必须持有有效期约为五年的签证,但F-2签证申请人可以凭少于最长有效期的签证提交续签申请。
11)如果申请人的护照上有两个签证,只要签证依然有效,或失效不超过12个月(现延长至48个月),申请人可以依据二者之一(第一个或最近失效的签证)申请免面谈。
√ 符合续签免面谈代传递条件 :
1)F-1类签证:申请人必须在上一个签证注明的同一所美国学校或机构,在同一学位水平继续学习同一个项目。如果上一个签证注明的学校或机构与申请人新的I-20表格上的不一致,那么申请人便需要亲自前往使/领馆进行面谈。
2)J-1类签证:申请人必须在上一个签证注明的同一所机构继续参加同一个交流项目。如果上一个签证注明的机构与申请人新的DS-2019表格上的不一致,那么申请人便需要亲自前往使/领馆进行面谈。
3)H-1B类签证:申请人必须受雇于上一个签证注明的同一雇主。如果上一个签证注明的雇主与您新的I-797表格上的不一致,那么申请人便需要亲自前往使/领馆进行面谈。
往期推荐 ●
// 1
// 2
// 3
// 4


