
[选地接]致力成为文旅产业资源连接第一平台,以线上平台和线下大会的方式汇集旅业资源,连接行业供需,同业找资源都上选地接。
旅游旺季来了,但旅行社的日子并不好过
疫情三年,对各行各业的影响,远比我们想象的要深远。有全民性的报复性出游,有某些目的地的井喷、也有部分品类的窜红,但整体的旅游业务并没有预期中火爆。
这种表面的喧嚣,是虚假的繁荣:出游不等于旅游,旅游不等于消费,消费不一定和旅游从业者有关。对旅游行业来说,固然有短期的、结构性的增长,但整体消费降级却是大势。复苏之路,道阻且长。
经济环境和消费需求变了,资源供给和人才结构也变了,疫后的第一个暑期旺季,大小旅行社在产品交付、服务品质的把控上,正在承受着史无前例的压力。
一方面,旅行社被困在系统里刷票,被资源方卡脖子。另一方面,消费者越来越挑剔,甚至过度维权。在供给和需求两端同时承压的情况下,旅游服务到底该怎么做?
购物团的价格是真香,纯玩团的服务不一定
拼多多在全球大杀四方,阿里被迫要回归淘宝,刘强东也说:“低价是我们过去成功最重要的武器,以后也是唯一基础性武器。”今年的 618 ,各家电商都非常有默契,直接干价格。
环境变了,情怀的韭菜不好割了。把产品做贵不是本事,在保证品质稳定的情况下把价格打下来才是王道。低价是“1”,品质和服务是两个“0”,失去了低价优势 ,其他所谓的竞争优势都会归零。
购物团,称霸旅游行业多年,最大杀手锏就是低价。可以想见,在接下来消费力下行的行业复苏环境下,购物团虽不至于迎来第二春,但日子应该不会太难。
购物团,低价实实在在。纯玩团,服务却不一定就好。能做到“所见所得,品质稳定“,就已经跑赢 99% 的同行。疫后的首个暑期旺季,我感受到了旅游行业的焦虑、隐忧,也看到了几个慢变量。

变量一
抖音们向左携程们向右
这两年,抖音等平台步步切入旅游业务的腹地,上线日历房、新开邮轮品类等动作不断。而携程等 OTA 渠道也在直播、内容等方面做了很大投入。
每逢神仙打架,媒体就很亢奋。看问题的角度不同,观点也就各有偏颇。对旅游从业者来说,更关心的无非是:哪里会有机会?哪里又会是坑?
1)“价值模型”与“流量模型”
流量、转化和服务,是所有商业模型底层的三个要素。做生意的本质,是能力变现:要么你有获取流量的能力,要么你有成交转化的能力,要么你有交付产品或服务的能力。并且这三个要素,是存在上下游关系的。做生意的价值定位不同,打法也就不同。
以旅游业务为例:平台或 OTA 提供流量,组团社负责销售转化,地接社、酒店等资源方提供服务。这是一条价值链路,传递的是价值,前端与后端,精诚协作,各司其职。这种“价值模型”自然是纯玩团流派的价值主张,也被他们自诩为阳光大道。
购物团流派则另辟蹊径,选择了“流量模型”:把旅游供应链变成,接自来水的游戏。平台或 OTA 给组团社导流,组团社给地接社导流,地接社给资源方、购物店导流。前端对后端层层扒皮,变现的压力传递到末端,只能层层加码,通过扣成本或加点购物等增项来填窟窿。
为什么旅游行业,更习惯或偏爱流量模型?因为跟团游业务基本都是一锤子买卖,所以更适用单次博弈模型。最终,购物团进化成了,供需双方相互割韭菜的智力游戏。
2)不是电商需要抖音,而是抖音需要电商
抖音是内容平台,但光靠内容变现,是很难盈利的。看看优爱腾三家的日子,你就不难理解当年抖音的焦虑。它虽然拿到了巨大的流量,但流量要依托某种能力才能变现。
所以抖音杀入电商,是完善自身业务模型的重要战略。这也是淘宝们早就证明过的、有确定性的生意模型。何况交易和内容一样,也是重要的流量场景。内容+交易,双轮驱动,形成正向回路。
抖音需要通过电商的能力来变现,所以抖音需要电商,这容易理解。难道电商不需要抖音,不需要流量吗?
在抖音没做电商之前,电商的生态已经成熟,版图也相对稳定。这种情况下,抖音平台的流量迟早会进入电商的池子。但抖音一旦开始做电商,就等于在上游修了大坝,提前把流量拦截了。
再回到旅游行业,虽然目的地和旅游产品本身就是优质内容,导游和定制师也有达人潜质。但不好意思,在抖音的FACT经营矩阵模型下,旅行社并没有太多的机会,除非转型做 MCN 。
房、餐、景等资源方倒是可以作为商家入驻。如果有成熟的线上运营团队的话,无非是多接了个流量管道。
直播注定是赢家通吃的生意。很多培训机构、MCN 在忽悠客户时,总喜欢拿淘宝做案例。意思是说,现在不在抖音做直播,等于当年没在淘宝开网店。
其实逻辑并不对等,真实的情况是:现在忽悠品牌做自播等于当年忽悠品牌方做直营电商,上线自己的官方商城。具体原因我有机会单独开文聊,你可以先自己细品。
3)平台切蛋糕,渠道练内功
平台的本质是有自生流量,比如抖音是内容平台,微信是社交平台。内容能给抖音带来源源不断的流量,但想盈利就得依托别的能力。
抖音做电商的基因是提前筑坝、“截胡”,因此他自称“兴趣电商”,也就是在客户本来没有需求时,直接激发购买行为。冲动消费之下,必然退货率也高。对于旅游来说,需求是泛需求,产品是非标品,所以在抖音卖旅游,成交率、核销率,不忍直视。
渠道的本质是品类生态位,品类的本质是消费场景,比如 OTA 是旅游专营店。访问 OTA 的客户,一般都是已经产生了消费意愿。所以,渠道流量是需求更明确的流量,可能流量不大,但价值更高。
对此我曾在《渠道将死,流量为王?》一文详细论述,不展开。平台的焦虑是变现,渠道的焦虑是流量。有流量的想白嫖能力,有能力的想白嫖流量。平台和渠道,组团和地接,相爱相杀,攻守平衡。
平台会习惯性用流量思维,去切存量的生意。抖音们切入旅游,只是寻求流量变现。无论是开通 POI 还是商店、或者上线日历房,对行业来说都是在“发明轮子”,是携客户抄 OTA 的作业,打 OTA 的劫而已。
抖音做旅游,本质是在切存量市场的蛋糕,对行业的贡献微乎其微。既没有降低交易成本,提升行业生产力,也没能赋能商家提升经营水平。
劣币驱逐良币,抖音扣点6%加达人抽成 10-15%打穿了跟团的毛利率,把纯玩团挤下了牌桌。抖音电商本质上是“流量模型”,所以直播间充斥着低价团、购物团。
流量会赢家通吃,渠道得适者生存。面对平台的攻势,渠道只能选择价值思维,往行业更深层挖护城河。在“流量、转化和服务”的三角模型里,渠道的优势在转化,机会在服务。
曾经 OTA 们依托互联网的红利,也打了传统组团社、批发商的劫。但在也凭借“落地散”、“标品化”、“透明化”、“品牌化”这“新四大发明”,切实推动旅游行业前进了一大步。(见《旅游这门生意,还有未来吗?》)
“标品化”、“透明化”的作业很好抄,“品牌化”有一定门槛,“落地散”(地接+交通的动态打包能力),则是少数头部企业的核武器,连美团、飞猪等渠道至今也未能攻克。
沿着价值链路,行业再往下挖,似乎也就只有“主动下场或赋能商家,提升服务水平”一条道了。所以,OTA 纷纷开始拓展线下门市、建度假区、开酒店民宿,等等。一哥携程甚至上线了司导系统、发布服务 SOP 。
变量二
从把产品说清楚到把服务说清楚
旅游的销售渠道分散,供应链也分散。组团社,采购多家地接社,地接社备选多家资源,这些都是常规操作。不同合作方,鱼龙混杂,这也加剧了服务的不稳定性。
另外,供应链的层级越多,越容易形成信息不对称。何况,销售端的过度承诺也是司空见惯。再加上,如今短视频平台对目的地的过度美化,更是大大提高了游客出游前的心理阈值。
2)交付服务是个复杂且难的工作
说一件事难,是指:目标明确,步骤简单,但想达成并不容易,比如射中靶心。说一件事复杂,是指方向明确,但步骤多且路径不太明确,同时还可能遇到很多变量。旅游服务的交付,就是这样一件既复杂且难的工作。
旅游从业者比其他任何行业的人,都更期待“国泰民安,风调雨顺”。旅游服务的交付,不仅要面对战争、瘟疫、动乱、地震、洪水等大灾难,还得面对下雨、刮风、高温、堵车等小麻烦。另外,衔接脱节、经验不足、服务状态不稳定等人为失误,也在所难免。
何况体验本就是一个主观的感受。同一份计划,游客的期待,与旅行社的执行可能并不同频。同一件事情,站在游客角度和站在地接角度,感受也可能大相径庭。旅行社习惯性谈“履约”,不提满意度,很多时候也是逼不得已。
当然也正因为旅游服务交付复杂且难,所以如果真正能做到服务好且水平稳定,就一定能形成口碑,甚至做出品牌。
3)怎么把服务说清楚
一条产品的好坏,难道点评的分数和内容不能说明问题吗?能,但不够。因为,点评都是事后反馈,而出游体验的过程仍是一个黑箱。
这留给地接社很大的操作空间,服务不够赔礼道歉来凑是常规操作,甚至用送礼返现等方式来操纵点评也时有发生。即使客人点评是真实的,也多是主观的、碎片的、离散的、相互矛盾的。
另外,从产品涉及的房餐车景导这几大具体元素来看,房餐景的好坏可以通过各大电商平台等,第三方点评数据来验证。但所有导游和司机的服务评价是耦合在同一条甚至多条产品里的,这也就必然导致劣币驱逐良币。
所以,把产品说清楚容易,但把服务说清楚很难。所谓把服务说清楚,不是单纯的列条款,而是要让服务变得:可感知,且可控制。
携程做出了很有价值的尝试:把对司机、导游的管理和评价,单列出来。用 SOP 把具体跟团服务的流程、标准、工具等明确下来。
SOP 的本质是对优秀地接、优秀导游服务能力的萃取。然后,通过信息化的手段,把这个服务能力装进系统,把服务的过程呈现出来。让带团工作省心,让跟团体验放心。
虽然初期的系统功能很粗糙,标准也仍需不断完善。路虽远,行则将至。

变量三
从做满意度回归做服务
满意度是衡量服务水平的重要指标。跟团产品的服务重心,在过去很长一段时间,也多是聚焦在“做数据上”。对此我曾在《旅游圈 99%的人都在假装做服务》一文中有过详细论述。
携程跟团服务系统的上线,本质上是重新将服务聚焦到过程和行为上。但行好事,莫问前程。
1)被互联网宠坏的游客
“我们会带个小孩,有家庭房吗?家庭房四十平以上就可以,房间不能吵,保证隔音,房间里必须有绿植。店里洗床单被套提前打视频给我看,让我知道换上去的是洗过的。
停车场离进房间不能超过五分钟,我孩子到陌生环境会哭,周围要有大型超市还有夜市,客栈要保证空调恒温我怕孩子感冒,房间香薰必须保证小孩子可以安全闻到,其他住客素质要高,不能吓到我的小孩子。
最好离公安局近一点,万一我孩子出问题可以随时报警,警察需要三分钟内赶到,行程里的风景一定要看到,天气要好,坐车时间不能超过两小时就可以了,车上会准备茶水点心吧?还有最后一个小要求,导游能不能全程微笑服务,让我们体会一下家的感觉。谢谢”
上述是前几日我同事发到工作群里的截图内容,考虑到游客隐私我没有直接放图,但内容我一字未改。就这点“小要求“,我不知道有多少旅游同行敢接招?
这些年精致利己主义思潮肆虐,疫情之后尤甚。妖风四起,能作的人越来越多了。商家“客户至上”的过度营销,又在盲目带节奏。
一大波巨婴,走上了社会。有手有脚的成年人,跟团后腿不能行、手不能提。天天被老板 PUA 没问题,一出门却特别玻璃心,一言不合就爆炸。
中国人素来就很物质,服务的价值长期得不到尊重。如今,一线服务人员的工作环境越来越差了。被社会毒打和折磨的现代人,一有机会就开始报复社会。
为难别人,似乎成了成就感、快感的源泉。 苦钱时有多卑微,消费时就有多跋扈。整个社会戾气越来越重,恶意在各个消费领域流动。
2)被资源困住的旅行社
旅行社业务长期受“资源思维”影响,将控票、切位视作核心竞争力,甚至唯一竞争力。在过去相当长的一段时间内,目的地资源确实也给地接社提供了很多”特殊支持“,比如团队位、团队价等。
资源红利、政策红利都是建立在别人”支持“的基础之上的,在面临市场环境变化时必定根基不稳。所以,越来越多的旅行社被困在了抢票系统里。
所有外部资源在给你赋能时,同时也给你戴上了枷锁。比如,当你手握故宫门票时,你是没有压力和动力去打磨讲解水平的,毕竟你不缺生意。
当你手上没有故宫门票时,为了做生意,你就可以将专业的讲解变成产品。但如果你只是把讲解外包给导游自己去发挥,你的产品同样又会受制于人。所以,持续研发、打磨讲解词才应该是你的核心能力。
打铁还需自身硬,当资源红利渐渐见底,就到了拼能力红利的时候了。不是现在的生意难做,而是以前的生意太好做了。你能力的边界,就是你的业务边界。你能力的高低,决定你的定价权和利润水平。
3)不要让手段异化为目的
做服务不应该只是“做满意度数据”。做数据的背后是为了“要流量”,面对的是未来的客人,不是当下的客人。所以,抓满意度并不是你在服务客户,而是客户在服务你,本质上是客户在配合你做销售。
经常会听到同行发大愿:要做 100%满意的产品。 对工作有极致的要求,这没错。但别太执着于结果,有数据洁癖,是种“强迫症”。
无论是因为想做营销,还是真想做服务。世界是公平的,你想要获得某样东西,就得拿别的来交换。想做 100%满意度,可能被“反噬”,最终背离初心,失去:真实感、公平性、性价比。
为何会失去真实感?
即便你能做到 100%, 在常规认知里,也会被认为是刷的,反倒给人不真实感。你越渲染,客户的心理阈值越高,越挑剔。再美好的东西也抵不过人性,人们常常通过刻意贬低别人来建立优越感。
最终,你为了护住面子,只得粉饰太平,牺牲真相。所以,我不反对你偷偷努力,但千万别拿百分百满意度说事。营销之日,便是破功之时。好运气不会一直站在你这边。
为何又会失去公平性?
百家饭养百种人,众口难调,服务一定得有边界和标准。如果,一味地讨好,必定助长“按闹分配”。“闹者”会挤兑服务资源,当然也势必会增加服务成本,而最终却是所有的客户共同承担。
这是助纣为虐,欺负老实人。老实人逼急了也会差评,会投诉,或者选择离开。这也是劣币驱逐良币。
为何还会失去性价比?
从投诉、差评中我们不断获得“点子”,为了兼顾公平,把“闹者”的诉求变成普世的标准。结果产品一直在做“加法”,成本越来越高。最终会脱离市场。
毕竟,客户没有理由为了你的情怀买单。离开规模谈商业模式,不是蠢,就是坏。
何况,满意度是一个结果,你的努力只是必要条件,但不是充分条件。同行的表现、环境的影响,以及客户的预期,等等,都是重要的参照系。
满意度也不应是衡量服务水平的唯一指标。满意度好,不代表你服务好,可能是客人比较好说话。满意度不好,也不代表你的服务就一定不好,也可能是客人过度维权。
建立多维的服务评估体系,比一味追求高满意度更有价值。这就如同,人如果把价值感全部建立在外部评价之上,最终会失去自我。
点击查看国内海外目的地资源
变量四
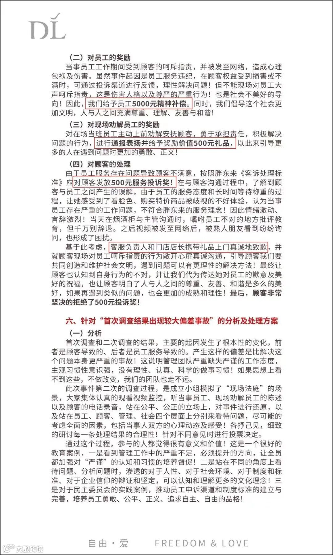
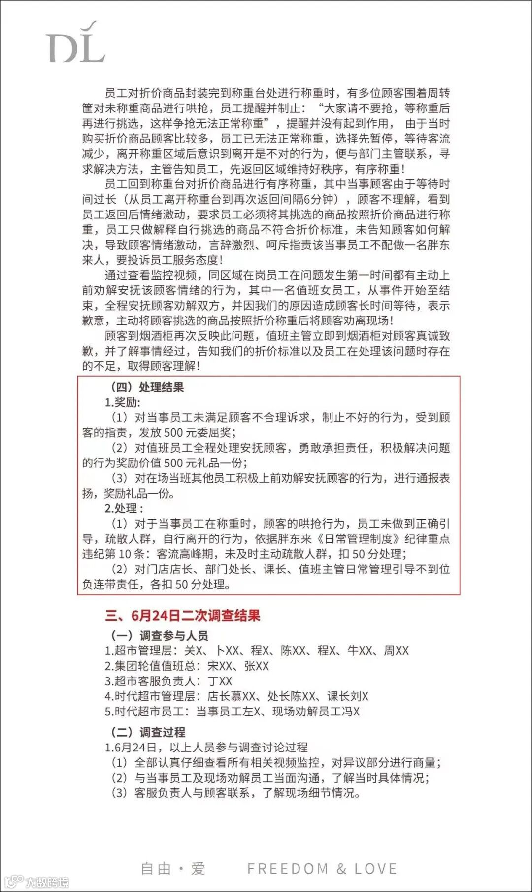
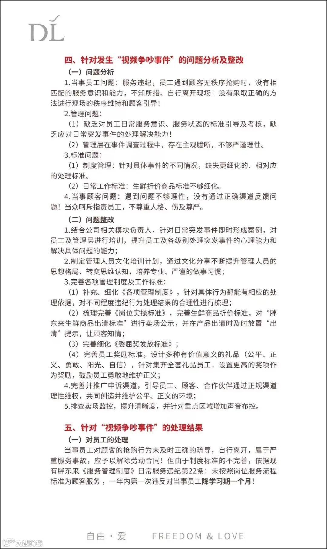
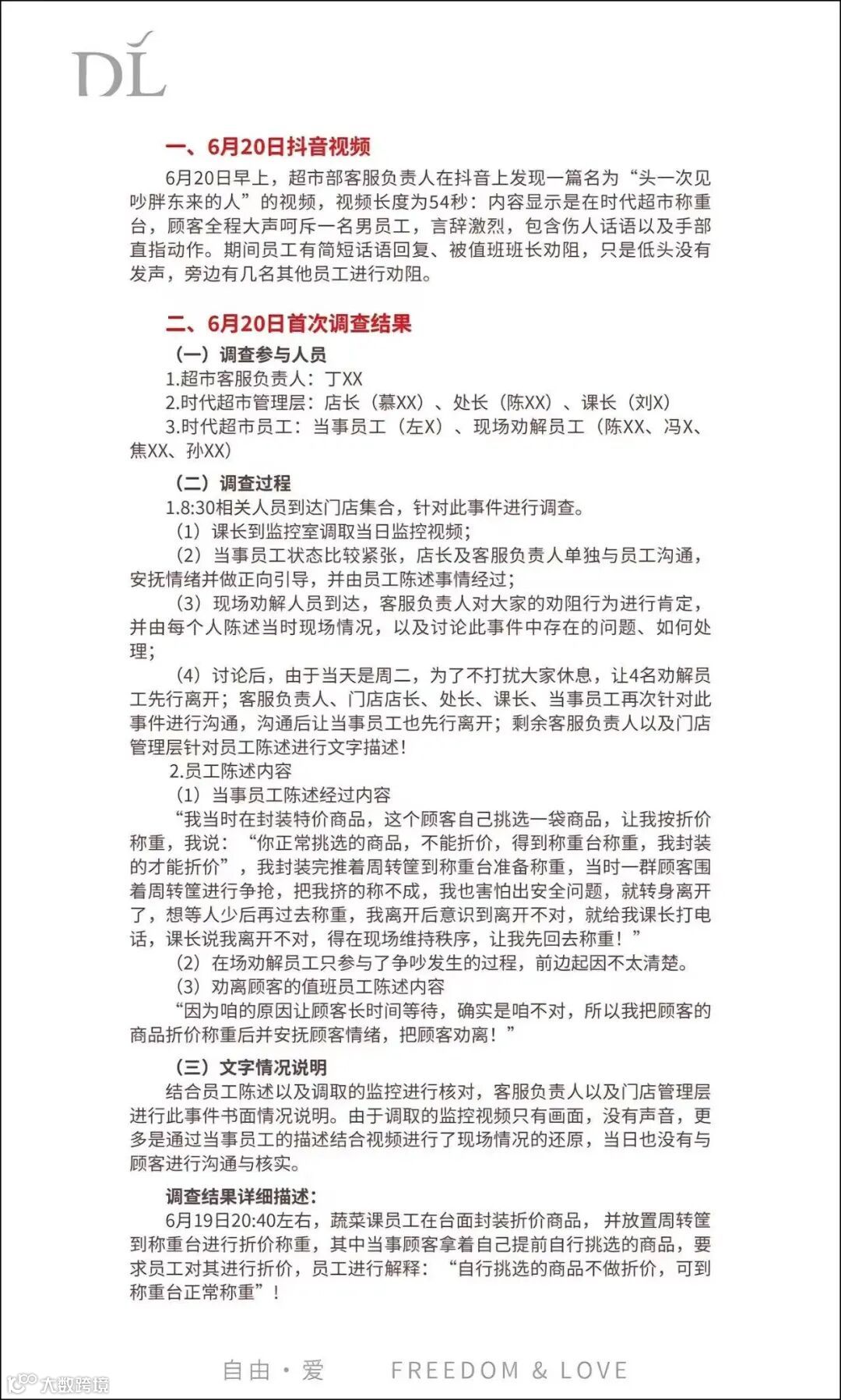
前段时间“胖东来”的一份回应客诉的调查报告,被全网暴赞。报告足足有 8页,我放在一下面(可左滑阅读),值得所有做服务行业的人逐字逐句细品。这份教科书级别的客诉处理案例,足以颠覆我们对服务的理解。
做服务真的不只是唱唱高调:“客户第一”、“客户是上帝”。怎么协调客户之间的问题?同样都是客户,谁第一?
华为说:“员工满意度不重要,客户满意度才重要”。海底捞说:“没有满意的员工,哪来满意的客户?”到底怎么平衡员工与客户的关系?等等,都是服务过程中要面对的具体问题。
很多号称做品质团的老板,聊起产品时头头是道,但刨除堆资源硬件后,你再问他有什么特色的、差异化的服务时,却乏善可陈。
没有服务体验的设计,又怎会有服务的交付?好服务,也就是喊喊口号而已,全凭员工和导游自行发挥。
求之于势不责于人,客户不满意首先是公司的问题。有没有相应的品控手册和执行标准?要不要完善?
即使是员工执行层面的问题,也要反思一下公司的培训体系、支撑体系,考核体系有没有问题?要救命更要治病。
面对客诉,企业可以置身事外,员工却必须直面冲击。我们很多同行习惯性用解释来解决问题,比如,旺季人太多了,这是酒店的问题等等。
甚至有的老板在接到投诉后,会先对员工一顿施压、臭骂。员工两头承压,还得硬着头皮解决问题。有没有授权?谁来支援?能不能呼唤到炮火?(推荐学习《收到客户差评,如何高质量的处理?》)
事先如果不定好服务标准,出了问题就只能和稀泥、息事宁人,甚至要牺牲员工,当面“打孩子”,逼他们演苦肉计。企业只制定战略,不做战术拆解。然后,用价值观来绑架员工,一味地让他们发挥主动能动性去自己想办法。这是赤裸裸的耍流氓。
绝大多数投诉,都不是单一的谁对谁错。往往会是:“客户有误解,员工有委屈,管理有漏洞“。客诉处理完了,员工的委屈何处安放?
别用爱发电,来点实在的。这方面可以抄一下胖东来的作业:员工如果按正常流程服务受到了委屈,那就发点“委屈奖”。
3)让服务传递善而不是恶
提供服务本应是一件美好的事情。但在精致利己主义和消费主义的双重驱动之下,世风日下,“按闹分配”。连白嫖行为都能堂而皇之,甚至被推崇、羡慕,整个社会的道德水准可见一斑。以德报怨何以报德?
但是,企业如果去教育用户,是不讨喜的,甚至是危险的。当你苦于如何平衡企业利益与客户利益时,就得打开格局了。
什么是格局?是你眼里有多少利益相关方。你的眼光不能只看到企业和客户,还得有同行、有新技术、有新消费趋势、有社会面、有经济体等等,你能发现的利益相关方越多,格局越大,越容易破局。
胖东来,给我们做服务提供了一个非常好的范式:“通过商业传播美好”、“围绕公平、自由、博爱的企业信仰做人做事。”
这个定位很有智慧,也很实用。人是社会的人,企业是社会的企业。我不用讨好你,我服务的是整个社会。我们每个人都有义务去传递善意。你也不用对我的一些做法“感到不舒服”,因为这是共创美好社会,必要的代价。

总结一下
购物团的商业模型,是流量模型,供应链层层扒皮,地接社赌“二销”。纯玩团的商业模型是价值模型,供应链前后协同,交付价值。购物团主打“便宜”,纯玩团主打“服务”。
流量本身不能变现,要依托某种能力才能变现。不是电商需要抖音,而是抖音需要电商。直播注定是赢家通吃的生意。旅行社在抖音没有太多机会,除非转型做 MCN 。
平台习惯用流量思维,切存量生意。抖音切入旅游,是在“发明轮子”,抄 OTA 的作业,打 OTA 的劫而已。旅游直播是典型的“流量模型”,购物团如鱼得水,纯玩团很难生存。
疫后的旅游市场,两极分化。市场复苏,高端强劲,低端火爆。目的地淡旺不均,热门资源挤兑严重。购物团的价格,是真香。纯玩团的服务,却如同开盲盒。
旅游产品是非标品,把产品讲清楚是OTA 的重要贡献。但如何把服务讲清楚,一直是行业级难题。携程开了一个好头,把司机、导游实名,单列出来管理,把 SOP 做进系统,让带团工作省心,让跟团体验放心。
在精致利己主义和消费主义的双重驱动之下,游客被宠坏了,对服务的期待越来越高。把控资源是能力,也是枷锁。资源红利渐渐见底,旅行社到了拼能力红利的时候了。
不要让手段异化为目的,执着于“做满意度数据”,可能被“反噬”,最终背离初心,失去:真实感、公平性、性价比。也不要一味讨好客人,要建立多维的服务评估体系。
好服务不能只停留在战略层面,要拆解到具体的标准和流程。求之于势不责于人,不要牺牲员工,演苦肉计,要完善公司的培训体系、支撑体系,考核体系。
做服务得学学胖东来,不要为了息事宁人,助长“按闹分配”,要让服务传递善而不是恶。但教育客户,确实不讨喜,甚至有风险。“服务社会,共创文明“或许是比较好的“挡箭牌”。
希望今天的思考,能对你有所帮助。
全国旅游目的地资源推荐
选地接目的地资源目录持续更新中,累计目前已有 12 万人查看并使用。
点击图片即可查看资源详情
以下推荐资源如在实际对接过程中有不好体验,请向我们反馈,确有缺陷问题,如何推荐就如何公开。
仅限纳入选地接资源推荐目录的资源,选地接200+ 微信交流群内私下合作对接资源非选地接推荐,请留意质量把控。


汇集旅业资源,连接行业供需,从你找流量到流量找你,同业找资源都上选地接。

—THE END—






