
自2016年以来,移民市场风云变幻,“收紧”、“变政”成为多个移民项目的关键词,黄金项目匈牙利投资移民也“一夜突变”,确定将于3月31日正式关停。这意味着从即日起,移民匈牙利只剩下了短短四十几天,时间紧迫,名额有限,抢购战分分钟即将进入白热化。2016年7月1日之前取得匈牙利临时居留卡的申请人未申请永居或增加家庭成员,申请截止3月31日。详情如下:

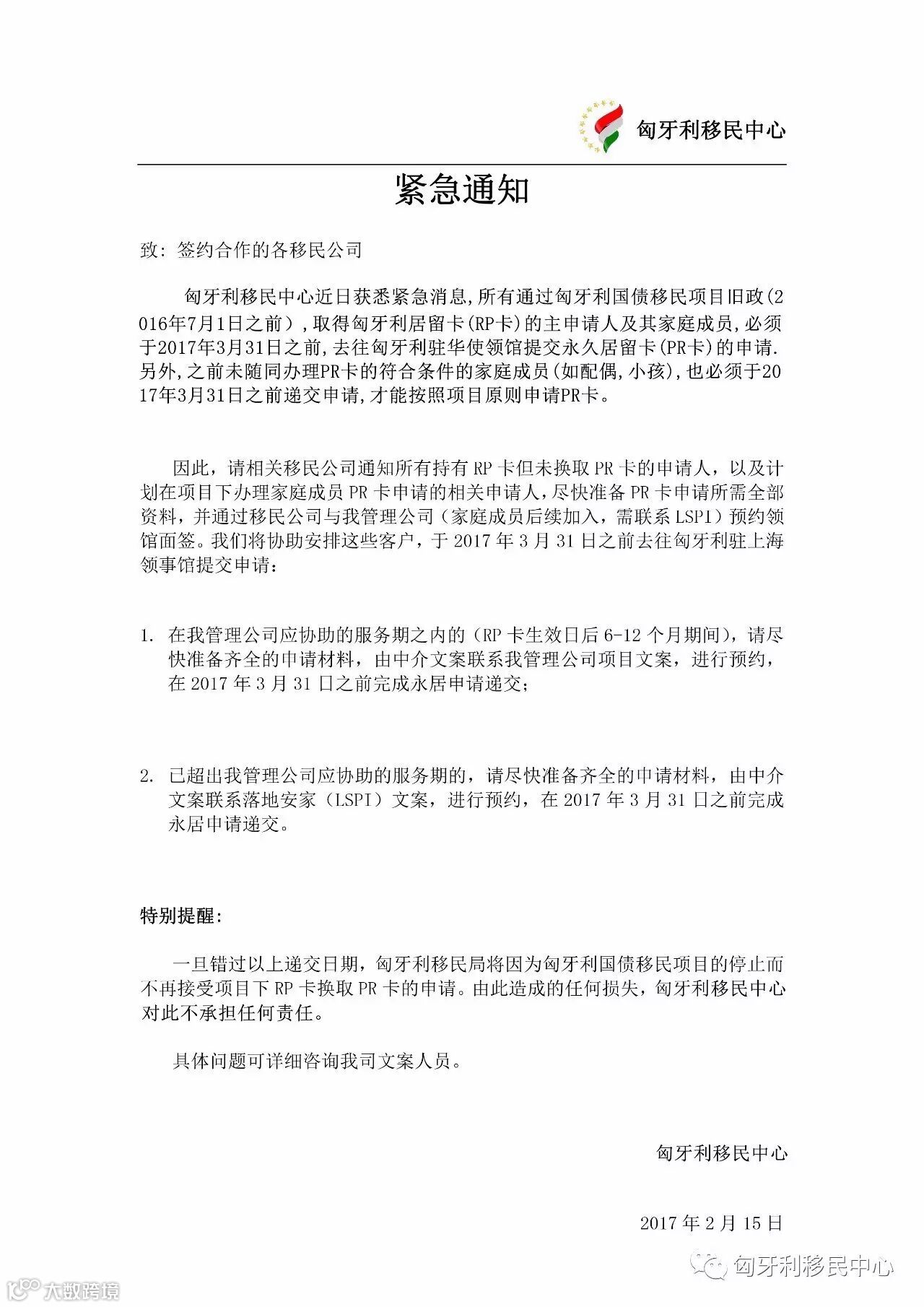
紧急通知
致: 签约合作的各移民公司
匈牙利移民中心近日获悉紧急消息,所有通过匈牙利国债移民项目 旧政(2016年7月1日之前),取得匈牙利居留卡(RP卡)的主申请人及其家庭成员,必须于2017年3月31日之前,去往匈牙利驻华使领馆提交永久居留卡(PR卡)的申请。另外,之前未随同办理 PR卡的符合条件的家庭成员(如配偶、小孩), 也必须于2017年3月31日之前递交申请,才能按照项目原则申请 PR卡。
因此,请相关移民公司通知所有持有 RP 卡但未换取 PR 卡的申请人,以及计划在项目下办理家庭成员 PR 卡申请的相关申请人,尽快准备 PR 卡申请所需全部 资料,并通过移民公司与我管理公司(家庭成员后续加入,需联系LSPI)预约领馆面签。我们将协助安排这些客户,于2017年3月31日之前去往匈牙利驻上海 领事馆提交申请:
1. 在我管理公司应协助的服务期之内的(RP卡生效日后6-12个月期间),请尽快准备齐全的申请材料,由中介文案联系我管理公司项目文案,进行预约, 在 2017 年 3 月 31 日之前完成永居申请递交;
2. 已超出我管理公司应协助的服务期的,请尽快准备齐全的申请材料,由中介文案联系落地安家(LSPI)文案,进行预约,在 2017 年 3 月 31 日之前完成永居申请递交。
特别提醒:
一旦错过以上递交日期,匈牙利移民局将因为匈牙利国债移民项目的停止而不再接受项目下 RP卡换取 PR 卡的申请。由此造成的任何损失,匈牙利移民中心对此不承担任何责任。 具体问题可详细咨询我司文案人员。
匈牙利移民中心
2017年2月15日
目前100000+人已关注加入我们
![]()
![]()
![]()
![]()
![]()
![]()
![]()
![]()
![]()
![]()
![]()
![]()
![]()
![]()

匈牙利移民中心官方网址
www.hungary-visa.com
点击下方“阅读原文”查看更多
