
自从匈牙利暂停主申父母随行申请之后,很多客户在公众平台上咨询过小编主申请人父母随行申请何时会再开启,小编也在平台上回答过客户们,一切都要等待匈牙利方的通知,就在昨天新通知终于下达了!下边小编来详细为各位客户们整理和讲解最新的通知内容。
小编整理的通知内容如下:
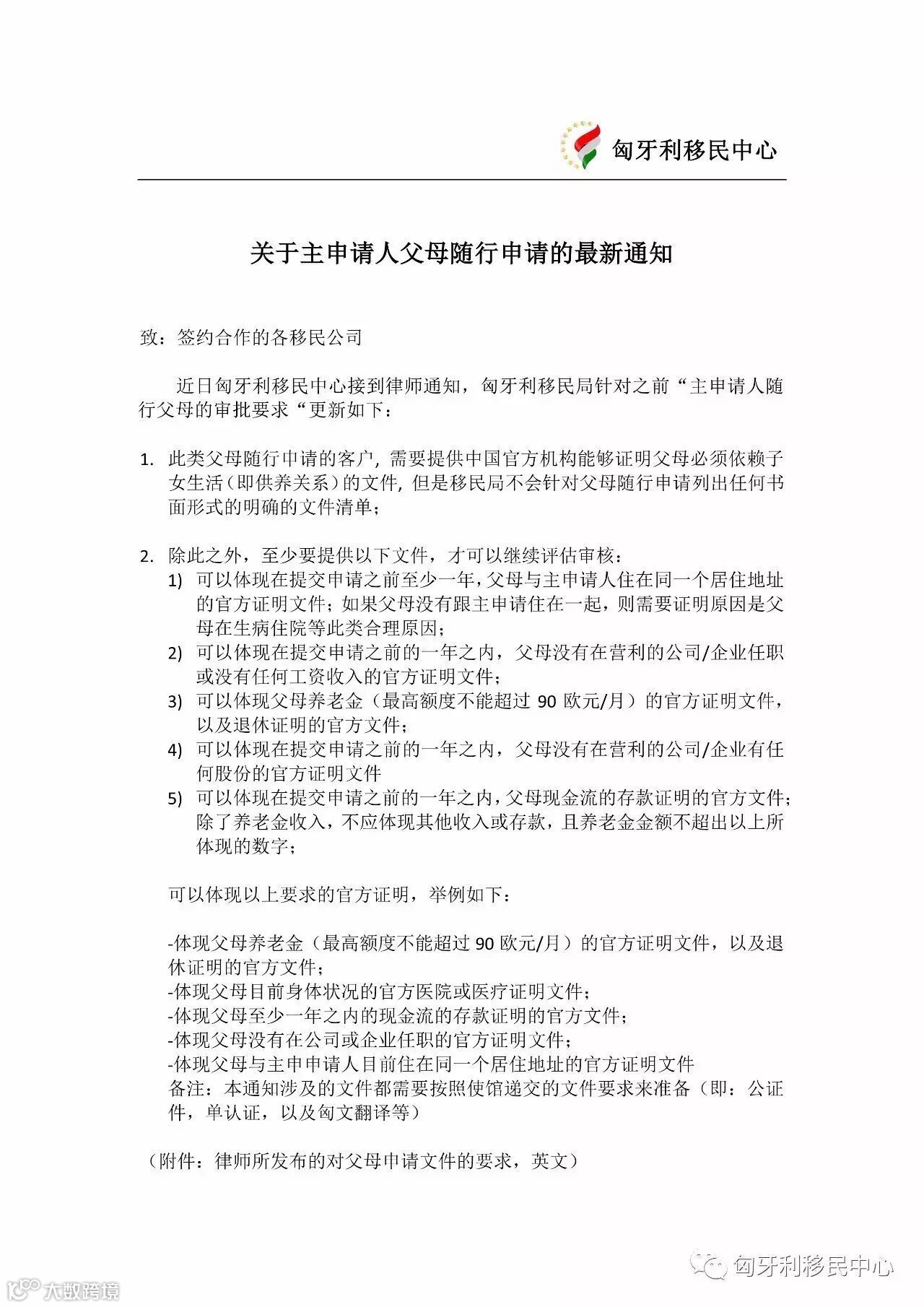
1. 父母随行申请的客户, 需要提供中国官方机构能够证明父母必须依赖子女生活(即供养关系)的文件, 但是移民局不会针对父母随行申请列出任何书面形式的明确的文件清单;
2. 除此之外,还要提供一些文件,才可以继续评估审核;
已经递交了主申请人父母随行申请的客户:
客户要求进行补交,移民局进行后续审核,如果移民局批准,主申请人父母将顺利获得永久居留卡片;如果拒绝,管理公司将退还客户所交纳的1 万欧元申请费的一半(即:5,000 欧元)(此过程中,管理公司不对上述移民局所提的文件做任何关于申请能够批准的保证);或者客户可以选择主动撤回父母申请管理公司退还客户所交纳的1 万欧元申请费。
已经交纳了主申请人父母随行申请费1 万欧元/人,但直至今日并未提交申请的客户:
管理公司予以全额(即:10,000 欧元)退款。
注意:以上随行父母的补件递交,必须在2017 年3 月31 日之前完成。
匈牙利国债移民项目确定将于3月31日关停,让人唏嘘不已。随着关停消息的放出,匈牙利移民配额抢夺战也正式吹响号角。2017年最后的移民配额已经销售过半,完全是抢一单就少一单的节奏。而名额抢占以客户汇款到账先后顺序为准。

以下是通知文件及律师原文




目前100000+人已关注加入我们
![]()
![]()

匈牙利移民中心官方网址
www.hungary-visa.com
点击下方“阅读原文”查看更多
