搜索
首页
大数快讯
大数活动
服务超市
文章专题
出海平台
流量密码
出海蓝图
产业赛道
物流仓储
跨境支付
选品策略
实操手册
报告
跨企查
百科
导航
知识体系
工具箱
更多
找货源
跨境招聘
DeepSeek
首页
>
安信国际 | 中资企业境外债券市场2月报告及环球利率市场专报
>
0
0
安信国际 | 中资企业境外债券市场2月报告及环球利率市场专报
国证国际
2022-03-04
0
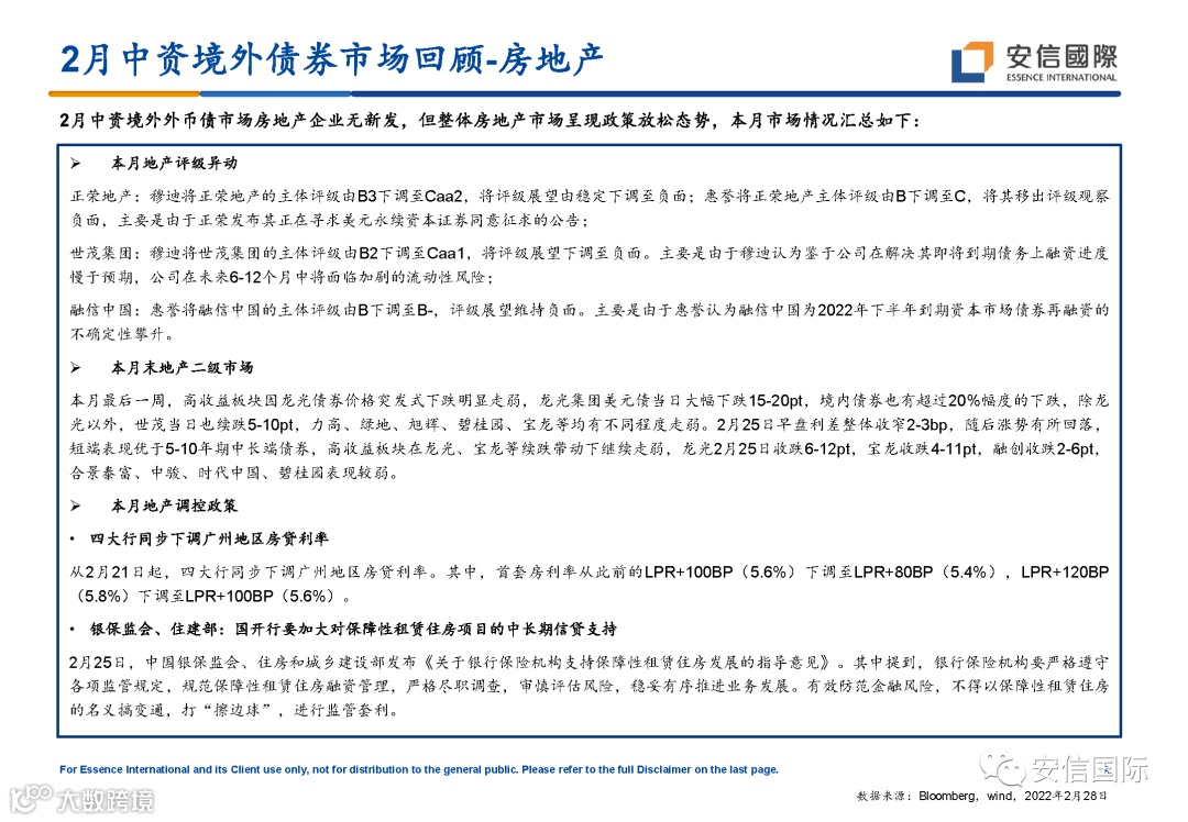
导读:中资企业境外债券市场2月报告及环球利率市场专报
安信国际 | 境外债券市场
报告
—
END
—
【声明】内容源于网络
0
0
国证国际
国投证券国际金融控股有限公司(简称“国证国际”)是国投证券股份有限公司(简称“国投证券”)的海外全资附属公司。
内容
6168
粉丝
0
关注
在线咨询
国证国际
国投证券国际金融控股有限公司(简称“国证国际”)是国投证券股份有限公司(简称“国投证券”)的海外全资附属公司。
总阅读
3
粉丝
0
内容
6.2k
在线咨询
关注