
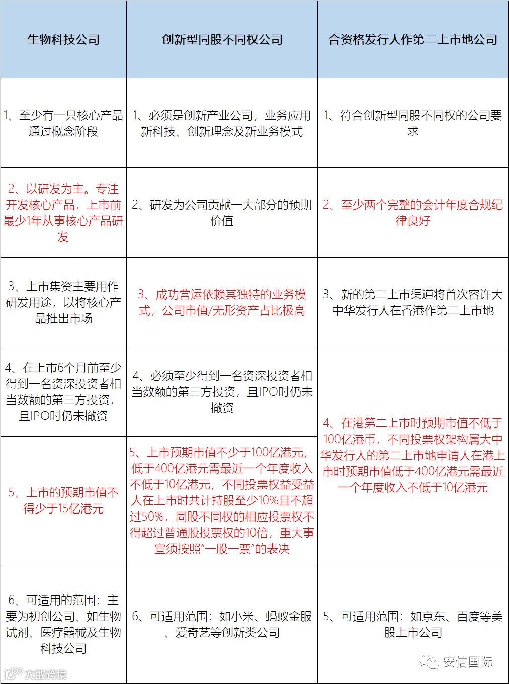
港交所4月24日收市后公布引入同股不同权机制及生物科技企业上市的上市改革咨询总结,新修订的规则将于下周一(4月30日)开始生效,即时接受上市申请。
港交所为三类型企业设下不同门槛,以下为具体细则,供大家参考。

港交所改革上市规则,同股不同权将吸引更多内地以及国际的新经济公司赴港上市,拓宽港股市场的资金来源,带动IPO筹资额大幅上升,重焕港股市场“洼地”新生。

整理:投资咨询部
如有疑问,敬请咨询


海外市场资讯|投资研究报告
活动发布 | 干货精选
国证国际
港交所4月24日收市后公布引入同股不同权机制及生物科技企业上市的上市改革咨询总结,新修订的规则将于下周一(4月30日)开始生效,即时接受上市申请。
港交所为三类型企业设下不同门槛,以下为具体细则,供大家参考。

港交所改革上市规则,同股不同权将吸引更多内地以及国际的新经济公司赴港上市,拓宽港股市场的资金来源,带动IPO筹资额大幅上升,重焕港股市场“洼地”新生。

整理:投资咨询部
如有疑问,敬请咨询


海外市场资讯|投资研究报告
活动发布 | 干货精选