
离岸人民币(CNH)的发展是人民币迈向国际化的重要一步,有助人民币逐步成为国际储备货币。在此期间,离岸人民币市场一直持续并显著增长。香港交易所于2012年9月推出美元兑人民币(香港)期货,为全球首只人民币可交收货币期货合约,其报价、按金计算以及结算交收均以人民币为单位,并有助提高离岸人民币市场的资本效益及相关风险管理的灵活性。
资料来源:香港交易所 HKEX




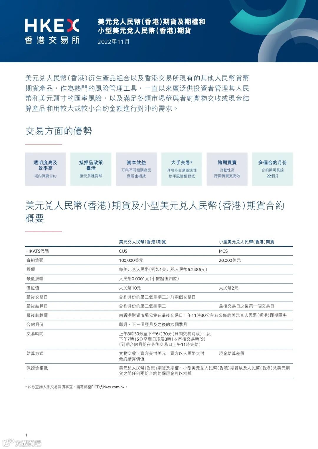
(资料来源:港交所官网)
国证国际
一键关注,获取环球资讯!
国证国际
离岸人民币(CNH)的发展是人民币迈向国际化的重要一步,有助人民币逐步成为国际储备货币。在此期间,离岸人民币市场一直持续并显著增长。香港交易所于2012年9月推出美元兑人民币(香港)期货,为全球首只人民币可交收货币期货合约,其报价、按金计算以及结算交收均以人民币为单位,并有助提高离岸人民币市场的资本效益及相关风险管理的灵活性。




(资料来源:港交所官网)
国证国际
一键关注,获取环球资讯!