
旬度精选观点汇总(8月上旬)
安信国际投资咨询部整理2019年8月上旬(8.1-8.10)的市场变化、精选研报观点与港股回购,供各位投资者参考。
i.安信宏观报告
中共中央政治局7月30日召开会议,分析研究当前经济形势,部署下半年经济工作。本次会议对经济的定调下移,相应的政策将转向边际宽松,因而对股市和债市有一定程度的利好。
首先,相比419的政治局会议,本次会议对经济的定调下移。419的政治局会议对局势的判断是偏乐观的,并认为下行压力更多是结构性和体制性的,明确表明要“保持定力”。而730政治局会议则坦言“下行压力加大”,“保持定力”的表述被删除,这个变化是较为明显的。
但是本次定调下移的程度可能没有超过2018年10月,那次会议对困难的表述更为显著,着墨更多。
在定调下移的背景下,会议在多处暗示了政策将转向宽松。首先,会议明确重提扩大需求,具体表述是“深挖国内需求潜力,拓展扩大最终需求”;其次,“六稳”在419会议上被删除了,但730会议重新提及;然后,货币政策方面,除了重复提及稳健的货币政策要松紧适度,恢复了“保持流动性合理充裕”的提法。但是,因为本次会议定调下移的程度可能没有超过2018年10月,这可能导致政策会放松,但很难超过2018年10月之后特别是2019年一季度的宽松力度。
本次会议对各项具体措施进行了布置,主基调以稳为主。具体而言,本次对未来工作的部署有三个特点。
首先,本次具体措施的布置覆盖面很广,可能和70年大庆在即有关。从历史上的历次政治局会议来看,要做的具体措施一般是五到六条,最多六到七条;但此次列示的具体措施多达十四条,基本上翻倍。我们猜测,这可能和70周年大庆有关。会议公告在最后提了一句,“各级党委和政府要坚决贯彻党中央决策部署,尽心尽责做好各项工作,以优异成绩庆祝中华人民共和国成立70周年。”我们估计,因为70周年大庆在即,政府不仅关注经济,也关注了社会的方方面面。另外,从另一方面来分析,既然70周年如此重要,政府的基调可能以稳为主。
其次,人无远虑必有近忧,政府短期维稳意愿强烈。419的政治局会议声明对转型升级的着墨比较多。比如,“要把推动制造业高质量发展作为稳增长的重要依托,引导传统产业加快转型升级,做强做大新兴产业。”“要有效支持民营经济和中小企业发展,加快金融供给侧结构性改革,着力解决融资难、融资贵问题,引导优势民营企业加快转型升级。”可以看出,当时政府要实现转型升级的意愿非常迫切和强烈。然而,730会议声明将这些淡化了,列示的都是当前要解决的一些实际问题。这可能源于两种考虑。第一,经济目前有下行压力,政策更倾向于防守而不是进攻;第二,70周年大庆前以稳为主。在这种背景下,大刀阔斧的改革开放政策可能还需要等待,因此股市的风险偏好难以得到明显提升。
最后,需求结构方面,重视消费、制造业和新基建,房地产和外需淡化。本次会议不但明确了要扩大需求,而且对扩大需求的具体结构也做了定调。首先,本次会议最大的关注点之一是首次提出“不将房地产作为短期刺激经济的手段”,这与最近一两个月政府严控房地产相对应,也暗示了房地产各项指标不会太强,一旦走强就将受到政策的压制。其次,会议对扩大需求的方向明确做了说明,就是消费、制造业和新基建。与以往不同的是,此次对消费,首次提出“多用改革办法扩大消费”,言下之意是尽量不用过去补贴型的方法,而是多尝试制度性的变化来达到扩大消费的效果。政府对房地产和消费的明确表态,表明了政府对“稳经济”的总体态度和方法取向已经发生了比较大的转变。过去可能是简单直接的刺激托底,现在则尽力用副作用更小的方式或方法。由于这是一种新的尝试,效果如何还需要观察,但短期内看传统意义上的刺激方法是不会大规模使用了。
总结来说,本次会议对经济的定调下移,相应的政策将转向宽松,政府维稳意愿强烈,可能意味着经济失速的风险比较小,这在一定程度上利好股市。但同时,传统意义上的刺激方法不会大规模使用,短期来看基本面上对股市的利好有限。另外,政府的维稳意愿强烈意味着其在改革开放政策上也以稳为主,这难以提升市场的风险偏好。因此,股市的走势可能仍以稳为主。货币政策会有一定的放松,但一方面市场已有预期,另一方面政府对使用传统降息降准的方式会比较谨慎和克制,因此债券市场的表现可能略强,但相对温和。
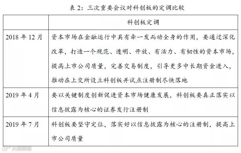
730政治局会议对科创板仍有提及,但定调变化不大。由于730开会的时候科创板已经上市交易,因此政治局会议对科创板的定调改为“科创板要坚守定位,落实好以信息披露为核心的注册制,提高上市公司质量”,实际上与2018年底中央经济工作会议以及430会议的定调没有太大区别。
2019年7月22日科创板正式上市后已经有一周多的时间了,科创板第一批股票的各个主要指标在首日的表现和创业板第一批股票在首日的表现差不多,次日的表现也类似。但从第三个交易日开始,首批科创板股票的表现要显著强于首批创业板股票的表现,股票的分化也更大。特别的,科创板的换手率持续稳定在30-40%左右,远高于创业板同期的表现,显示出不理性的一面。这可能表明,市场或许认为,相比创业板,科创板的交易制度和设计还没有体现出明显的区别。
科创板最受注目的是注册制和退市等监管制度的建设和完善。这在短期内还难以展现。2019年7月24日证监会发文,声称要持续加大对违法行为的处罚打击力度。这是一个很好的表态,如果能够实现,将在一定程度上有利于提升股市的估值。这可能是一个相对长期的事情,也相对复杂,科创板依然任重道远。
7月制造业PMI读数为49.7,比5-6月的49.4有所回升。几个主要的分项指标,比如生产、新订单、新出口订单、进口、价格指标、从业人员等均有回升,其中生产指数回升力度较大,由51.3回升至52.1。7月的产成品库存指标明显下降,但原材料库存只是小幅下行,而采购量指标回升明显,生产经营活动预期有所回升,这个组合呈现主动补库存的特征,但还需要进一步观察。
分企业类型来看,大型企业PMI回升明显,由49.9反弹至50.7,而中型企业PMI和小型企业PMI均有所回落。从单月的情况来看,7月PMI的回升主要是大型企业拉高所致。
从广义社融领先的规律上看,PMI可能仍将维持弱势,但快速下行的阶段或已过去。
【20190802】A股旅游演艺行业深度
从一台“好戏”的诞生,剖析旅游演艺市场壁垒、空间、机遇及挑战
报告摘要
旅游演艺作为休闲景区中少数投资额相对较小、现金回收期较快、成熟期盈利性相对较好、以及异地复制能力较强的子行业,近年来在优质项目如千古情、印象系列等持续全国扩张下受到资本市场高度关注。
旅游演艺竞争壁垒在哪?内容沉淀与迭代+渠道营销+人才储备+资本奠定头部公司高壁垒,短期难出现竞品。
1)国内旅游演艺自首台山水实景旅游演艺项目《印象刘三姐》运营以来,行业已经历三大阶段:探查参与期(2004~07年)、快速发展期(2008~14年)、成熟巩固期(2015~18年)。行业现已从爆发增长和盲目投资转为理性,进入成熟巩固阶段。
2)以旅游演艺的快速发展期为例,大量实力强劲的民营资本同样进入到这个行业,例如万达集团的《海棠·秀》,但内容不符合观众胃口上座率不佳;陈凯歌的《希夷之大理》,演出人数高达600人成本过高难以盈利。
旅游演艺项目想要真正做得好,需要企业在人才培养、选址经验、节目编导、市场营销、顾客消费需求把控等多个方面均做到极致。因此大导演助阵及演出人才培养+项目的打磨时间(至少3~5年)+初期资金投资(至少3~10亿元)三方面所致,想做成功是有极高的壁垒和要求。
3)复盘过去近20年旅游演艺行业发展史,发现虽然该行业的门槛不高,不仅项目想做成功很难,且持续经营也同样不易。现有能持续经营的旅游演艺项目包括千古情、印象、山水盛典、陕西旅游等,总结可得到该类型项目至少离不开三要素之一:①大导演的名气和噱头;②演出内容及舞台效果优质;③砸钱打造出众的演出排场。
头部旅游演艺项目盈利性如何?千古情的爬坡期、盈利性和回收期均处消费领域投资的领先水平。千古情项目虽然属于重资产投资,但以成熟期项目三亚、丽江千古情为例,其单个项目净利率可以达到50%~60%水平,且现金回收期4年左右,单个成熟项目的盈利能力(净利率55%)甚至超过了轻资产的格林酒店(98%为加盟店,直营店仅2%,18年净利率42%)。
千古情第三轮异地复制保守预测仍有望再建3~4台,但5~10年的成长性来看或存在一定天花板,开发演艺谷模式为破局之路。国内2016年旅游人次达44.4亿人次,但期间的国内旅游演艺的观众仅5391万人次,渗透率仅1.21%。虽然旅游演艺市场上供给总量已经较多,但实际的有效供给仍非常有限。
旅游演艺行业有效供给不足,高壁垒下千古情、印象等龙头有望持续受益。
万宝盛华刚赴港上市,港股资本市场对其主业灵活用工及中国大陆的灵活用工行业红利认知仍相对较少,公司未来3年有望保持的较高增速与目前较低的市盈率下仍存在较大投资空间。若剔除上市费用影响,公司收入及业绩16-18年CAGR分别达24%和32%,上市后短期流动资金增至9亿元,充足现金推动未来3年高增长。
①内生增长:灵活用工客户端大多采取季末打款制,HR企业往往需要先垫付2~3个月工资,在快速扩张背景下手头现金是否充足同样非常重要。受资金的限制下中小型灵活用工企业往往难以大幅扩张。截至18年末,万宝盛华的现金+定期存款+交易性金融资产约5.01亿元,且本次IPO募资4.52亿港币,19年末短期流动资金有望增至9亿元。2016~18年在中国大陆的灵活用工收入CAGR约32%,内生高增速以证明自身实力。
②外延扩张:由于不同子行业需要不同的候选人才库及对应前端顾问,因此并购扩张为海外及国内灵活用工龙头成长核心逻辑之一。万宝盛华目前下游已布局销售、信息技术、行政管理、制造、会计金融等不同的职能领域,验证了公司灵活用工跨行业的扩张及整合实力,因此同样不排除公司外延收购进而增厚业绩的可能性。
中国大陆灵活用工行业未来的需求核心增长点来自民企,因此市场认为本土化及狼性文化更显著的民企灵活用工企业有望更具优势,而外资系企业由于本土化和员工激励等受限,未来增速或慢于民企对手。万宝盛华早在2003年进入中国大陆市场,并在行业内最早采用合伙人制度,并让员工从外企原先相对安逸的工作环境中切换至更狼性的企业文化,以适应中国大陆市场的竞争环境。从客户层面来看,公司18年前五大客户中第一和第四大客户均为中国大陆的本土企业,同样验证公司在国内民企层面的开拓实力。
万宝盛华IPO发行价仅9.9港元/股(对应19年扣非业绩PE仅13x),该市盈率主要系香港资本市场将公司的相对估值更多对标海外成熟龙头——德科、任仕达、万宝盛华(母公司)所致。公司未来的发展重心均为灵活用工中长期成长潜力及行业增速更快的中国大陆市场,而非港澳台地区和猎头业务,相对估值上同样存在两点溢价的误判:
①高成长溢价:全球灵活用工三大龙头由于欧洲和美洲市场已处高渗透率和高市占率,因此19年平均PE仅12x。而中国大陆的灵活用工市场目前渗透率不足0.1%,行业有望呈现5~8年的高增长性,从中长期的角度更应该给予更多成长性估值溢价。
②逆周期溢价:美国和欧洲的灵活用工业务与宏观经济表现为顺周期性(约滞后3~5个月)。而中国大陆目前由于低渗透率,大量民企客户未接触到灵活用工的模式,虽然企业的猎头业务同样顺周期,但灵活用工主业有望受益企业为降低风险和成本考虑需求增长的趋势,具备此消彼长的关系,周期波动的属性相对小于成熟龙头,该层面同样应该给予一定估值溢价。
公司为国内人资巨头,目前股价对应股息率约4%~5%,具备一定安全边际,且在中国大陆的行业红利+龙头市占率集中+扩张二三线市场驱动下,未来成长空间可期。
【20190806】中国旭阳集团(1907.HK)
近年来,随着钢铁行业产量恢复增长,中国焦炭消费量回升,焦炭价格也大幅上涨。在供给侧,国家目前正积极推动焦化行业的落后产能淘汰工作。未来焦炭供给将持续收缩,重塑行业竞争力。
公司是全球最大的独立焦炭生产商及供应商,生产技术先进,采取纵向一体化的业务模式,使用焦化副产品制造精细化工产品,公司及其合营联营公司生产4大类39种产品,是全球或中国多个精细化工产品板块的领导者。公司生产基地位置优越,且拥有先进的物流管理系统。公司拥有完善的环保系统,得益于此,公司得以维持稳定生产,充分利用产能。
在目前新建产能审批暂停、并购成本上涨的背景下,缺乏有效的规模扩张及行业整合手段。公司利用营运管理能力及行业经验,积极向第三方焦炭及化工公司提供营运管理和技术输出服务。
公司作为全球独立焦化和精细化工龙头,将充分受益于国内焦化及化工行业供给侧改革带来的红利。看好公司通过运营管理服务的轻资产模式实现行业整合及规模扩张。
2019上半年收入同比增长86%至266亿元,毛利率约24%,同比下降5个百分点,主要受物业交付结构改变影响。扣除行销费用后的营业利润约50亿元,利润率19%,同比下降3个百分点。下降幅度低于毛利率,反映融信在行政开支效率改善。核心净利润同比上升32%至19.1亿元,大致符合预期。
融信业绩的另一亮点是净杠杆比率从2018 年底约111%,大幅下降至2019年中的81%。公司亦加大回款力度,上半年回款比率约81%,杠杆比率下降至行业平均水平。在楼市逆周期下,管理层早着先机策略地提前进行去杠杆,回避风险。在债务结构上亦有所优化,短债比率降至30%,现金对短期债务比率上升至1.7倍。逆周期加速市场整合,拥有资源的将成最终赢家。
截至2019年6月,公司总土储面积约2654万平方米,扣除已售未结的部分余下约2000万平方米,可售货值估计约3500亿元。上半年销售额约567亿元,与去年同期相若,去化率约70%。下半年将提供约1200亿元可售资源,销售增长将会加速。截至7月累计销售额约700亿元,同比上升6%,已完成全年目标约50%。
融信主动降低杠杆,在逆周期中轻装上阵以降低风险。在增加土储方面,公司积极参与旧改,以降低土地成本。
(资料来源:港交所、WIND、安信证券、安信国际)
安信国际 | 研精阐微:旬度精选观点(3月下旬)
安信国际 | 研精阐微:旬度精选观点(4月上旬)
安信国际 | 研精阐微:旬度精选观点(4月中旬)
安信国际 | 研精阐微:旬度精选观点(4月下旬)
安信国际 | 研精阐微:旬度精选观点(5月中旬)
安信国际 | 研精阐微:旬度精选观点(5月下旬)
安信国际 | 研精阐微:旬度精选观点(6月上旬)
安信国际 | 研精阐微:旬度精选观点(6月中旬)
安信国际 | 研精阐微:旬度精选观点(6月下旬)
安信国际 | 研精阐微:旬度精选观点(7月上旬)
安信国际 | 研精阐微:旬度精选观点(7月中旬)
安信国际 | 研精阐微:旬度精选观点(7月下旬)
