年度体检通知
尊敬的客户:
为了保障员工的身体健康,增强企业的凝聚力,充分体现公司对员工的关爱及员工家属的关爱,中青国合每年为客户提供年度体检服务,为满足不同客户的合理需求,推出定制专属个性化套餐。我们将为您提供专业的检前咨询及指导,检中独立科室热情细致的专业检查,以及检后专业的主任医师根据体检报告及历年体检数据分析对您进行详细的健康讲解,真正做到为您的健康服务。团体客户体检全部结束后,针对体检后普遍员工存在的健康危险因素、不同季节可能发生高发病、以及不同季节的饮食结构的调整,将安排具有丰富临床经验的医学专家及营养专家为员工及家属提供2次免费的健康讲座,也可根据需要提供资深医生上门为员工做体检结果一对一的讲解。
针对员工数量较多又不在市区的企业将提供外检服务,解决员工奔波之累。为您节省时间。
2017年年度体检集中检查时间定于9月11日至9月30日,各公司请于9月5日前将体检报名单发于我司。
同时我们为员工家属提供与员工同等福利的体检项目及各项低中高端套餐,满足不同人群不同需求。
套餐详情请咨询各公司业务对接人或直接拨打福利部门电话:85918617.家属报名均享与员工价格。
○
体检前注意事项
1、体检前一天,请您清淡饮食、勿饮酒、勿劳累。体检当天请空腹、禁食、禁水、勿服药(降糖药、降压药除外)。
2、体检当天请不要佩戴金属饰物、勿携带贵重物品。
3、女性客人请避开月经期,体检当日请勿穿着连体类衣服以及长筒靴。
4、胃镜检查必须安排在上腹部CT检查前完成,非接触眼压检查时勿戴隐形眼镜。
5、特别提醒:未婚女性不做妇科和阴道超声检查,若本人有性生活史,自愿申请上述两项检查,请本人签署知情同意书。
6、为保障您和他人的健康,当您患有上呼吸道传染性的疾病,请痊愈后择期参检
7、需要做乙肝五项的客户必需签订乙肝检查协议,否则不予检查。
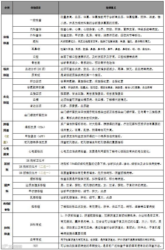
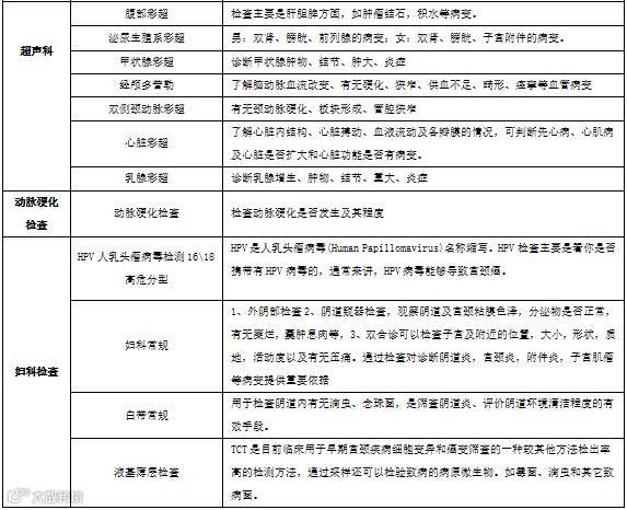
体检套餐如下:
普通套餐:

中端套餐:

针对不同年龄特点人群推出的感恩系列套餐:
感恩银卡:

感恩金卡:


感恩至尊卡:


中青国合祝您及家人身体健康!
中青国合
一起分享世界的点滴
公司网站:cqicc.com.cn

