大数跨境
0
0

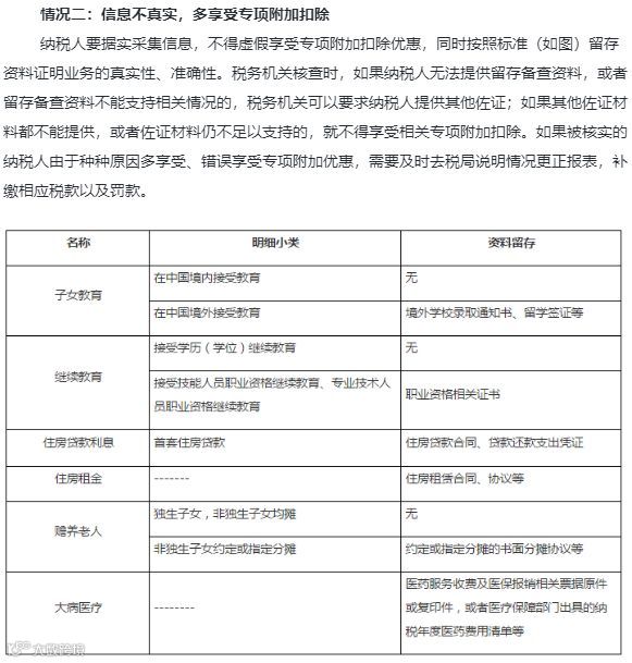
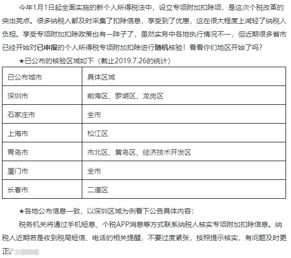
税务|各省市对个税专项附加扣除核验开始!

税务|各省市对个税专项附加扣除核验开始! 中青国合集团
2019-08-20
2
导读:中青国合致力于为客户提供更有价值的服务致力于为客户创造价值联系我们中国青岛国际经济技术合作(集团)有限公司电



中青国合

致力于为客户提供更有价值的服务

致力于为客户创造价值



联系我们

中国青岛国际经济技术合作(集团)有限公司

电话:(0532) 85918618

            177 5320 3274(微信同号)

邮箱:office@cqicc.com.cn

地址:山东省青岛市市南区香港中路6号世界贸易中心A座18层




【声明】内容源于网络
0
0
中青国合集团
中国青岛国际经济技术合作(集团)有限公司成立于1990年,是最早一批成立的外经外贸窗口型企业,在对外经贸合作、外国人来华服务、科普教育、人才技术服务、软件开发、会务会展等业务领域深耕发展。
内容 803
粉丝 0
中青国合集团 中国青岛国际经济技术合作(集团)有限公司成立于1990年,是最早一批成立的外经外贸窗口型企业,在对外经贸合作、外国人来华服务、科普教育、人才技术服务、软件开发、会务会展等业务领域深耕发展。
总阅读0
粉丝0
内容803