在全球市场波动加剧大背景下,在追逐风险和规避风险互现的环境中,如果你不知道如何挑选个股,ETF能让你在拥有一个股票账户的情况下轻松买遍全球的投资品类,多空灵活切换,带来稳健的收益。以下为安信国际为你整理的港美股主要的ETF,供参考。
ETF是什么?
ETF是Exchange Traded Fund的缩写,又称“交易型开放式指数基金”。ETF是一种跟踪市场指数、可以在证券交易所随时自由买卖的开放式股票基金。说的通俗易懂一点,就是发行机构把不同的股票买来,汇合到一起形成基金,然后再分成一小块一小块拿到股市上卖,它们就成了可以自由买卖的ETF指数基金。
但ETF与基金不同的是,它不用像基金一样需要跟银行申购和赎回;而是可以直接在股票交易所买卖,因此买卖非常方便,费用也比一般基金低很多~很多~很多。
ETF的优势
1
免除选股的困扰
全球这么多国家跟企业,我们不可能全部一一比较与研究。这时候ETF就是好帮手。
2
交易成本比较低
不用像一般公募基金要收取这么多的费用,ETF的费用低廉,对投资人绝对有帮助。
3
投资稳健,分散投资
由于ETF是一种跟踪市场指数开放式股票基金,买入ETF就相当于买入一个指数投资组合,买的是一种大趋势,只要大趋势没有问题,收益就比较稳健。
4
高透明度
公募基金与避险基金都不透明,你根本不知道基金经理买了哪些东西,而ETF采取被动式管理,非常清楚明白。
5
多样化
你想投资越南、美国、A股、欧洲应有尽有;原油、外汇、固收类收益产品也是玲珑满目,美国和香港股市发展多年,ETF品类丰富且成熟。
热门港美ETF整理
ETF

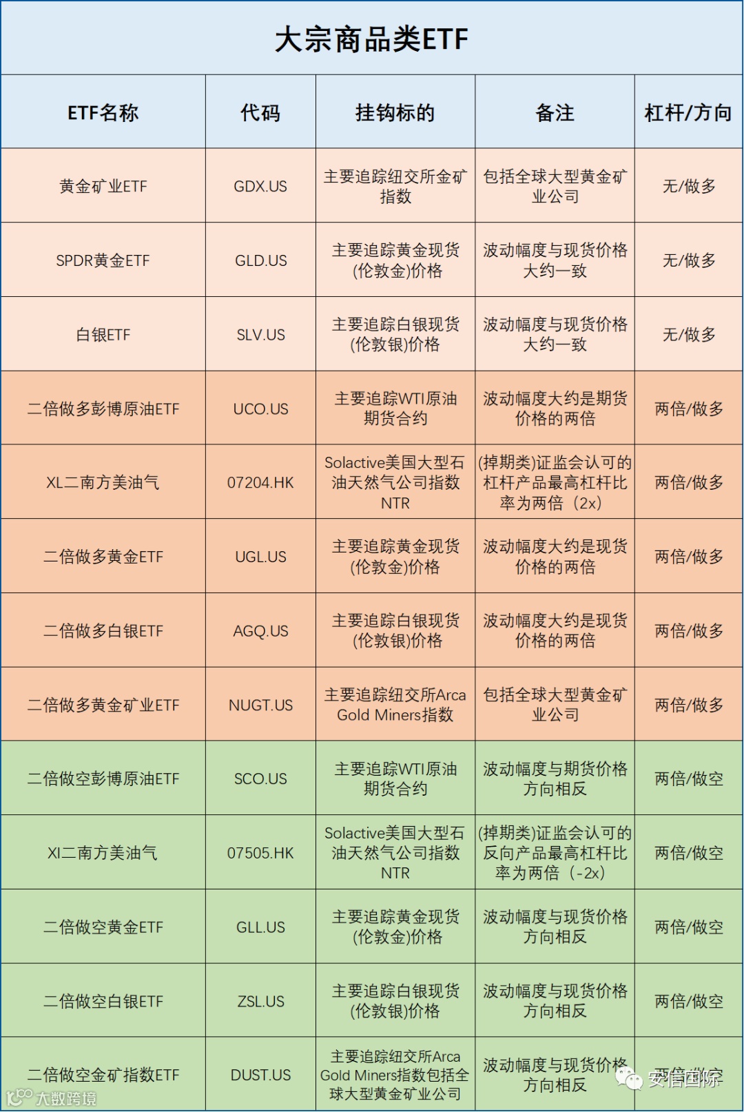
商品类ETF
货币类ETF
固收类ETF
来源:Wind
整理:安信国际 投资咨询部

关注安信国际 获取更多资讯

