5月21日、6月13日自组团【两人只需4599元•去柬埔寨体验一场吴哥风情❀文艺青年准备好未】




【吴 哥 窟】
Angkor Wat
世界七大历史遗迹之一
人生必须前往的50个地方之一
买一送一 限量促销
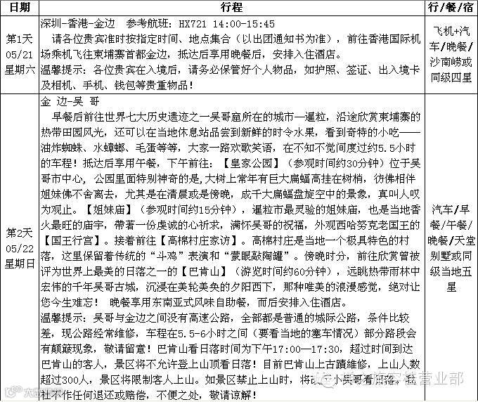
【特惠游】柬埔寨吴哥窟•金边六天团
香港/港龙航空直飞金边
吴哥入住3晚当地五星天堂别墅度假村
金边入住四星沙南崂酒店
3天吴哥窟门票价值260元/人,深度体验
自组出发日期:5月21日、6月13日
RMB4599元起(两人同行价)

有人说:“如果你忘不掉过去,一定要去一次吴哥窟,在那里埋葬你的秘密;如果你想开启新的生活,更要去一次吴哥窟,坐在高高的巴肯山上,看世上最美的日出日落,望尽沧海桑田。”总觉得柬埔寨这个不发达的国度,藏着许多故事和奇迹,一个驴友一生总得要去一次柬埔寨的,去见一见那高棉的微笑,才算了了心心念念的吴哥梦。

吴哥被誊为“摄影者的天堂”,因为那里有拍不尽的风情,摄不完的残缺的美,更有诉说不完的神秘故事。

吴哥古迹现存600多处,分布在面积45平方公里的森林里。

除大吴哥、小吴哥及三个王都中心外,女王宫和空中宫殿也是吴哥古迹中著名的景点。

吴哥窟(也叫小吴哥)是整个遗址中保存最完好的寺庙建筑。





吴哥城(又叫大吴哥),这是高棉帝国宫殿城。是吴哥的“心脏”。在吴哥城的中心,阎那跋摩七世建造了贝雍寺(Bayon)。

神秘的"高棉微笑"


1.吴哥寺,看最美日出日落
吴哥寺有吴哥窟观赏日出日落的最佳角度,那一抹朝阳染红了寺庙和天地,美得让人永生难忘。

日出最佳观赏地点在吴哥寺的荷花池。

日落的最佳观赏地点是巴肯山。

2.巴戎寺:一睹神秘的高棉微笑
巴戎寺以四面佛而闻名,著名的“吴哥的微笑”就在这里。有人说,巴戎寺的“高棉微笑”是世界上最美最宁静的微笑,它有一种力量,穿越时空,穿越国界,穿越天地万物,然后深深留在心中。高棉的微笑位于巴戎寺的顶层,共54座宝塔,每个宝塔四个面,每个面都有不同的表情,一共216个不同的微笑。

早上游览完吴哥寺的日出后,前往通王城。巴戎寺→巴芳寺→空中宫殿→托玛侬神庙→周萨神庙→茶胶寺均在在通王城,在傍晚前赶回吴哥寺巴肯山看日落。

3.塔布笼寺:《花样年华》取景地
塔布笼寺以一棵和寺庙共生的木棉树而闻名,也是电影《古墓丽影》和《花样年华》的取景地。 19世纪当她首次被发现时,就正在被丛林吞噬。盘根错节的热带树木侵入石块中生长,在撕裂建筑的同时也支撑着庙宇,使其不至于完全坍塌。在这里可以欣赏参天巨树与高棉寺庙令人惊叹的纠缠。


《花样年华》的结尾:梁朝伟将心中的秘密说给吴哥窟旁的树洞,然后以草封掩。去景点地就在塔布笼寺,这是梁朝伟在吴哥窟留给我们的一个神秘侧影。


4.女王宫:触碰最美的红砖建筑及雕刻
女王宫以红色砂岩建造,色彩艳丽,是一座供奉湿婆的寺庙。来到这里以后,你才会懂得什么叫做真正的精雕细琢。



就是这么任性!
抹定镜头啦,老友
柬埔寨(金边吴哥)六天文化之旅
◆ ◆ ◆ ◆ ◆
5月21日、6月13日出发
◆ ◆ ◆ ◆ ◆
4599买一送一
◆ ◆ ◆ ◆ ◆
乘坐香港港龙航空公司香港直飞柬埔寨首都—金边
三天吴哥窟门票(价值40美金),深度体验世界七大奇迹之一吴哥古迹的震撼
吴哥入住当地五星酒店天堂别墅酒店,金边入住沙南崂酒店,每位团友获赠特色纪念品
仲有我想俾你睇一睇个酒店
五星酒店天堂别墅酒店








唔使讲野,报名!!!

想了解更多的旅游资讯!
欢迎请致电禅之旅容桂营业部!
电话:0757-26687333、26682688
地址:佛山顺德容桂大道北132号之6铺

长按或扫扫二维码,了解更多旅游咨询哦!

