
一场非凡的旅程
一次全新的体验
这是一次精心筹备
有缜密规划的完美旅程

春节【主推品质精选、亲子+美食活乐游】
厦门鼓浪屿、科技馆、虾兵蟹将、梵尔纳海底世界自助餐纯玩动车三天
超值价:1850元
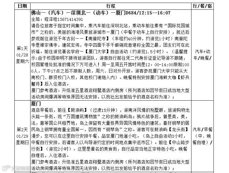
出发日期:2017年01月28日—31日











行程服务特色:
◆特别安排厦门科技馆(前身厦门市青少年科技馆),不同于学校的课堂教育,不拘泥于知识的系统性,更注重科学精神、科学思想和科学方法的培养和创新能力的聚集,以展览教育为核心,结合培训教育和实验教育,使青少年领悟科学的真谛。
◆尊享198元梵尔纳海底世界自助餐:餐厅独特的海底世界装饰,你在吃饭同时可以欣赏海里的各种海洋生物。不论是各国风味美食,还是各类海鲜火锅,又或是各种特色饮品,应有尽有,让你尽情享受于“海底世界”用餐的独特体验。
◆全程绝不进任何形式的购物店或隐性购物店,保证更多的游玩和休息时间。
◆全程入住四星标准酒店。
◆当地赠送精美礼品一份。


想了解更多的旅游资讯!
欢迎请致电——禅之旅容桂营业部!
电话:0757-26687333、26682688
地址:佛山顺德容桂大道北132号之6号铺

长按或扫扫二维码,了解更多旅游咨询哦!

