▍ 关于序言
“踢脚线”是地面的轮廓线,位于地面与墙面的衔接区域。关于是否需要踢脚线的话题从来都是争论不休的,其实主要原因无非是嫌弃踢脚线长得不好看。
那今天就和各位来聊聊不一样的踢脚线 —— 暗装踢脚线
▍ 关于目录
❶ 哪些人群需要踢脚线(关于踢脚线的功能)
❷ 5种暗装踢脚线剖面图解析(直观了解)
❸ 常见的3种施工工艺及造价(工艺及性价比排序)

拖地、脚踢最容易弄脏墙角区域,再例如无意将水打翻,第一步浸湿的也是墙角区域。
所以墙角安装踢脚线可以减小对其造成污染的概率,还能避免外力造成的破坏。

木地板会随温度、湿度的变化而发生轻微变化,所以在安装时,需要在木地板与墙体衔接的地方预留伸缩缝(木地板热胀冷缩的空间)
如果没有踢脚线遮蔽,伸缩缝裸露既不美观也易积灰难以清扫。

弱电可以藏在踢脚线中(电话线、电视线、网线等),使得房间变得更加整洁,有效治疗强迫症。

踢脚线的颜色、款式、材质多种多样。
不同风格的踢脚线能与不同风格的设计碰撞出更多新鲜有趣的火花,让装修玩儿出新花样满足你的各种新想法。





第一种为“T”型踢脚线
不可遮蔽地板伸缩缝 无法隐蔽线路
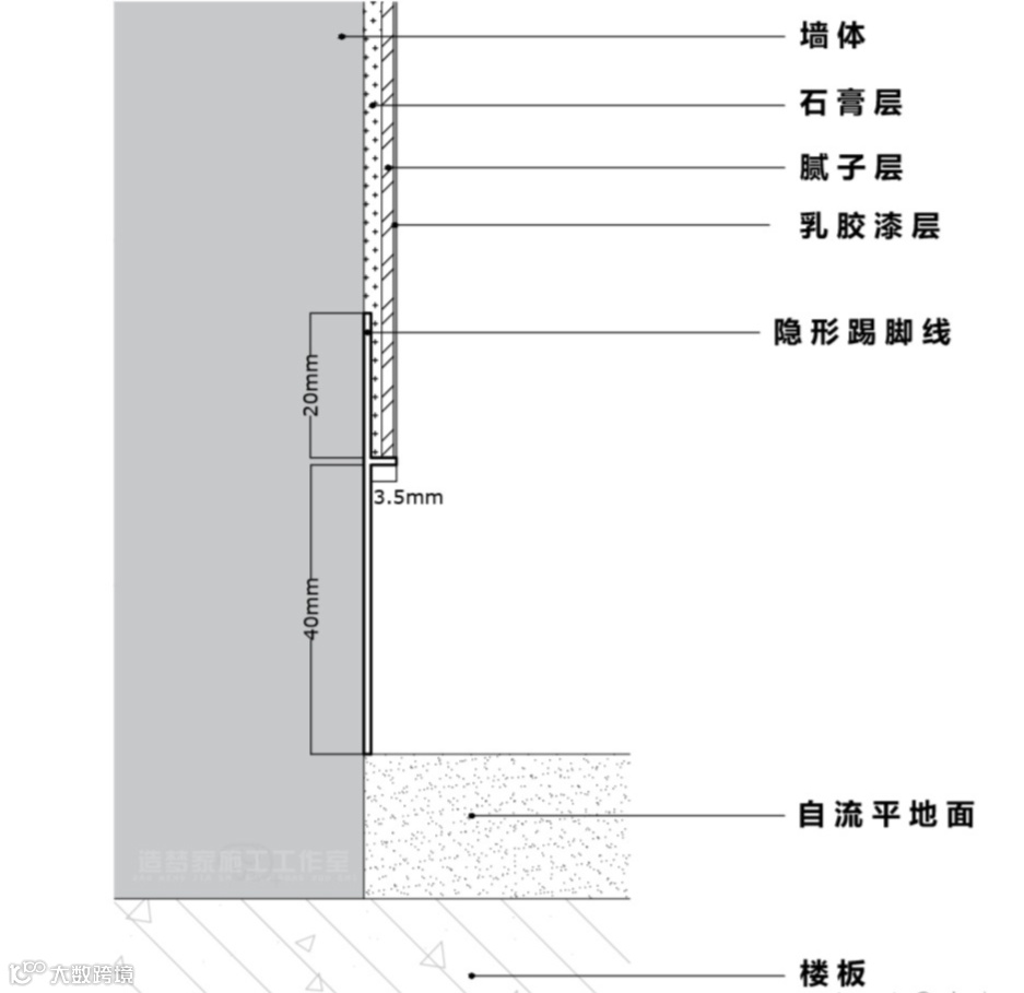
该踢脚线又细分为两种规格
1号规格踢脚线的横向型材长度为15mm,常规的墙面工程(石膏+腻子+乳胶漆),厚度无法达到15mm,所以需要在墙角预先开槽,将踢脚线暗埋进去。
2号规格踢脚线的横向型材长度为3.5mm,常规墙面厚度可完成,所以无须开槽可直接使用。




第二种为“F”型踢脚线
可遮蔽地板伸缩缝 无法隐蔽线路
完成后墙面工程与地板间有20mm造型缝隙




第三种踢脚线
可完全遮蔽地板伸缩缝 可隐蔽线路
完成面几乎与墙面齐平




第四种踢脚线
可完全遮蔽地板伸缩缝 不可隐蔽线路
有隐形灯槽可安装灯带


第五种踢脚线
可完全遮蔽地板伸缩缝 可隐蔽线路
同时完成后墙面工程与踢脚线间有造型缝隙



▍ 关于施工
上图暗装踢脚线的处理方式为将踢脚线直接安装固定,然后石膏腻子找平即可。
该方法最为简单,但对踢脚线有一定的要求,极少部分的暗装踢脚线才能使用该施工方式。
▍ 优 势 排 序 及 造 价
价 格:★★★★☆
效 果:★★★★☆
施工难度:★★☆☆☆
可选择样式:★★☆☆☆
* 该施工方式的总费用,相比常规明装踢脚线会增加0.5倍(石膏基层找平费用↑ 工人细节把控工费↑)


▍ 关于施工
上图施工方法是将原有墙角开槽(水电改造阶段),然后安装暗装踢脚线,最后再进行石膏腻子找平。
注意由于需要提前开槽,所以记得预先购买好暗装踢脚线,根据踢脚线尺寸进行开槽作业。
▍ 优 势 排 序 及 造 价
价 格:★★★☆☆
效 果:★★★☆☆
施工难度:★★★☆☆
可选择样式:★★★★☆
* 该施工方式的总费用,相比常规明装踢脚线会增加1.5倍(开槽费用↑ 开槽后修补费↑ 工人收口位置细节把控工费↑)


▍ 关于施工
上图施工方法是在原有墙面上,根据踢脚线尺寸用石膏板增加厚度(石膏板后还需使用龙骨辅助),然后安装暗装踢脚线,最后进行石膏腻子找平。
该施工方式完成后的效果最好,但相应的费用也在三种里是最高的。
▍ 优 势 排 序 及 造 价
价 格:★★☆☆☆
效 果:★★★★★
施工难度:★★★★☆
可选择样式:★★★★☆
* 该施工方式的总费用,相比常规明装踢脚线会增加2.5倍(石膏板费用↑ 涉及到木工工费↑ 工人收口位置细节把控工费↑)

整理:弃医跨界的工程师
【免责声明:我们尊重原创,主要目的在于分享信息。所有文字和图片均从网络转载,版权原作者所有,如有侵犯您的权益请告知我们,我们将及时删除,对文中陈述内容和观点均保持中立,不对其准确性、可靠性或完整性提供任何明示或暗示的保证,仅供读者参考。】
评论处大家可以补充文章解释不对或欠缺的部分,这样下一个看到的人会学到更多,你知道的正是大家需要的。。。

