根据苏州市人民政府办公室印发的《关于促进苏州市建筑业高质量发展的若干意见的通知》等文件精神,加快推广装配化装修技术,引导我市装配化装修发展,苏州市住房和城乡建设局组织行业专家,深入调查研究,认真总结经验做法,在广泛征求意见的基础上,制订本指引。
本指引的主要技术内容:1.总则;2.术语;3.基本规定;4.设计;5.部品生产;6.施工安装;7.工程质量验收;8.使用维护。
1 总 则
1.0.1 为促进苏州市居住建筑高质量发展,规范居住建筑装配化装修设计、部品生产、施工、工程质量验收和使用维护,制定本指引。
1.0.2 本指引适用于苏州市行政区划范围内居住建筑新建、扩建、改建的装配化装修工程的设计、部品生产、施工、工程质量验收和使用维护。
1.0.3 居住建筑装配化装修工程的设计、部品生产、施工、工程质量验收和使用维护除应符合本指引的规定外,尚应符合现行国家及江苏省现行有关标准的规定。
2 术 语
2.0.1 装配化装修
assembled decoration
遵循管线分离的原则,将工厂化生产的标准化内装部品部件、设备管线等在现场主要采用干式工法进行组合安装的装修方式。
2.0.2 干式工法
non-wet construction
采用干挂、榫卯、卡扣等干作业施工工艺的建造方式。
2.0.3 管线分离
pipeline separation technique
设备管线敷设于装饰面层与隐蔽构造体形成的空腔内,以及其他将设备管线设置在建筑结构系统之外的方式。
2.0.4 部品
part
由工厂生产,构成室内空间的隔墙、墙面、顶面、地面系统,厨房、卫生间系统以及设备与管线系统的内装单一产品或复合产品组装而成的内装功能单元。
2.0.5 部件
component
由工厂生产,作为一个独立单位的内装单一产品或复合产品,是部品的组成单元。
2.0.6 装配化隔墙
assembled partition wall
由工厂生产、现场组合安装的用来分隔空间、确保空间尺寸精确,且满足隔声、防火等功能要求的建筑非承重墙体。
2.0.7 装配化墙面
assembled wall finishing
在结构墙体或装配化隔墙基层上,由工厂生产、现场采用干式工法组合安装,满足装饰和使用要求的墙面。
2.0.8 装配化顶面
assembled ceiling
由工厂生产、现场采用干式工法组合安装,满足装饰和使用要求的顶棚。
2.0.9 装配化地面
assembled floor
在楼面或地面构造基体上,由工厂生产、在现场采用干式工法组合安装,满足装饰和使用要求的地面。
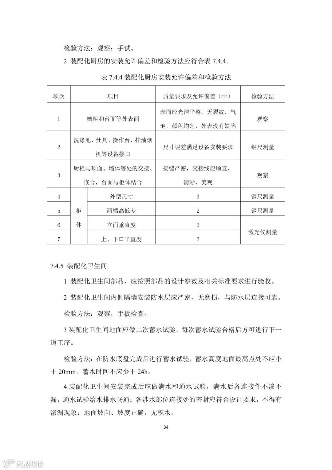
2.0.10 装配化厨房
assembled kitchen
由工厂生产、现场采用干式工法组合安装,满足炊事活动功能要求,并配置墙、顶、地面及橱柜、厨房设备、管线等部品的功能空间。
2.0.11 装配化卫生间
assembled bathroom
由工厂生产、现场采用干式工法组合安装,满足洗浴、洗漱和便溺功能要求,并配置墙、顶、地面及卫生洁具、设备管线等部品的功能空间。
3 基础规定
3.0.1 居住建筑装配化装修宜采用建筑信息模型(BIM)、人工智能(AI)、虚拟实境(VR)等技术,实现装配化装修工程全过程的信息化管理和专业协同,保证工程信息传递的准确性与质量可追溯性。
3.0.2 居住建筑装配化装修部品部件应与结构、设备管线相分离,安装工艺应便于部品部件及设备、管线检修更换,且不得影响结构的安全性和耐久性。
3.0.3 居住建筑装配化装修设计、部品生产、施工应满足标准化、模数化的要求,部品部件应采用通用化设计和标准化接口,并提供系统化解决方案,应满足快速拆装、改装和维保的要求。
3.0.4 居住建筑装配化装修的管线系统、设备系统宜进行集成。
3.0.5 居住建筑装配化装修应采用绿色施工模式,减少现场切割作业和建筑垃圾。
3.0.6 居住建筑装配化装修工程应有完整的设计、施工、验收等文件资料。
3.0.7 居住建筑装配化装修工程宜选用绿色环保、可循环、可再利用、可再生材料。
3.0.8 居住建筑装配化装修工程应采取有效措施改善和提高室内空间环境、空气环境、水环境、光照环境和声环境的质量。
3.0.9 严禁擅自拆除主体承重结构或改变使用功能,涉及建筑主体和承重结构变动时应符合《既有建筑维护与改造通用规范》GB 55022 的规定。
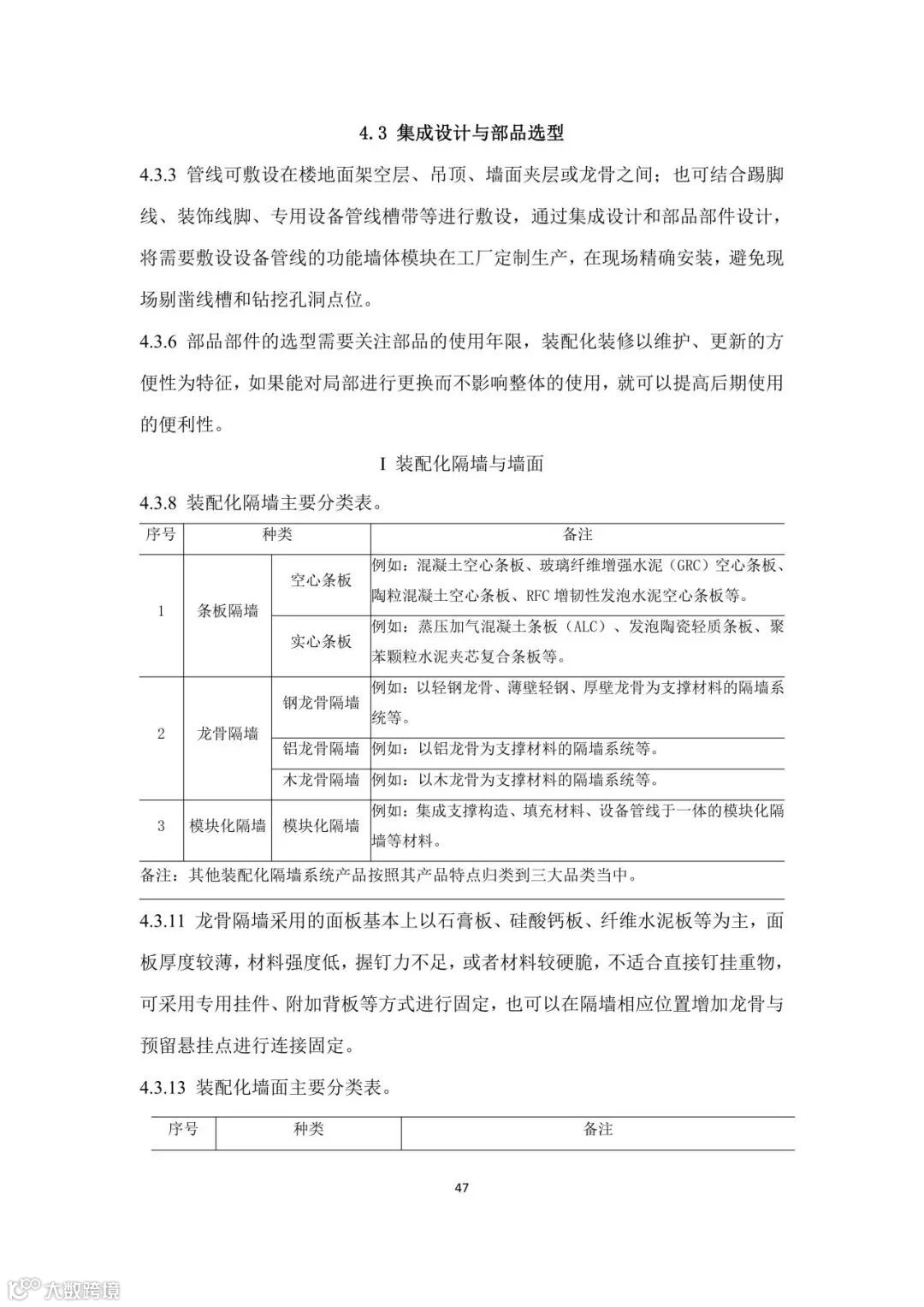
4 设 计
上下滑动阅读更多内容
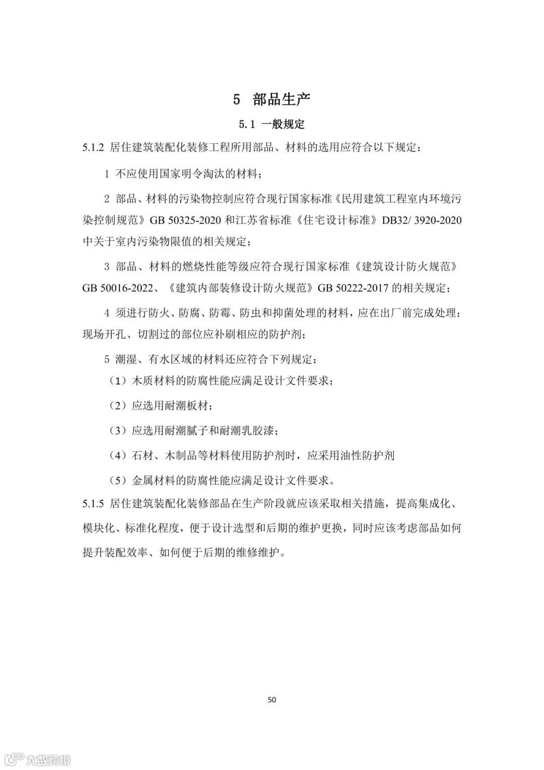
5 部品生产
上下滑动阅读更多内容
6 施工安装
上下滑动阅读更多内容
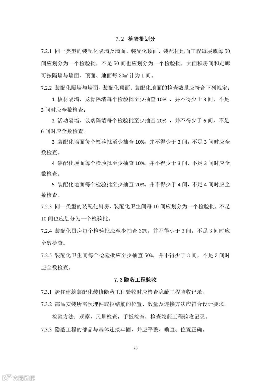
7 工程质量验收
上下滑动阅读更多内容
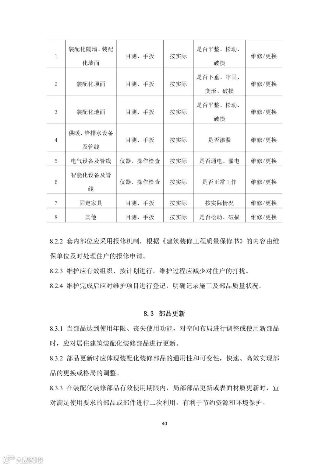
8 使用维护
上下滑动阅读更多内容
附录A
居住建筑装配化装修质量验收内容
苏州市居住建筑装配化装修技术指引
(试 行)
条文说明
上下滑动阅读更多内容
原文来源:苏州市人民政府

整理:弃医跨界的工程师
【免责声明:我们尊重原创,主要目的在于分享信息。所有文字和图片均从网络转载,版权原作者所有,如有侵犯您的权益请告知我们,我们将及时删除,对文中陈述内容和观点均保持中立,不对其准确性、可靠性或完整性提供任何明示或暗示的保证,仅供读者参考。】
评论处大家可以补充文章解释不对或欠缺的部分,这样下一个看到的人会学到更多,你知道的正是大家需要的。。。

