6月1日起,民航局发布《民用无人驾驶航空器经营性飞行活动管理办法(暂行)》(以下简称《办法》)正式开始实施。
《办法》对无人驾驶航空器运营商如何取得经营许可证等诸多问题进行了明确,企业从事经营性飞行活动将从此合法合规。
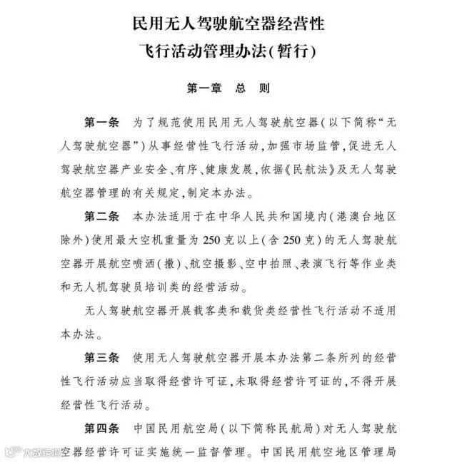
1. 政策原文
2. 政策解读
《办法》共3章20条,以“坚持放管结合、转变职能;坚持突出重点、分类管理;坚持包容审慎、拓展服务”为基本原则,对无人驾驶航空器经营许可证的申请条件及程序、无人驾驶航空器经营性飞行活动的监督管理方式等做了明确规定,具有适用范围边界清晰、准入条件大幅降低、在线操作简单便捷、管理条款符合情理、时间指标宽松充裕等特点。
根据《办法》,最大空机重量为250克以上(含250克)的无人驾驶航空器开展航空喷洒(撒)、航空摄影、空中拍照、表演飞行等作业类和无人驾驶航空器驾驶员培训类的经营活动适用于本办法,而无人驾驶航空器开展载客类和载货类经营性飞行活动暂不适用。
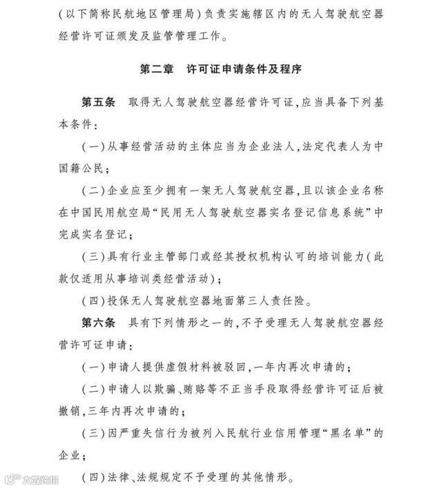
《办法》明确,民航局对无人驾驶航空器经营许可证实施统一监督管理,民航地区管理局负责实施辖区内的无人驾驶航空器经营许可证颁发及监管管理工作。
《办法》规定,取得无人驾驶航空器经营许可证应当具备四个基本条件:
从事经营活动的主体应当为企业法人,法定代表人为中国籍公民;
企业应至少拥有一架无人驾驶航空器,且以该企业名称在中国民用航空局“民用无人驾驶航空器实名登记信息系统”中完成实名登记;
具有行业主管部门或经其授权机构认可的培训能力(此款仅适用从事培训类经营活动);
投保无人驾驶航空器地面第三人责任险。
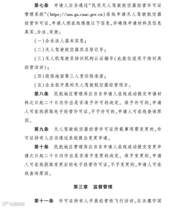
《办法》提出,无人驾驶航空器经营许可证申请人应当通过“民用无人驾驶航空器经营许可证管理系统”在线申请无人驾驶航空器经营许可证,并填报企业法人基本信息、无人驾驶航空器实名登记号、无人驾驶航空器驾驶员培训机构认证编号(培训类)、投保地面第三人责任险承诺、企业拟开展的无人驾驶航空器经营项目等信息,并确保申请材料及信息真实、合法、有效。
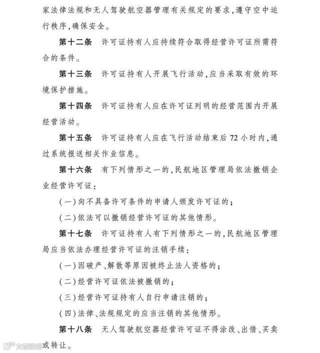
《办法》还对不予受理无人驾驶航空器经营许可证申请的情况、依法撤销企业经营许可证的情况、依法注销经营许可证的情况等进行了明确。
3.申请流程
进入民用无人驾驶航空器经营许可证管理系统登陆页面,地址:https://uas.ga.caac.gov.cn
注:民用无人航空器经营许可证系统由中国民航管理干部学院、空网科技(北京)有限公司提供技术支持。
2.首次登陆点击注册,填写注册信息
3.注册成功后,进入管理页面,点击“前往申请”
4.根据平
中海外九洲能为您做什么?
中海外九洲防务科技有限公司,为中国海外控股集团和四川九洲电器集团合资成立的国有控股高新技术企业。公司致力于低空、超低空探测技术和低空近程防御系统的研发、生产、集成、销售、服务为一体的系统解决方案及技术服务;为军用、军民融合、一带一路的客户群,提供无人机防控高科技产品及技术保障服务。
公司产品可广泛应用于要地、重要区域、野战和大型活动安保防御,在国内多个机场和国家重要目标进行率先部署应用,先后保障了首都地区党和国家重大会议、昆明南博会、厦门金砖五国会议等安保工作,发挥作用突出,获得各级领导和客户的一致好评。
公司产品严格按照军工质量管理体系要求研制生产,产品可靠性高,环境适应能力强,公司目前经营方式可按客户需求进行个性化定制服务,也可对临时需求进行租赁服务以满足不同客户需求,解决当前日趋频繁的低空目标威胁,为低空空域安全保驾护航。

