搜索
首页
大数快讯
大数活动
服务超市
文章专题
出海平台
流量密码
出海蓝图
产业赛道
物流仓储
跨境支付
选品策略
实操手册
报告
跨企查
百科
导航
知识体系
工具箱
更多
找货源
跨境招聘
DeepSeek
首页
>
渝澳招商企服专家教你:创业避坑老板必懂的优惠财税政策!
>
0
0
渝澳招商企服专家教你:创业避坑老板必懂的优惠财税政策!
渝澳集团
2024-05-10
2
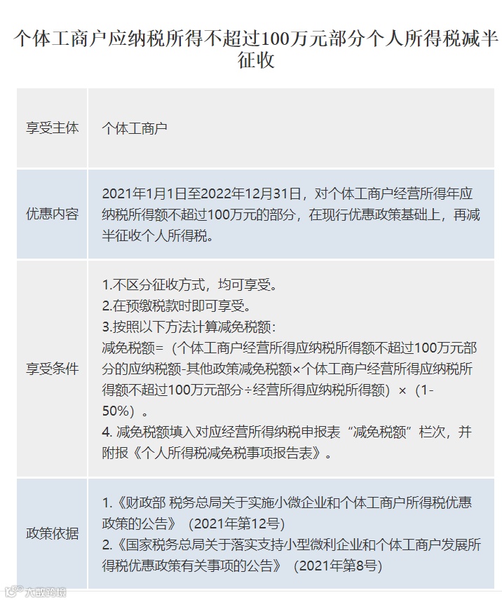
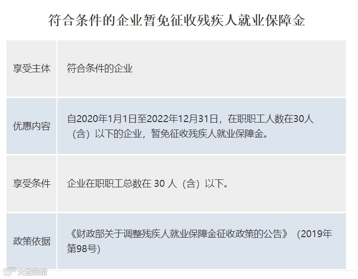
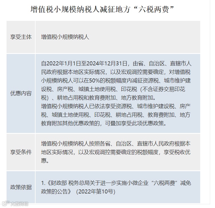
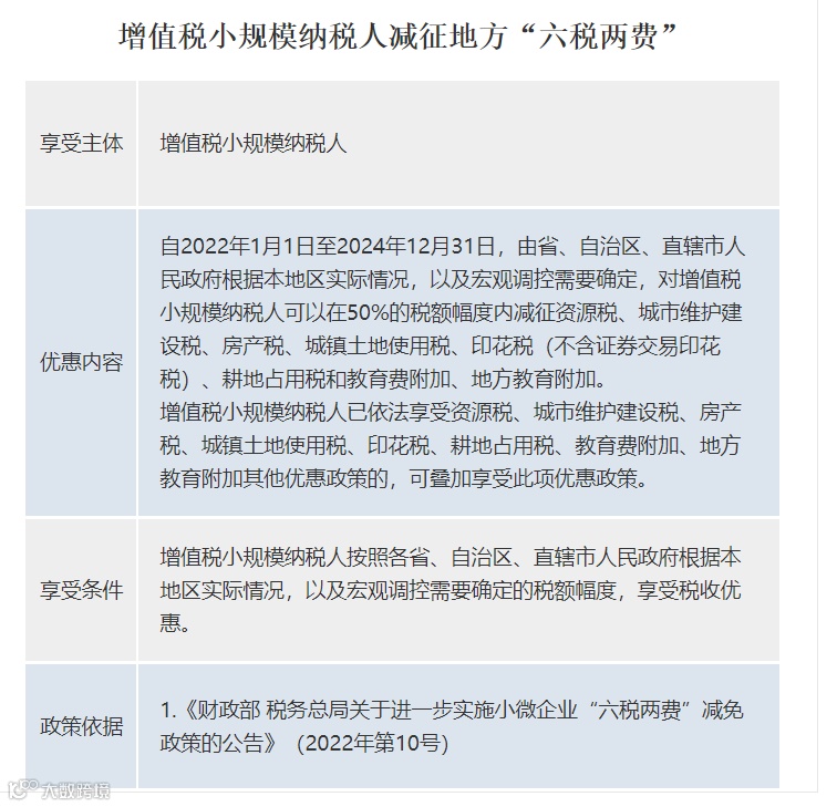
导读:关注我们,了解更多税务筹划知识和优惠政策,让您的企业运营更加顺畅、更合规!渝小澳专业提供免费的财税咨询服务、创业政策辅导、行政许可代理等数字化一站式企业服务!
关注我们,了解更多税务筹划知识和优惠政策,让您的企业运营更加顺畅、更合规!
渝小澳专业提供免费的
财税
咨询
服务
、创业政策辅导、行政许可代理等
数字化一站式企业服务!
CALL ME: 023-65016777
素材来源:
国家税务总局
【声明】内容源于网络
0
0
渝澳集团
渝澳控股集团是澳门特别行政区政府、国家工商总局批准设立于重庆的、重庆市政府对外国际招商引资活动的重要协助机构,服务一带一路战略的中国内地与亚太地区经贸合作、招商引资、产业园区、产业孵化、国际人力资源服务、国际教育等业务领域。
内容
125
粉丝
0
关注
在线咨询
渝澳集团
渝澳控股集团是澳门特别行政区政府、国家工商总局批准设立于重庆的、重庆市政府对外国际招商引资活动的重要协助机构,服务一带一路战略的中国内地与亚太地区经贸合作、招商引资、产业园区、产业孵化、国际人力资源服务、国际教育等业务领域。
总阅读
37
粉丝
0
内容
125
在线咨询
关注