近日,中国官宣了一项新政策:包括加拿大、美国、澳大利亚、英国、法国在内的53个国家的公民,可以申请中国72/144小时过境免签!
国家移民管理局官网截图
外国人申请72/144小时过境免签,需要符合以下3个条件:
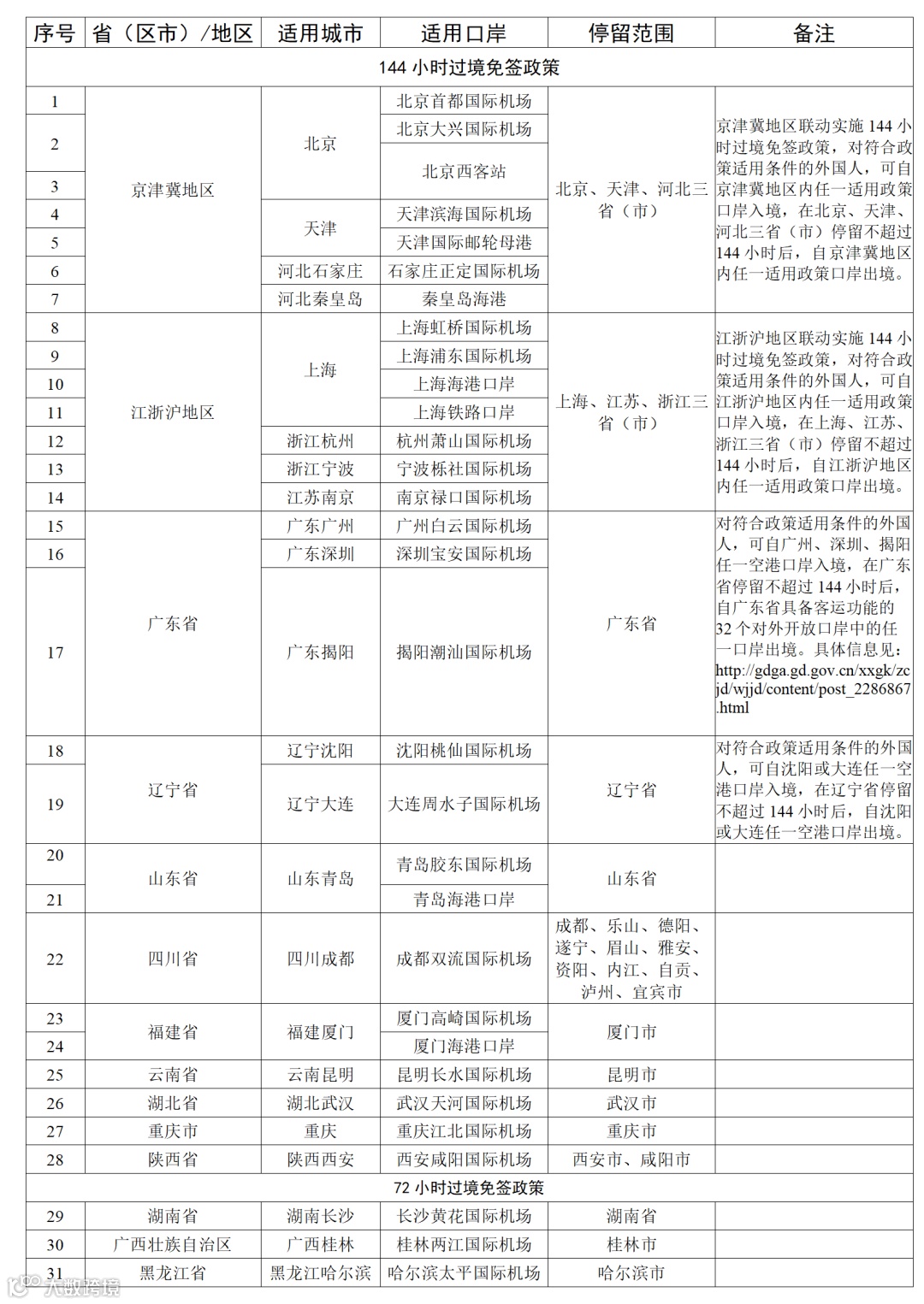
一是要属于72/144小时过境免签范围国家的公民(详细国家名单请看下表↓↓↓);
二是需持有能证明本人国籍身份的有效国际旅行证件(有效期不少于3个月),符合前往第三国或地区入境条件;
三是根据申请的过境免签时长,需持有72/144小时内已确定日期及座位的前往第三国或地区的联程客票或者相关证明,填写临时入境外国人入境卡,并接受出入境边防检查机关询问。
如外国人符合上述条件,可向我国20个城市的边检机关提出办理144小时过境免签申请,或向3个城市的边检机关提出办理72小时过境免签申请,其他城市暂未实施该项政策。
如需进一步了解,请联系狄邦海外专家热线:400-629-6968


