搜索
首页
大数快讯
大数活动
服务超市
文章专题
出海平台
流量密码
出海蓝图
产业赛道
物流仓储
跨境支付
选品策略
实操手册
报告
跨企查
百科
导航
知识体系
工具箱
更多
找货源
跨境招聘
DeepSeek
首页
>
结构性接续政策出炉,国常会支持中小微再放大招
>
0
0
结构性接续政策出炉,国常会支持中小微再放大招
广州寰东投资咨询有限责任公司
2021-12-16
1
导读:两项直达实体经济的货币政策工具接续措施出炉,对小微企业的金融支持力度升级。
「寰东投资」为您的企业保驾护航
寰东投资专注外商独资和中外合资公司设立、
财税
筹划、外国人居留许可和海外公司设立等业务。
寰东团队拥有丰富的财税经验,会根据企业的的现状及预期、所在行业和平台的发展趋势,结合最新税法政策,给出最优的财税筹划解决方案,提前帮您做好财税规划。
两项直达实体经济的
货币
政策
工具
接续措施出炉,对小微企业的金融支持力度升级。
12月15日,国常会部署进一步采取市场化方式加强对中小微企业的金融支持,将普惠小微企业
贷款
延期还本付息支持工具转换为普惠小微贷款支持工具;将普惠小微信用贷款纳入支农支小再贷款支持计划管理。
综合多位受访专家观点来看,此次货币政策工具创新是为了继续加大小微企业、制造业等实体经济薄弱环节支持力度,进一步缓解小微企业等
融资
难融资贵问题,激发微观主体活力,保市场主体,支持内需稳步恢复。
无缝衔接保政策稳定
受到疫情、原材料价格上涨等多重因素影响,我国部分领域和中小微企业仍然处于困境之中,亟须进一步加强金融对中小微企业的支持力度。
国常会提出,将普惠小微企业贷款延期还本付息支持工具转换为普惠小微贷款支持工具。从2022年起到2023年6月底,人民银行对地方法人银行发放的普惠小微企业和个体工商户贷款,按余额增量的1%提供资金,鼓励增加普惠小微贷款。
招联金融首席研究员董希淼认为,此次转换为普惠小微贷款支持工具后,一方面,
时间
无缝隙衔接,不留空窗期,保持政策连续性、稳定性;此外,支持时间更长,持续到2023年6月底,长达一年半,给小微企业吃下一颗定心丸。
光大银行金融市场部分析师周茂华表示,延期还本付息普惠小微贷款转换为普惠小微贷款支持工具,主要是目前全球疫情对经济影响超出预期,国内经济面临新的下行压力,央行通过创新货币政策工具,延长小微企业支持力度,并采取一定激励措施促进金融机构支持小微企业渡过难关。
会议还提出,从2022年起,将普惠小微信用贷款纳入支农支小再贷款支持计划管理。
国家金融与发展实验室副主任曾刚表示,央行进一步强化对中小银行办理信用贷款的支持,纳入再贷款后,由人民银行提供低成本资金来源,在贷款端有助于进一步降低小微企业的融资成本;对中小银行来说,新增低成本的长期资金来源,也有助于改善中小银行的负债结构和资金成本;同时在资产端也有助于鼓励中小银行办理信用类贷款,更好支持小微融资。
增量1%激励银行扩面
近年来,两项直达实体经济货币政策工具,对中小微企业的支持效果显著。此前,央行金融市场司司长邹澜介绍称,2020年至2021年10月,银行累计对14.4万亿元贷款延期还本付息,其中支持中小微企业延期还本付息11.8万亿元,累计发放普惠小微信用贷款9.1万亿元。
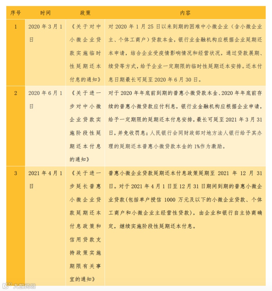
实际上,中小微企业贷款延期还本付息政策并非首次延期。根据第一财经梳理,金融管理部门已先后3次对中小微企业临时性延期还本付息政策进行展期。
但与此前的延期政策相比,此次接续政策则略有不同。
曾刚表示,疫情后推出的中小微企业贷款延期还本付息政策,主要是支持地方中小银行更好的
服务
小微企业,对满足要求的应延尽延,人民银行按照贷款本金的1%作为激励。此次政策是对延期还本付息政策的进一步延长,但不再是按照贷款本金的1%作为激励,而是按照增量1%,也正是为了鼓励银行进一步增量扩面。
董希淼表示,此次政策突出对增量支持,按余额增量的1%提供资金,以正向激励引导银行增加对小微企业信贷投放,提高支持政策的效用。
中央经济工作会议指出,我国经济发展面临需求收缩、供给冲击、预期转弱三重压力。周茂华分析,国内在保持总量政策适度扩张的同时,更倚重结构性工具,提升政策效率。此次结构性工具创新,有助于稳定企业发展信心。
董希淼认为,对下一阶段的困难应有充分的估计,努力保持宏观政策连续性、稳定性、可持续性,并采取措施加大对市场主体特别是中小微企业的帮扶力度十分必要,有助于稳定市场主体的信心,对宏观政策形成合理预期,激发市场主体生机和活力。
来源:腾讯新闻
【声明】内容源于网络
0
0
广州寰东投资咨询有限责任公司
外商企业设立、合资企业设立、居留许可证、代理记账、政策阅读、疑难应对专业化管理订阅电话020-37684282
内容
1515
粉丝
0
关注
在线咨询
广州寰东投资咨询有限责任公司
外商企业设立、合资企业设立、居留许可证、代理记账、政策阅读、疑难应对专业化管理订阅电话020-37684282
总阅读
0
粉丝
0
内容
1.5k
在线咨询
关注