
1.NRA账户性质
境内银行为境外机构开立外汇账户,应当审核境外机构在境外合法注册成立的证明文件等开户资料。证明文件等开户资料为非中文的,还应同时提供对应的中文翻译。除国家外汇管理局另有规定外,不需经国家外汇管理局及其分支局批准。
2.NRA账户开户资料(以香港机构为例)
3.NRA账户开户流程
需在开户前到外汇局申领特殊机构代码赋予通知书(类似于境内机构的组织机构代码证,仅做银行开户所用),然后提交注册证明资料原件及加盖公章的复印件。如已在其他银行开户并申领,但不慎遗失的,原则上需至原开户行进行补领。
注意,此时外汇局审核材料已经要求提供境外实控人的护照复印件。

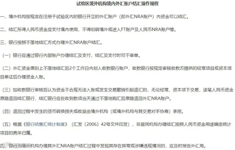
4.NRA账户结售汇





